CL TRAVESSERA DE GRACIA, 73-79 P.4 PTA.4 (BARCELONA). Ver mapa
Construcción de obras en general y de todas las actividades relacionadas con ésta.
no disponible
23/05/2017
9 años
3.060,00 €
-
Girona
Administrador único
Información sobre balances y cuentas de resultados de OBRAS DOURO SL depositados en el Registro Mercantil de Girona en los últimos ejercicios.
| Ejercicio Disponibilidad | 2019 3 horas | 2020 3 horas | Consultar en Axesor | |||
| Consultar en Axesor | ||||||
| Entidad | Relación | Entidad/Relación | Desde | Hasta |
|---|---|---|---|---|
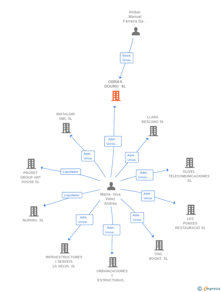
| Maria-rosa Velez Andreu | Socio Único | Maria-rosa Velez Andreu Socio Único | 17/08/2020 | |
| Maria-rosa Velez Andreu | Adm. Unico | Maria-rosa Velez Andreu Adm. Unico | 17/08/2020 | |
| Anibal-Manuel Ferreira Da Silva | Adm. Unico | Anibal-Manuel Ferreira Da Silva Adm. Unico | 15/06/2017 | 17/08/2020 |
| Anibal-Manuel Ferreira Da Silva | Socio Único | Anibal-Manuel Ferreira Da Silva Socio Único | 15/06/2017 |

Resumen cronológico de actos publicados en las ediciones digitales de Boletines Oficiales (BORME, BOE, BOPI) inscritos por OBRAS DOURO SL o en los que participa indirectamente.
Traslado del domicilio social de la empresa situado en SBIDA VISTA ALEGRE 3 (SANT JULIA DEL LLOR I BONMA) siendo el nuevo domicilio situado en CL TRAVESSERA DE GRACIA, 73-79 P.4 PTA.4 (BARCELONA).
Se constituye la empresa con fecha 15 de junio de 2017 mediante escritura pública. La empresa se crea con un capital social inicial de 3.060,00 Euros e inicia su actividad el 23 de mayo de 2017. El domicilio social en el momento de su constitución se establece en SBIDA VISTA ALEGRE 3 (SANT JULIA DEL LLOR I BONMA). La empresa indica que su actividad es Construcción de obras en general y de todas las actividades relacionadas con ésta.
| Informe de Crédito | Informe Mercantil, Incidencias y Vinculaciones | Perfil Comercial de Empresa | |
| Capital social actual y evolución | ![]() | ![]() | ![]() |
| Información mercantil y comercial | ![]() | ![]() | ![]() Básica |
| Administradores y dirigentes | ![]() | ![]() Solo administradores | ![]() Solo dirigentes |
| Empresas relacionadas (accionistas, participadas,…) | ![]() | ![]() | ![]() |
| Incidencias judiciales y procedimientos concursales | ![]() | ![]() | ![]() |
| Impagos en el fichero RAI | ![]() | ![]() | ![]() |
| Impagos en el fichero Asnef Empresas | ![]() | ![]() | ![]() |
| Categoría crediticia y probabilidad de incumplimiento de pago | ![]() | ![]() | ![]() |
| Extracto del balance y cuenta de pérdidas y ganancias | ![]() | ![]() | ![]() |
| Ratios y magnitudes económico-financieras | ![]() | ![]() | ![]() |
| Acceder | Acceder | Acceder |
OBRAS DOURO SL inscrita en el Registro Mercantil de Girona.
capital social de la empresa es de 3.060,00 euros.
OBRAS DOURO SL tiene 1 cargos directivos en activo y 0 cargos directivos históricos.