PASEO DE LA CASTELLANA 140 (MADRID). Ver mapa
A. La promoción y el fomento de empresas mediante la participación temporal en su capital.- b. La suscripción de acciones o participaciones de sociedades dedicadas a actividades de carácter empresarial, por compra de las mismas o por cualquier otro título.- c. La prestación de servios de asesoría y.
no disponible
16/04/2018
8 años
11.443.480,00 €
0.5M €
Álava-Araba
-
Administrador único
ECN ELECTRICIDAD 1 SL
Información sobre balances y cuentas de resultados de OAK INVEST SL depositados en el Registro Mercantil de Álava-Araba en los últimos ejercicios.
| Ejercicio Disponibilidad | 2019 3 horas | 2020 3 horas | 2021 Inmediata | 2022 Inmediata | Consultar en Axesor | |
| Consultar en Axesor | ||||||
| Entidad | Relación | Entidad/Relación | Desde | Hasta |
|---|---|---|---|---|
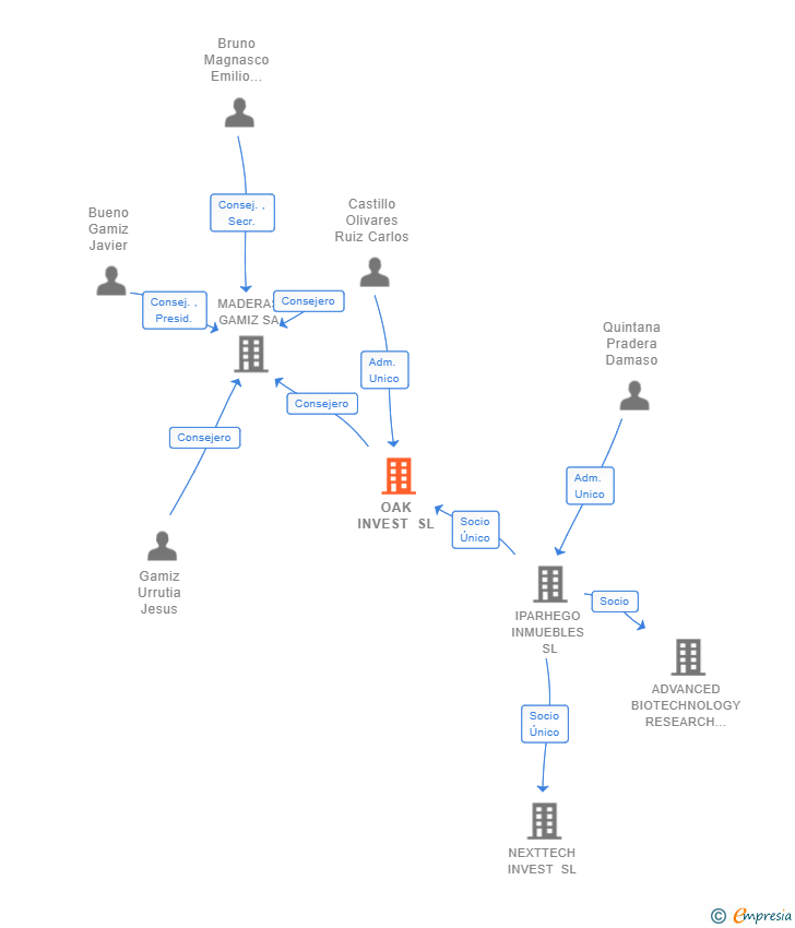
| E.C.N. CABLE GROUP SL | Socio Único | E.C.N. CABLE GROUP SL Socio Único | 05/07/2018 | 22/12/2023 |
| Castillo Olivares Ruiz Carlos | Adm. Unico | Castillo Olivares Ruiz Carlos Adm. Unico | 09/12/2022 | |
| Quintana Pradera Damaso | Adm. Solid. | Quintana Pradera Damaso Adm. Solid. | 05/07/2018 | 09/12/2022 |
| Gracia De Los Rios Aurora Maria | Adm. Solid. | Gracia De Los Rios Aurora Maria Adm. Solid. | 05/07/2018 | 09/12/2022 |
| IPARHEGO INMUEBLES SL | Socio Único | IPARHEGO INMUEBLES SL Socio Único | 14/10/2022 |

Resumen cronológico de actos publicados en las ediciones digitales de Boletines Oficiales (BORME, BOE, BOPI) inscritos por OAK INVEST SL o en los que participa indirectamente.
El capital social de la empresa se incrementa en un 174.53 % (ampliación de 4.376.554 €). De esta forma, tras la ampliación la sociedad pasa de tener 2.507.687€ de capital social a 6.884.241€. Esta ampliación de capital fue inscrita en el Registro Mercantil con fecha 29 de enero de 2025.
| Capital social anterior: | 2.507.687 € |
| Aumento de capital: | 4.376.554 € |
| Capital social resultante: | 6.884.241 € |
| % incremento: | 174.53 % |
Los socios o accionistas de la empresa han ampliado en 4.559.239 € el capital social de la sociedad. Esta ampliación incrita en el Registro Mercantil, incrementa el capital social en un 66.23 %, dejando el capital social de la sociedad en 11.443.480€.
| Capital social anterior: | 6.884.241 € |
| Aumento de capital: | 4.559.239 € |
| Capital social resultante: | 11.443.480 € |
| % incremento: | 66.23 % |
Los socios o accionistas de la empresa han ampliado en 200.000 € el capital social de la sociedad. Esta ampliación incrita en el Registro Mercantil, incrementa el capital social en un 8.67 %, dejando el capital social de la sociedad en 2.507.687€.
| Capital social anterior: | 2.307.687 € |
| Aumento de capital: | 200.000 € |
| Capital social resultante: | 2.507.687 € |
| % incremento: | 8.67 % |
El capital social de la empresa se incrementa en un 11.61 % (ampliación de 240.000 €). De esta forma, tras la ampliación la sociedad pasa de tener 2.067.687€ de capital social a 2.307.687€. Esta ampliación de capital fue inscrita en el Registro Mercantil con fecha 8 de enero de 2024.
| Capital social anterior: | 2.067.687 € |
| Aumento de capital: | 240.000 € |
| Capital social resultante: | 2.307.687 € |
| % incremento: | 11.61 % |
Los socios o accionistas de la empresa han ampliado en 2.064.687 € el capital social de la sociedad. Esta ampliación incrita en el Registro Mercantil, incrementa el capital social en un 68822.90 %, dejando el capital social de la sociedad en 2.067.687€.
| Capital social anterior: | 3.000 € |
| Aumento de capital: | 2.064.687 € |
| Capital social resultante: | 2.067.687 € |
| % incremento: | 68822.90 % |
Traslado del domicilio social de la empresa situado en C/ ZONA INDUSTRIAL BETOÑO ESCALMENDI, PABELLON 36. (VITORIA-GASTEIZ) siendo el nuevo domicilio situado en PASEO DE LA CASTELLANA 140 (MADRID).
Publicación en el BORME de los siguientes ceses-dimisiones:
| Administradores Solidarios |
| Artículo de los estatutos: 2. Objeto social.-. Artículo de los estatutos. 1. Denominación social.-. |
Cambio del Organo de Administración: Administradores solidarios a Administrador único.
La sociedad cambia su denominación social ECN ELECTRICIDAD 1 SL a la denominación OAK INVEST SL
La sociedad cambia su actividad pasando a ser la nueva actividad o actividades de la empresa:
A. La promoción y el fomento de empresas mediante la participación temporal en su capital.- b. La suscripción de acciones o participaciones de sociedades dedicadas a actividades de carácter empresarial, por compra de las mismas o por cualquier otro título.- c. La prestación de servios de asesoría y
El anterior objeto social de la sociedad era el siguiente:
A. La promoción y el fomento de empresas mediante la participación temporal en su capital.- b. La suscripción de acciones o participaciones de sociedades dedicadas a actividades de carácter empresarial, por compra de las mismas o por cualquier otro título.- c. La prestación de servios de asesoría y
Publicación en el BORME de los siguientes nombramientos:
| Presidente | |
| Consejero | |
| Consejeros | |
| Secretario |
Se designa a DON DAMASO QUINTANA PRADERA, con D.N.I. nº XXXXXXX, como persona física representante de "ECN ELECTRICIDAD 1, S.L.", la cual es Consejera de la sociedad "MADERAS GAMIZ, S.A.".-
Se constituye la empresa con fecha 5 de julio de 2018 mediante escritura pública. La empresa se crea con un capital social inicial de 3.000,00 Euros e inicia su actividad el 16 de abril de 2018. El domicilio social en el momento de su constitución se establece en C/ ZONA INDUSTRIAL BETOÑO ESCALMENDI, PABELLON 36. (VITORIA-GASTEIZ). La empresa indica que su actividad es La compraventa, cesión, disfrute, donación, arrendamiento, el asesoramiento de empresas; el estudio, investigación, promoción y prestación de toda clase de servicios de asistencia y gestión técnica, administrativa, comercial, contable, financiera, económica, fiscal y jurídica, así como la gestión de.
Publicación en el BORME de los siguientes nombramientos:
| Administradores Solidarios |
| Informe axesor 360º | Informe de Crédito | Perfil Comercial de Empresa | |
| Importe de ventas y número de empleados | ![]() | ![]() | ![]() |
| Información mercantil y comercial | ![]() Completa | ![]() Completa | ![]() Básica |
| Administradores y dirigentes | ![]() | ![]() | ![]() Solo dirigentes |
| Empresas relacionadas (accionistas, participadas,…) | ![]() | ![]() | ![]() |
| Categoría crediticia y probabilidad de incumplimiento de pago | ![]() | ![]() | ![]() |
| Impagos (RAI y Asnef Empresas) e incidencias judiciales | ![]() | ![]() | ![]() |
| Balance y cuenta de pérdidas y ganancias | ![]() Completo | ![]() Extracto | ![]() |
| Ratios y magnitudes económico-financieras | ![]() Completo | ![]() Extracto | ![]() |
| Representación gráfica de empresas relacionadas | ![]() | ![]() | ![]() |
| Comparativa del balance con la media del sector | ![]() | ![]() | ![]() |
| Estado de flujos de efectivo y de cambios en el patrimonio neto | ![]() | ![]() | ![]() |
| Fuentes de financiación y avales | ![]() | ![]() | ![]() |
| Subvenciones, concursos/subastas públicas y marcas | ![]() | ![]() | ![]() |
| Acceder | Acceder | Acceder |
OAK INVEST SL anteriormente denominada ECN ELECTRICIDAD 1 SL inscrita en el Registro Mercantil de Álava-Araba.
capital social de la empresa es de 11.443.480,00 euros y tiene una facturación anual inferior a 500.000 euros.