C/ CELLER, 8-NAVE 1, ESQUINA CALLE CEPS 17251 (CALONGE). Ver mapa
La promoción y construcción completa de edificaciones. La compra o venta de edificaciones totales y parciales en nombre y por cuenta propia, construidas directamente o por medio de terceros, todo ello con el fin de venderlos.
no disponible
31/10/2023
2 años
3.000,00 €
-
Girona
-
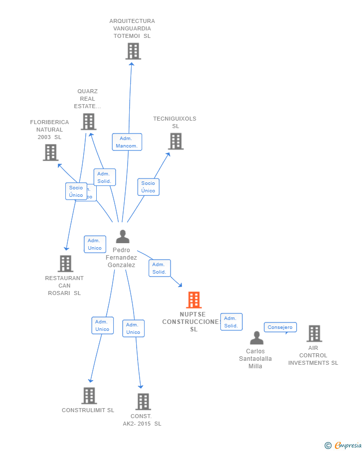
Administradores solidarios
| Entidad | Relación | Entidad/Relación | Desde | Hasta |
|---|---|---|---|---|
| Carlos Santaolalla Milla | Adm. Solid. | Carlos Santaolalla Milla Adm. Solid. | 17/11/2023 | |
| Pedro Fernandez Gonzalez | Adm. Solid. | Pedro Fernandez Gonzalez Adm. Solid. | 17/11/2023 | |
| Miguel Viñas Folguera | Apod. | Miguel Viñas Folguera Apod. | 17/11/2023 |

Resumen cronológico de actos publicados en las ediciones digitales de Boletines Oficiales (BORME, BOE, BOPI) inscritos por NUPTSE CONSTRUCCIONES SL o en los que participa indirectamente.
Se constituye la empresa con fecha 17 de noviembre de 2023 mediante escritura pública. La empresa se crea con un capital social inicial de 3.000,00 Euros e inicia su actividad el 31 de octubre de 2023. El domicilio social en el momento de su constitución se establece en C/ CELLER, 8-NAVE 1, ESQUINA CALLE CEPS 17251 (CALONGE). La empresa indica que su actividad es La promoción y construcción completa de edificaciones. La compra o venta de edificaciones totales y parciales en nombre y por cuenta propia, construidas directamente o por medio de terceros, todo ello con el fin de venderlos.
Publicación en el BORME de los siguientes nombramientos:
| Administradores Solidarios |
| Informe de Crédito | Informe Mercantil, Incidencias y Vinculaciones | Perfil Comercial de Empresa | |
| Capital social actual y evolución | ![]() | ![]() | ![]() |
| Información mercantil y comercial | ![]() | ![]() | ![]() Básica |
| Administradores y dirigentes | ![]() | ![]() Solo administradores | ![]() Solo dirigentes |
| Empresas relacionadas (accionistas, participadas,…) | ![]() | ![]() | ![]() |
| Incidencias judiciales y procedimientos concursales | ![]() | ![]() | ![]() |
| Impagos en el fichero RAI | ![]() | ![]() | ![]() |
| Impagos en el fichero Asnef Empresas | ![]() | ![]() | ![]() |
| Categoría crediticia y probabilidad de incumplimiento de pago | ![]() | ![]() | ![]() |
| Extracto del balance y cuenta de pérdidas y ganancias | ![]() | ![]() | ![]() |
| Ratios y magnitudes económico-financieras | ![]() | ![]() | ![]() |
| Acceder | Acceder | Acceder |
NUPTSE CONSTRUCCIONES SL inscrita en el Registro Mercantil de Girona.
capital social de la empresa es de 3.000,00 euros.