LA FABRICACIÓN DE PINTURAS Y BARNICES, ASÍ COMO LA COMPRAVENTA Y FABRICACIÓN DE MATERIALES DE CONSTRUCCCIÓN.
CNAE 2229 - Fabricación de otros productos de plástico
A28022168
28/09/1956
66 años
(Extinguida el 25/03/2022)
-
2.5M €
Madrid
30
Información sobre balances y cuentas de resultados de NUEVOS MATERIALES DE CONSTRUCCION SA depositados en el Registro Mercantil de Madrid en los últimos ejercicios.
| Ejercicio Disponibilidad | Consultar en Axesor | |||||
| Consultar en Axesor | ||||||

Resumen cronológico de actos publicados en las ediciones digitales de Boletines Oficiales (BORME, BOE, BOPI) inscritos por NUEVOS MATERIALES DE CONSTRUCCION SA o en los que participa indirectamente.
| Procedimiento concursal | 580/2011 |
| FIRME | Si, |
| Fecha de resolución | 18/02/2022 |
| Descripcion | Auto de conclusión del concurso. Finalizacion de la fase de liquidacion |
| Juzgado | num. 0 JUZGADO DE LO MERCANTIL NUMERO 11 DE MADRID |
Edicto
Dª María Luisa Pariente Vellisca, Letrada de la Administración de Justicia del Juzgado de lo Mercantil nº 11 de Madrid, anuncia:
Que en el concurso abreviado 580/11, de la concursada Nuevos Materiales de Construcción, S.A., se ha ... Ver más
| Empresa |
|
| Procedimiento concursal | 580/2011 |
| FIRME | No, |
| Fecha de resolución | 2/09/2015 |
| Descripcion | Auto de aprobación del plan de liquidación |
| Juzgado | num. 11 JUZGADO DE LO MERCANTIL DE MADRID |
| Resoluciones | APROBAR LA PROPUESTA DE PLAN DE LIQUIDACION DEL CONCURSO FORMULADA POR SU ADMINISTRACION CONCURSAL EN FECHA 20 DE ENERO DE 2015 |
| Procedimiento concursal | 580/2011 |
| FIRME | No, |
| Fecha de resolución | 2/09/2015 |
| Descripcion | Auto de formación de la sección de calificación |
| Juzgado | num. 11 JUZGADO DE LO MERCANTIL DE MADRID |
| Resoluciones | FORMACION DE LA SECCION SEXTA DE CALIFICACION |
Publicación en el BORME de los siguientes ceses-dimisiones:
| Presidente | |
| Consejeros | |
| Secretario |
| Procedimiento concursal | 580/2011 |
| FIRME | No, |
| Fecha de resolución | 16/12/2014 |
| Descripcion | Auto de apertura de la fase de liquidación |
| Juzgado | num. 11 JUZGADO DE LO MERCANTIL |
| Resoluciones | ORDENADA ABIERTA LA FASE DE LIQUIDACION, CONTINUANDO EN SUSPENSO LAS FACULTADES DE ADMINISTRACION Y DISPOSICION DEL CONCURSADO SOBRE SU PATRIMONIO, SE DECLARA LA DISOLUCION DE LA SOCIEDAD Y EL CESE DE LOS ADMINISTRADORES SOCIALES SUSTITUIDOS POR LOS CONCURSALES |
| Procedimiento concursal | 580/2011. |
| FIRME | No, |
| Fecha de resolución | 17/10/2013 |
| Descripcion | Auto de declaración de concurso. Necesario. |
| Juzgado | num. 11 JUZGADO DE LO MERCANTIL. |
| Resoluciones | DECLARACION DEL CONCURSO DE ACREEDORES CON EL CARACTER DE NECESARIO, POR EL PROCEDIMIENTO ORDINARIO, SUSPENDIDAS LAS FACULTADES DE ADMINISTRACION Y, NOMBRAMIENTO DE ADMINISTRADOR CONCURSAL. |
| Procedimiento concursal | 580/2011. |
| Fecha de resolución | 17/10/2013 |
| Descripcion | Nombramiento de administradores. |
| Juzgado | num. 11 JUZGADO DE LO MERCANTIL. |
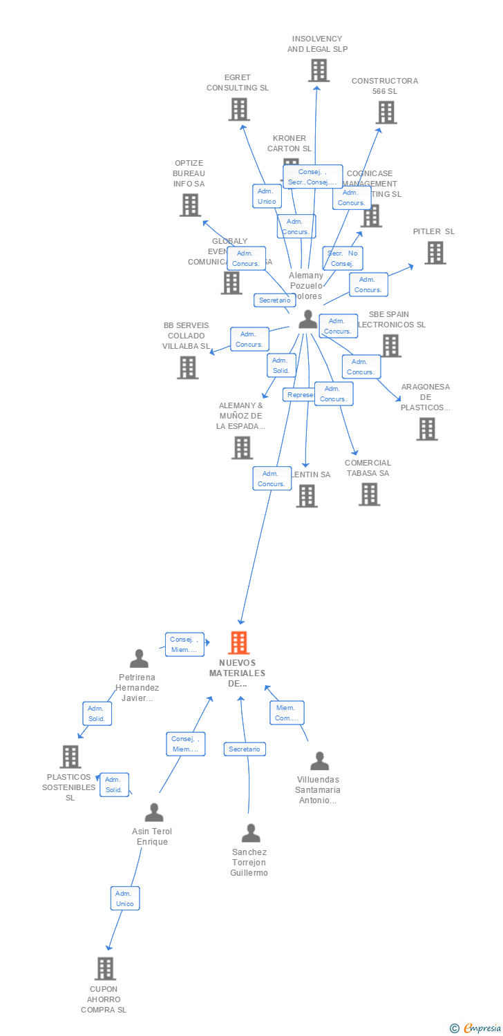
| Adm. Concurs. | Alemany Pozuelo Dolores |
Por acuerdo del Consejo de Administración de esta Sociedad se convoca a los señores accionistas a la Junta General Ordinaria a celebrar en Madrid, calle Apolonio Morales, número 6, el día 13 de septiembre de 2012, a las doce horas, en primera convocatoria, y el día siguient... Ver más
Publicación en el BORME de los siguientes ceses-dimisiones:
| Consejero | |
| Representante |
Publicación en el BORME de los siguientes ceses-dimisiones:
| Consejero | |
| Representante |
Publicación en el BORME de los siguientes nombramientos:
| Miembros Comisión Ejecutiva | |
| Consejeros | |
| Secretario No Consejero |
Publicación en el BORME de los siguientes ceses-dimisiones:
| Consejero | |
| Representante |
Publicación en el BORME de los siguientes ceses-dimisiones:
| Consejero | |
| Representante |
Publicación en el BORME de los siguientes revocaciones:
| Apoderados |
Publicación en el BORME de los siguientes nombramientos:
| Apoderados |
Publicación en el BORME de los siguientes ceses-dimisiones:
| Consejero | |
| Representante |
Por acuerdo del Consejo de Administración de "Nuevos Materiales de Construcción, Sociedad Anónima" (la "Sociedad"), adoptado el 27 de julio de 2011, se convoca a los accionistas de la Sociedad a la Junta General Extraordinaria de Accionistas a celebrar en Madrid, en el Pase... Ver más
Publicación en el BORME de los siguientes ceses-dimisiones:
| Consejeros | |
| Secretario | |
| Representante |
Publicación en el BORME de los siguientes nombramientos:
| Consejeros | |
| Secretario No Consejero | |
| Representantes |
| Informe axesor 360º | Informe de Crédito | Perfil Comercial de Empresa | |
| Importe de ventas y número de empleados | ![]() | ![]() | ![]() |
| Información mercantil y comercial | ![]() Completa | ![]() Completa | ![]() Básica |
| Administradores y dirigentes | ![]() | ![]() | ![]() Solo dirigentes |
| Empresas relacionadas (accionistas, participadas,…) | ![]() | ![]() | ![]() |
| Categoría crediticia y probabilidad de incumplimiento de pago | ![]() | ![]() | ![]() |
| Impagos (RAI y Asnef Empresas) e incidencias judiciales | ![]() | ![]() | ![]() |
| Balance y cuenta de pérdidas y ganancias | ![]() Completo | ![]() Extracto | ![]() |
| Ratios y magnitudes económico-financieras | ![]() Completo | ![]() Extracto | ![]() |
| Representación gráfica de empresas relacionadas | ![]() | ![]() | ![]() |
| Comparativa del balance con la media del sector | ![]() | ![]() | ![]() |
| Estado de flujos de efectivo y de cambios en el patrimonio neto | ![]() | ![]() | ![]() |
| Fuentes de financiación y avales | ![]() | ![]() | ![]() |
| Subvenciones, concursos/subastas públicas y marcas | ![]() | ![]() | ![]() |
| Acceder | Acceder | Acceder |
NUEVOS MATERIALES DE CONSTRUCCION SA fué una empresa constituida el 28/09/1956 y extinguida el 25/03/2022 inscrita en el Registro Mercantil de Madrid. y con domicilio en MadridSu clasificación nacional de actividades económicas era Fabricación de otros productos de plástico.
La empresa tenia un rango de facturación anual superior a 2.500.000 euros.
NUEVOS MATERIALES DE CONSTRUCCION SA tiene 6 cargos directivos en activo y 20 cargos directivos históricos.