C/ VALENCIA 21 - BAJO, BARRIO DE CASETAS (ZARAGOZA). Ver mapa
Cnae 4110. La construcción, promoción, rehabilitación, compraventa y arrendamiento, no financiero, de bienes inmuebles, incluyendo la promoción de inmuebles en comunidad o en cooperativas.
no disponible
28/07/2020
6 años
3.000,00 €
-
Zaragoza
-
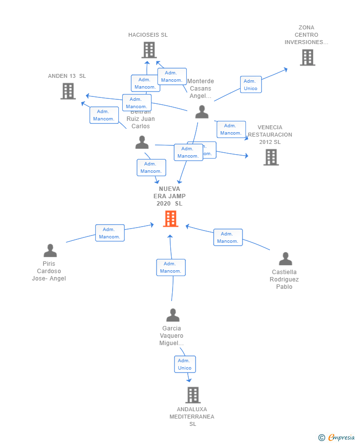
Administradores mancomunados
Información sobre balances y cuentas de resultados de NUEVA ERA JAMP 2020 SL depositados en el Registro Mercantil de Zaragoza en los últimos ejercicios.
| Ejercicio Disponibilidad | 2019 3 horas | 2020 3 horas | 2021 3 horas | Consultar en Axesor | ||
| Consultar en Axesor | ||||||
| Entidad | Relación | Entidad/Relación | Desde | Hasta |
|---|---|---|---|---|
| Piris Cardoso Jose-Angel | Adm. Mancom. | Piris Cardoso Jose-Angel Adm. Mancom. | 26/10/2020 | |
| Beltran Ruiz Juan Carlos | Adm. Mancom. | Beltran Ruiz Juan Carlos Adm. Mancom. | 14/08/2020 | |
| Garcia Vaquero Miguel Angel | Adm. Mancom. | Garcia Vaquero Miguel Angel Adm. Mancom. | 14/08/2020 | |
| Castiella Rodriguez Pablo | Adm. Mancom. | Castiella Rodriguez Pablo Adm. Mancom. | 14/08/2020 | |
| Monterde Casans Angel Francisco | Adm. Mancom. | Monterde Casans Angel Francisco Adm. Mancom. | 14/08/2020 |

Resumen cronológico de actos publicados en las ediciones digitales de Boletines Oficiales (BORME, BOE, BOPI) inscritos por NUEVA ERA JAMP 2020 SL o en los que participa indirectamente.
Se constituye la empresa con fecha 14 de agosto de 2020 mediante escritura pública. La empresa se crea con un capital social inicial de 3.000,00 Euros e inicia su actividad el 28 de julio de 2020. El domicilio social en el momento de su constitución se establece en C/ VALENCIA 21 - BAJO, BARRIO DE CASETAS (ZARAGOZA). La empresa indica que su actividad es CNAE 4110. La construcción, promoción, rehabilitación, compraventa y arrendamiento, no financiero, de bienes inmuebles, incluyendo la promoción de inmuebles en comunidad o en cooperativas.
Publicación en el BORME de los siguientes nombramientos:
| Administradores Mancomunados |
| Informe de Crédito | Predicción y Calificación | Perfil Comercial de Empresa | |
| Categoría crediticia y probabilidad de incumplimiento de pago | ![]() | ![]() | ![]() |
| Crédito recomendado | ![]() | ![]() | ![]() |
| Importe de ventas y número de empleados | ![]() | ![]() | ![]() |
| Información mercantil y comercial | ![]() | ![]() | ![]() Básica |
| Administradores y dirigentes | ![]() | ![]() | ![]() Solo dirigentes |
| Incidencias judiciales y procedimientos concursales | ![]() | ![]() | ![]() |
| Impagos en el fichero RAI | ![]() | ![]() | ![]() |
| Impagos en el fichero Asnef Empresas | ![]() | ![]() | ![]() |
| Extracto del balance y cuenta de pérdidas y ganancias | ![]() | ![]() | ![]() |
| Ratios y magnitudes económico-financieras | ![]() | ![]() | ![]() |
| Acceder | Acceder | Acceder |
NUEVA ERA JAMP 2020 SL inscrita en el Registro Mercantil de Zaragoza.
capital social de la empresa es de 3.000,00 euros.