LA ADQUISICION, TENENCIA, DISFRUTE Y ADMINISTRACION EN GENERAL Y ENAJENACION DE VALORES MOBILIARIOS Y OTROS ACTIVOS FINANCIEROS PARA COMPENSAR, POR UNA ADECUADA COMPOSICION DE SUS ACTIVOS, LOS RIESGOS Y LOS TIPOS DE.
CNAE 6430 - Inversión colectiva, fondos y entidades financieras similares
A82682501
21/09/2000
22 años
(Extinguida el 23/02/2023)
-
0.5M €
Madrid
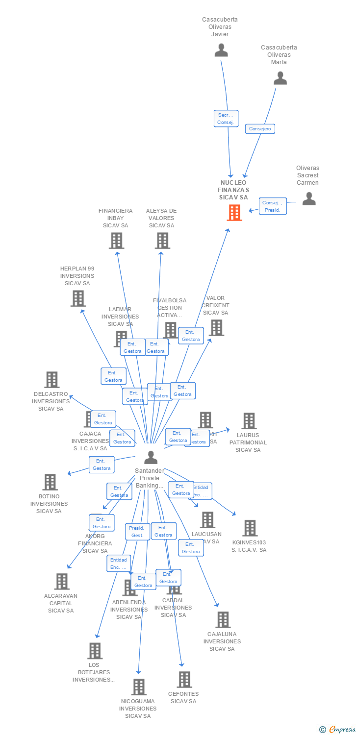
Consejo de administración
Información sobre balances y cuentas de resultados de NUCLEO FINANZAS SICAV SA depositados en el Registro Mercantil de Madrid en los últimos ejercicios.
| Ejercicio Disponibilidad | 2019 Inmediata | 2020 3 horas | 2021 3 horas | Consultar en Axesor | ||
| Consultar en Axesor | ||||||

Resumen cronológico de actos publicados en las ediciones digitales de Boletines Oficiales (BORME, BOE, BOPI) inscritos por NUCLEO FINANZAS SICAV SA o en los que participa indirectamente.
Publicación en el BORME de los siguientes ceses-dimisiones:
| Presidente | |
| Entidad Gestora | |
| Entidad Depositaria | |
| Consejeros | |
| Consejero | |
| Secretario | |
| Vicesecretario No Consejero |
Publicación en el BORME de los siguientes revocaciones:
| Apoderados | |
| Auditor |
Se disuelve la sociedad voluntariamente.
Publicación en el BORME de los siguientes reelecciones:
| Presidente | |
| Consejero |
Publicación en el BORME de los siguientes ceses-dimisiones:
| Entidad Gestora | |
| Entidad Depositaria |
Publicación en el BORME de los siguientes nombramientos:
| Entidad Depositaria | |
| Entidad Gestora |
| SE MODIFICA EL ARTICULO 1. DENOMINACION SOCIAL Y REGIMEN JURIDICO. DESIGNACION DEL DEPOSITARIO.. |
Traslado del domicilio social de la empresa situado en C/ JUAN IGNACIO LUCA DE TENA 11 (MADRID) siendo el nuevo domicilio situado en C/ HERMANOS BEQUER 3 (MADRID).
A efectos de lo dispuesto en los artículos 319 y 334 de la Ley de Sociedades de Capital, se comunica que la Junta General de Accionistas de la Compañía, en su sesión celebrada el día 30 de junio de 2020, acordó aumentar el capital mediante elevación del valor nominal de las accion... Ver más
|
Traslado del domicilio social de la empresa situado en CANTABRIA, s/n CIUDAD GRUPO SANTANDER. 28660 BOADILLA DEL MONTE. (MADRID) siendo el nuevo domicilio situado en C/ JUAN IGNACIO LUCA DE TENA 11 (MADRID).
Publicación en el BORME de los siguientes reelecciones:
| Consejeros | |
| Secretario |
Publicación en el BORME de los siguientes reelecciones:
| Presidente | |
| Consejero |
Publicación en el BORME de los siguientes nombramientos:
| Entidad Gestora | |
| Apoderado |
Publicación en el BORME de los siguientes reelecciones:
| Consejeros | |
| Secretario |
Publicación en el BORME de los siguientes reelecciones:
| Presidente | |
| Consejero |
| Informe axesor 360º | Informe de Crédito | Perfil Comercial de Empresa | |
| Importe de ventas y número de empleados | ![]() | ![]() | ![]() |
| Información mercantil y comercial | ![]() Completa | ![]() Completa | ![]() Básica |
| Administradores y dirigentes | ![]() | ![]() | ![]() Solo dirigentes |
| Empresas relacionadas (accionistas, participadas,…) | ![]() | ![]() | ![]() |
| Categoría crediticia y probabilidad de incumplimiento de pago | ![]() | ![]() | ![]() |
| Impagos (RAI y Asnef Empresas) e incidencias judiciales | ![]() | ![]() | ![]() |
| Balance y cuenta de pérdidas y ganancias | ![]() Completo | ![]() Extracto | ![]() |
| Ratios y magnitudes económico-financieras | ![]() Completo | ![]() Extracto | ![]() |
| Representación gráfica de empresas relacionadas | ![]() | ![]() | ![]() |
| Comparativa del balance con la media del sector | ![]() | ![]() | ![]() |
| Estado de flujos de efectivo y de cambios en el patrimonio neto | ![]() | ![]() | ![]() |
| Fuentes de financiación y avales | ![]() | ![]() | ![]() |
| Subvenciones, concursos/subastas públicas y marcas | ![]() | ![]() | ![]() |
| Acceder | Acceder | Acceder |
NUCLEO FINANZAS SICAV SA fué una empresa constituida el 21/09/2000 y extinguida el 23/02/2023 inscrita en el Registro Mercantil de Madrid. y con domicilio en Boadilla del MonteSu clasificación nacional de actividades económicas era Inversión colectiva, fondos y entidades financieras similares.
La empresa tenia un rango de facturación anual inferior a 500.000 euros.
NUCLEO FINANZAS SICAV SA tiene 8 cargos directivos en activo y 3 cargos directivos históricos.