COMPRA-VENTA DE VEHICULOS A MOTOR Y DE TRANSPORTE EN GENERAL.
CNAE 4511 - Venta de automóviles y vehículos de motor ligeros
A15258288
16/06/1990
36 años
504.000,00 €
2.5M €
A Coruña
53
Administrador único
Información sobre balances y cuentas de resultados de NOVOMOVIL SA depositados en el Registro Mercantil de A Coruña en los últimos ejercicios.
| Ejercicio Disponibilidad | 2019 Inmediata | 2020 Inmediata | 2021 Inmediata | 2022 Inmediata | 2023 Inmediata | Consultar en Axesor |
| Consultar en Axesor | ||||||

Resumen cronológico de actos publicados en las ediciones digitales de Boletines Oficiales (BORME, BOE, BOPI) inscritos por NOVOMOVIL SA o en los que participa indirectamente.
Escrito remitido por el Registro Mercantil de Santiago de Compostela, en el que se comunica el depósito de las cuentas anuales consolidadas correspondientes al ejercicio 2.023.
Escrito remitido por el Registro Mercantil de Santiago de Compostela, en el que se comunica el Depósito de las Cuentas Consolidadas correspondientes al ejercicio 2022.-
Escrito remitido por el Registro Mercantil de Bizkaia, en el que se comunica el Depósito de las Cuentas Consolidadas correspondientes al ejercicio 2.021, el cual archivo en el legajo correspondiente con el Número 1.193.
| Artículo de los estatutos: 4º. Domicilio social y web corporativa.-. |
Traslado del domicilio social de la empresa situado en NACIONAL A MADRID, s/n KM 582. 15993 OLEIROS. (CORU siendo el nuevo domicilio situado en C/ O MORRAZO 9 - POLIGONO DE IÑAS (OLEIROS).
Escrito Remitido por el Registro Mercantil de Santiago de Compostela, en el que se comunica el Depósito de las Cuentas Consolidadas correspondientes al ejercicio 2.020, el cual archivo en el legajo correspondiente con el Número 328.
El capital social de la empresa se reduce en un 30.12 % (reducción de 217.214,53 €). De esta forma, tras la reducción de capital, la sociedad pasa de tener 721.214,53€ de capital social a 504.000€. Esta reducción de capital fue inscrita en el Registro Mercantil con fecha 23 de junio de 2016.
| Capital social anterior: | 721.214,53 € |
| Reducción de capital: | 217.214,53 € |
| Capital social resultante: | 504.000 € |
| % reducción: | 30.12 % |
Publicación en el BORME de los siguientes ceses-dimisiones:
| Presidente | |
| Consejero | |
| Consejeros | |
| Secretario | |
| Consejero Delegado |
| 14. Relativo al Organo de Administración y Representación Social.. 15. Relativo al plazo y retribución del Organo de Administración.. |
En cumplimiento de lo dispuesto en el artículo 319 de la Ley de Sociedades de Capital, se comunica que la Junta General Extraordinaria de Accionistas, celebrada con carácter de universal, en su sesión de 28 de abril de 2016, acordó por unanimidad reducir el capital social en la cu... Ver más
|
Publicación en el BORME de los siguientes nombramientos:
| Presidente | |
| Consejero | |
| Consejero Delegado | |
| Consejeros | |
| Secretario |
| Informe axesor 360º | Informe de Crédito | Perfil Comercial de Empresa | |
| Importe de ventas y número de empleados | ![]() | ![]() | ![]() |
| Información mercantil y comercial | ![]() Completa | ![]() Completa | ![]() Básica |
| Administradores y dirigentes | ![]() | ![]() | ![]() Solo dirigentes |
| Empresas relacionadas (accionistas, participadas,…) | ![]() | ![]() | ![]() |
| Categoría crediticia y probabilidad de incumplimiento de pago | ![]() | ![]() | ![]() |
| Impagos (RAI y Asnef Empresas) e incidencias judiciales | ![]() | ![]() | ![]() |
| Balance y cuenta de pérdidas y ganancias | ![]() Completo | ![]() Extracto | ![]() |
| Ratios y magnitudes económico-financieras | ![]() Completo | ![]() Extracto | ![]() |
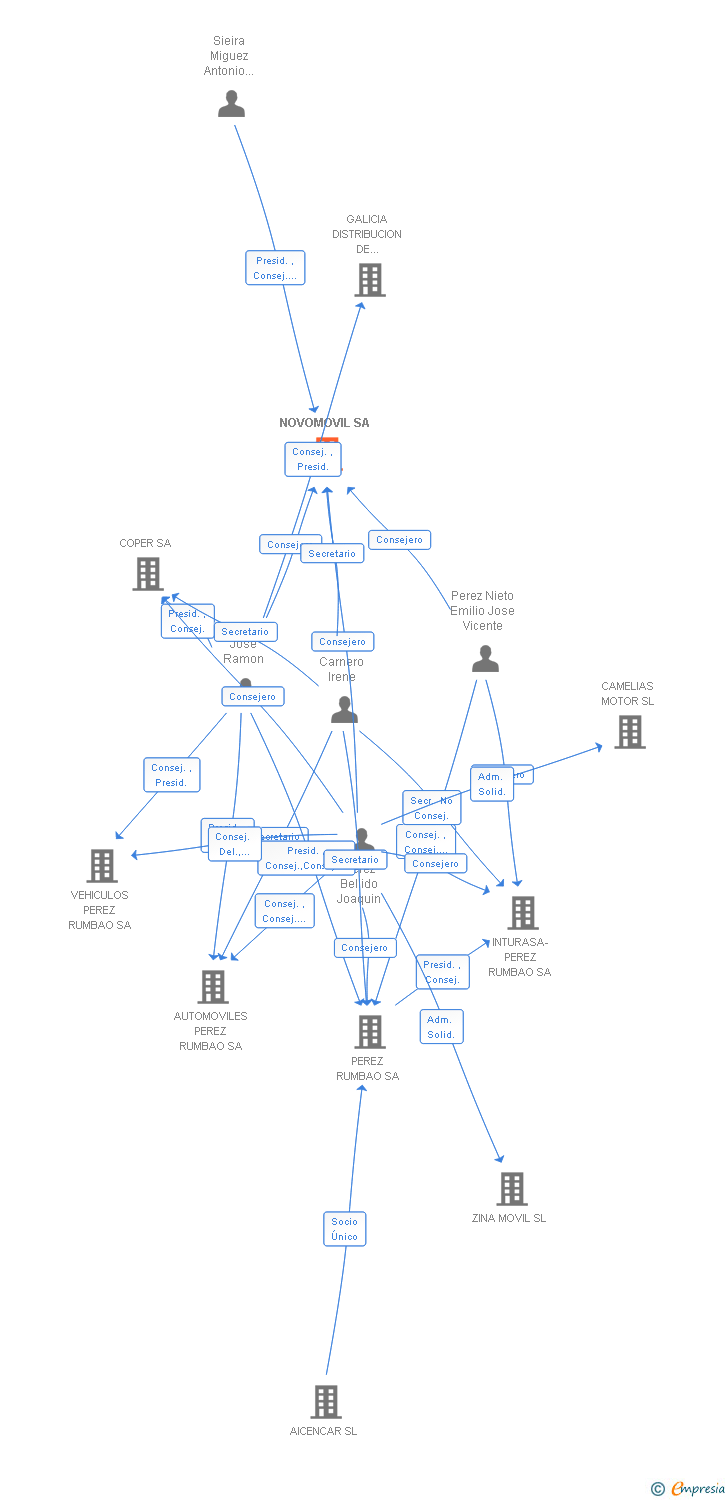
| Representación gráfica de empresas relacionadas | ![]() | ![]() | ![]() |
| Comparativa del balance con la media del sector | ![]() | ![]() | ![]() |
| Estado de flujos de efectivo y de cambios en el patrimonio neto | ![]() | ![]() | ![]() |
| Fuentes de financiación y avales | ![]() | ![]() | ![]() |
| Subvenciones, concursos/subastas públicas y marcas | ![]() | ![]() | ![]() |
| Acceder | Acceder | Acceder |
NOVOMOVIL SA inscrita en el Registro Mercantil de A Coruña. y con domicilio en OleirosSu clasificación nacional de actividades económicas es Venta de automóviles y vehículos de motor ligeros.
capital social de la empresa es de 504.000,00 euros y tiene una facturación anual superior a 2.500.000 euros.
NOVOMOVIL SA tiene 1 cargos directivos en activo y 8 cargos directivos históricos.
La empresa está auditada por PRICEWATERHOUSECOOPERS AUDITORES SL.