AVDA DE PAMPLONA 20 K (BERIAIN). Ver mapa
El transporte de mercancías por carretera.
no disponible
31/07/2019
7 años
34.000,00 €
0.5M €
Navarra
-
Administrador único
Información sobre balances y cuentas de resultados de NOREIMAI 2000 SL depositados en el Registro Mercantil de Navarra en los últimos ejercicios.
| Ejercicio Disponibilidad | 2019 Inmediata | 2020 Inmediata | 2021 Inmediata | Consultar en Axesor | ||
| Consultar en Axesor | ||||||
| Entidad | Relación | Entidad/Relación | Desde | Hasta |
|---|---|---|---|---|
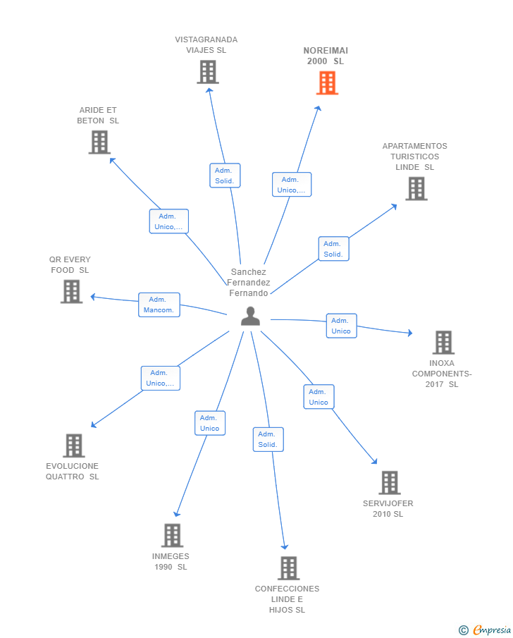
| Sanchez Fernandez Fernando | Socio Único | Sanchez Fernandez Fernando Socio Único | 22/08/2019 | |
| Sanchez Fernandez Fernando | Adm. Unico | Sanchez Fernandez Fernando Adm. Unico | 22/08/2019 |

Resumen cronológico de actos publicados en las ediciones digitales de Boletines Oficiales (BORME, BOE, BOPI) inscritos por NOREIMAI 2000 SL o en los que participa indirectamente.
Con fecha 13 de enero de 2021, mediante la correspondiente escritura ha quedado incrito en el Registro Mercantil la ampliación de 20.000 € del capital social de la empresa. Esta ampliación representa un 142.86 % de incremento del capital, quedando un capital social resultante de 34.000€.
| Capital social anterior: | 14.000 € |
| Aumento de capital: | 20.000 € |
| Capital social resultante: | 34.000 € |
| % incremento: | 142.86 % |
Se constituye la empresa con fecha 22 de agosto de 2019 mediante escritura pública. La empresa se crea con un capital social inicial de 14.000,00 Euros e inicia su actividad el 31 de julio de 2019. El domicilio social en el momento de su constitución se establece en AVDA DE PAMPLONA 20 K (BERIAIN). La empresa indica que su actividad es El transporte de mercancías por carretera.
| Informe axesor 360º | Informe de Crédito | Perfil Comercial de Empresa | |
| Importe de ventas y número de empleados | ![]() | ![]() | ![]() |
| Información mercantil y comercial | ![]() Completa | ![]() Completa | ![]() Básica |
| Administradores y dirigentes | ![]() | ![]() | ![]() Solo dirigentes |
| Empresas relacionadas (accionistas, participadas,…) | ![]() | ![]() | ![]() |
| Categoría crediticia y probabilidad de incumplimiento de pago | ![]() | ![]() | ![]() |
| Impagos (RAI y Asnef Empresas) e incidencias judiciales | ![]() | ![]() | ![]() |
| Balance y cuenta de pérdidas y ganancias | ![]() Completo | ![]() Extracto | ![]() |
| Ratios y magnitudes económico-financieras | ![]() Completo | ![]() Extracto | ![]() |
| Representación gráfica de empresas relacionadas | ![]() | ![]() | ![]() |
| Comparativa del balance con la media del sector | ![]() | ![]() | ![]() |
| Estado de flujos de efectivo y de cambios en el patrimonio neto | ![]() | ![]() | ![]() |
| Fuentes de financiación y avales | ![]() | ![]() | ![]() |
| Subvenciones, concursos/subastas públicas y marcas | ![]() | ![]() | ![]() |
| Acceder | Acceder | Acceder |
NOREIMAI 2000 SL inscrita en el Registro Mercantil de Navarra.
capital social de la empresa es de 34.000,00 euros y tiene una facturación anual inferior a 500.000 euros.