ASESORAMIENTO Y GESTION DE EMPRESAS.
CNAE 6499 - Otros servicios financieros, excepto seguros y fondos de pensiones n.c.o.p.
A20377883
29/12/1972
50 años
(Extinguida el 02/03/2023)
-
1M €
Guipúzcoa-Gipuzkoa
5
Consejo de administración
Información sobre balances y cuentas de resultados de NORACTION SA depositados en el Registro Mercantil de Guipúzcoa-Gipuzkoa en los últimos ejercicios.
| Ejercicio Disponibilidad | 2019 Inmediata | 2020 Inmediata | 2021 3 horas | Consultar en Axesor | ||
| Consultar en Axesor | ||||||

Resumen cronológico de actos publicados en las ediciones digitales de Boletines Oficiales (BORME, BOE, BOPI) inscritos por NORACTION SA o en los que participa indirectamente.
Con fecha 2 de marzo de 2023, la sociedad NORACTION SA ha sido absorbida por la sociedad NORGESTION SA .
Publicación en el BORME de los siguientes ceses-dimisiones:
| Presidente | |
| Consejeros | |
| Consejero | |
| Secretario | |
| Consejero Delegado |
Se disuelve la sociedad por fusión.
De conformidad con lo previsto en los artículos 43 y 44 de la Ley 3/2009, de 3 de abril, sobre modificaciones estructurales de las sociedades mercantiles ("LME"), se hace público que, en fecha 4 de noviembre de 2022, la junta general universal de accionistas de la sociedad NORGEST... Ver más
| Absorbente | |
| Absorbida |
|
Publicación en el BORME de los siguientes ceses-dimisiones:
| Consejero | |
| Secretario |
Publicación en el BORME de los siguientes nombramientos:
| Consejero | |
| Secretario |
Publicación en el BORME de los siguientes reelecciones:
| Presidente | |
| Consejeros |
Publicación en el BORME de los siguientes reelecciones:
| Consejero | |
| Secretario |
Traslado del domicilio social de la empresa situado en P FRANCIA, 4 ENTLO IZDA. DONOSTIA-SAN SEBASTIAN. (GIPUZKOA) siendo el nuevo domicilio situado en AVDA DE LA LIBERTAD, 17-4º.- (DONOSTIA-SAN SEBASTIAN).
Publicación en el BORME de los siguientes reelecciones:
| Presidente | |
| Consejeros | |
| Consejero Delegado |
Publicación en el BORME de los siguientes ceses-dimisiones:
| Vicepresidente | |
| Consejero |
Publicación en el BORME de los siguientes reelecciones:
| Vicepresidente | |
| Consejero | |
| Secretario |
Publicación en el BORME de los siguientes ceses-dimisiones:
| Director General | |
| Consejero |
Publicación en el BORME de los siguientes reelecciones:
| Presidente | |
| Consejero | |
| Consejero Delegado |
Publicación en el BORME de los siguientes nombramientos:
| Director General | |
| Apoderado |
Publicación en el BORME de los siguientes reelecciones:
| Consejero | |
| Secretario |
| Informe axesor 360º | Informe de Crédito | Perfil Comercial de Empresa | |
| Importe de ventas y número de empleados | ![]() | ![]() | ![]() |
| Información mercantil y comercial | ![]() Completa | ![]() Completa | ![]() Básica |
| Administradores y dirigentes | ![]() | ![]() | ![]() Solo dirigentes |
| Empresas relacionadas (accionistas, participadas,…) | ![]() | ![]() | ![]() |
| Categoría crediticia y probabilidad de incumplimiento de pago | ![]() | ![]() | ![]() |
| Impagos (RAI y Asnef Empresas) e incidencias judiciales | ![]() | ![]() | ![]() |
| Balance y cuenta de pérdidas y ganancias | ![]() Completo | ![]() Extracto | ![]() |
| Ratios y magnitudes económico-financieras | ![]() Completo | ![]() Extracto | ![]() |
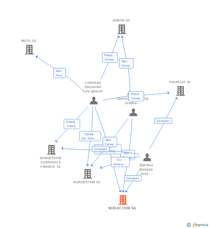
| Representación gráfica de empresas relacionadas | ![]() | ![]() | ![]() |
| Comparativa del balance con la media del sector | ![]() | ![]() | ![]() |
| Estado de flujos de efectivo y de cambios en el patrimonio neto | ![]() | ![]() | ![]() |
| Fuentes de financiación y avales | ![]() | ![]() | ![]() |
| Subvenciones, concursos/subastas públicas y marcas | ![]() | ![]() | ![]() |
| Acceder | Acceder | Acceder |
NORACTION SA fué una empresa constituida el 29/12/1972 y extinguida el 02/03/2023 inscrita en el Registro Mercantil de Guipúzcoa-Gipuzkoa. y con domicilio en Donostia/San SebastiánSu clasificación nacional de actividades económicas era Otros servicios financieros, excepto seguros y fondos de pensiones n.c.o.p..
La empresa tenia un rango de facturación anual entre 1.000.000 y 2.500.000 euros.
NORACTION SA tiene 10 cargos directivos en activo y 6 cargos directivos históricos.