Construcción en general, incluidas reformas y rehabilitaciones, y promoción inmobiliaria, en el sentido más amplio.
no disponible
30/11/2018
7 años
(Extinguida el 03/12/2025)
6.000,00 €
0.5M €
Guipúzcoa-Gipuzkoa
-
Administrador único
Información sobre balances y cuentas de resultados de NGLOBE MPA 2018 SL (EXTINGUIDA) depositados en el Registro Mercantil de Guipúzcoa-Gipuzkoa en los últimos ejercicios.
| Ejercicio Disponibilidad | 2019 Inmediata | 2020 Inmediata | 2021 Inmediata | 2022 Inmediata | 2023 3 horas | Consultar en Axesor |
| Consultar en Axesor | ||||||

Resumen cronológico de actos publicados en las ediciones digitales de Boletines Oficiales (BORME, BOE, BOPI) inscritos por NGLOBE MPA 2018 SL (EXTINGUIDA) o en los que participa indirectamente.
Publicación en el BORME de los siguientes ceses-dimisiones:
| Administrador Único | |
| Liquidador |
El 3 de diciembre de 2025 se inscribe en el Registro Mercantil la extinción de la sociedad, dejando de ser sujeto de derechos y obligaciones.
Publicación en el BORME de los siguientes ceses-dimisiones:
| Presidente | |
| Consejeros | |
| Secretario |
Cambio del Organo de Administración: Consejo de administración a Administrador único.
Se constituye la empresa con fecha 18 de diciembre de 2018 mediante escritura pública. La empresa se crea con un capital social inicial de 6.000,00 Euros e inicia su actividad el 30 de noviembre de 2018. El domicilio social en el momento de su constitución se establece en PASEO ERROTABURU 1, 1ºB. S/N. (DONOSTIA-SAN SEBASTIAN). La empresa indica que su actividad es Construcción en general, incluidas reformas y rehabilitaciones, y promoción inmobiliaria, en el sentido más amplio.
Publicación en el BORME de los siguientes nombramientos:
| Presidente | |
| Consejeros | |
| Secretario |
Publicación en el BORME de los siguientes nombramientos:
| Apoderados Solidarios |
| Informe axesor 360º | Informe de Crédito | Perfil Comercial de Empresa | |
| Importe de ventas y número de empleados | ![]() | ![]() | ![]() |
| Información mercantil y comercial | ![]() Completa | ![]() Completa | ![]() Básica |
| Administradores y dirigentes | ![]() | ![]() | ![]() Solo dirigentes |
| Empresas relacionadas (accionistas, participadas,…) | ![]() | ![]() | ![]() |
| Categoría crediticia y probabilidad de incumplimiento de pago | ![]() | ![]() | ![]() |
| Impagos (RAI y Asnef Empresas) e incidencias judiciales | ![]() | ![]() | ![]() |
| Balance y cuenta de pérdidas y ganancias | ![]() Completo | ![]() Extracto | ![]() |
| Ratios y magnitudes económico-financieras | ![]() Completo | ![]() Extracto | ![]() |
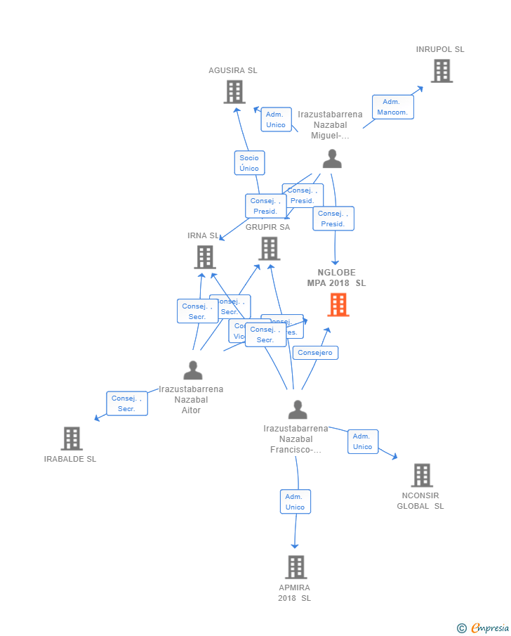
| Representación gráfica de empresas relacionadas | ![]() | ![]() | ![]() |
| Comparativa del balance con la media del sector | ![]() | ![]() | ![]() |
| Estado de flujos de efectivo y de cambios en el patrimonio neto | ![]() | ![]() | ![]() |
| Fuentes de financiación y avales | ![]() | ![]() | ![]() |
| Subvenciones, concursos/subastas públicas y marcas | ![]() | ![]() | ![]() |
| Acceder | Acceder | Acceder |
NGLOBE MPA 2018 SL (EXTINGUIDA) fué una empresa constituida el 30/11/2018 y extinguida el 03/12/2025 inscrita en el Registro Mercantil de Guipúzcoa-Gipuzkoa.
capital social de la empresa es de 6.000,00 euros y tiene una facturación anual inferior a 500.000 euros.