PASEO DE LA CASTELLANA 219 - PLANTA 18 (MADRID). Ver mapa
Otras actividades de consultoría de gestión empresarial.. La compraventa y explotación de solares y terrenos de todas clases, edificios, inmuebles en general, tanto de renta libre como de protección oficial, para enajenar o arrendar en bloques completos o por pisos y locales. La promoción y construcción de toda clase de edificios y obras, ya sean para la p4110,7022.
no disponible
11/12/2023
2 años
3.000,00 €
-
Madrid
-
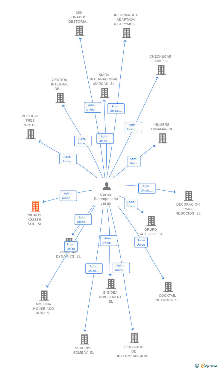
Administrador único
| Entidad | Relación | Entidad/Relación | Desde | Hasta |
|---|---|---|---|---|
| Rodon Martinez Jordi | Adm. Unico | Rodon Martinez Jordi Adm. Unico | 11/11/2024 | |
| Cortes Buenaposada Jesus | Apod. | Cortes Buenaposada Jesus Apod. | 11/11/2024 | |
| Cortes Buenaposada Jesus | Adm. Unico | Cortes Buenaposada Jesus Adm. Unico | 12/12/2023 | 11/11/2024 |
| Cortes Buenaposada Jesus | Socio Único | Cortes Buenaposada Jesus Socio Único | 12/12/2023 |

Resumen cronológico de actos publicados en las ediciones digitales de Boletines Oficiales (BORME, BOE, BOPI) inscritos por NEXUS COSTA SOL SL o en los que participa indirectamente.
Se modifica parcialmente la actividad de la sociedad. Las nuevas actividades que se incluyen en el objeto social de la sociedad son:
La compraventa y explotación de solares y terrenos de todas clases, edificios, inmuebles en general, tanto de renta libre como de protección oficial, para enajenar o arrendar en bloques completos o por pisos y locales. La promoción y construcción de toda clase de edificios y obras, ya sean para la p4110,7022
Se constituye la empresa con fecha 12 de diciembre de 2023 mediante escritura pública. La empresa se crea con un capital social inicial de 3.000,00 Euros e inicia su actividad el 11 de diciembre de 2023. El domicilio social en el momento de su constitución se establece en PASEO DE LA CASTELLANA 219 - PLANTA 18 (MADRID). La empresa indica que su actividad es Otras actividades de consultoría de gestión empresarial.
| Informe de Crédito | Informe Mercantil, Incidencias y Vinculaciones | Perfil Comercial de Empresa | |
| Capital social actual y evolución | ![]() | ![]() | ![]() |
| Información mercantil y comercial | ![]() | ![]() | ![]() Básica |
| Administradores y dirigentes | ![]() | ![]() Solo administradores | ![]() Solo dirigentes |
| Empresas relacionadas (accionistas, participadas,…) | ![]() | ![]() | ![]() |
| Incidencias judiciales y procedimientos concursales | ![]() | ![]() | ![]() |
| Impagos en el fichero RAI | ![]() | ![]() | ![]() |
| Impagos en el fichero Asnef Empresas | ![]() | ![]() | ![]() |
| Categoría crediticia y probabilidad de incumplimiento de pago | ![]() | ![]() | ![]() |
| Extracto del balance y cuenta de pérdidas y ganancias | ![]() | ![]() | ![]() |
| Ratios y magnitudes económico-financieras | ![]() | ![]() | ![]() |
| Acceder | Acceder | Acceder |
NEXUS COSTA SOL SL inscrita en el Registro Mercantil de Madrid.
capital social de la empresa es de 3.000,00 euros.