C/ ANTONIO MACHADO, 3 (ALMONTE). Ver mapa
- cultivo de frutos oleaginosos. - investigación, desarrollo y obtención de nuevas variedades de olivo. Actividad principal -cnae 0126-.
no disponible
04/02/2025
un año
3.000,00 €
-
Huelva
-
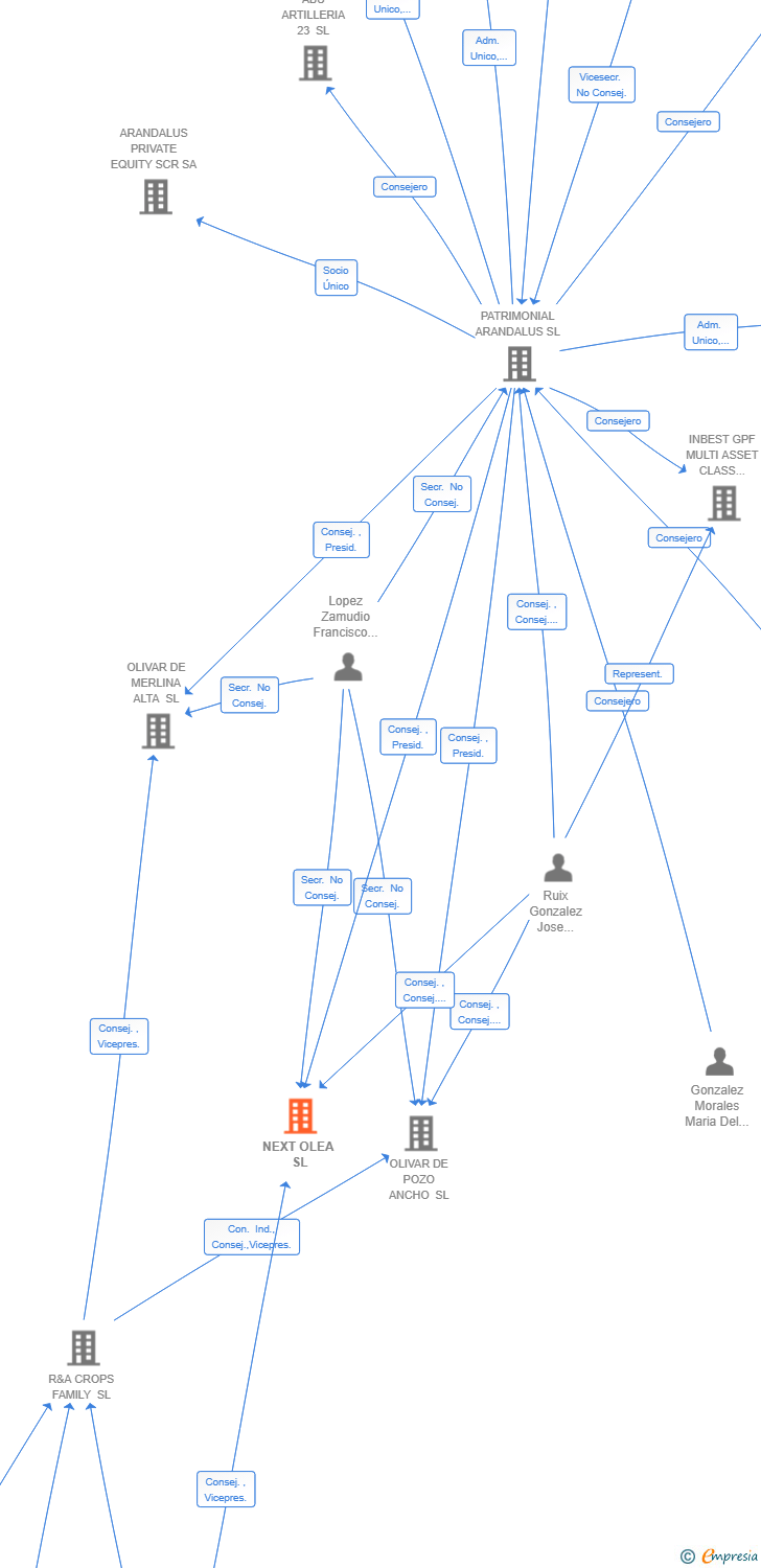
Consejo de administración
| Entidad | Relación | Entidad/Relación | Desde | Hasta |
|---|---|---|---|---|
| Perez Bayon Manuel Raul | Apod. | Perez Bayon Manuel Raul Apod. | 22/05/2025 | |
| Lopez Zamudio Francisco Jose | Secr. No Consej. | Lopez Zamudio Francisco Jose Secr. No Consej. | 18/02/2025 | |
| PATRIMONIAL ARANDALUS SL | Presid. | PATRIMONIAL ARANDALUS SL Presid. | 18/02/2025 | |
| PATRIMONIAL ARANDALUS SL | Consej. | PATRIMONIAL ARANDALUS SL Consej. | 18/02/2025 | |
| R&A HOLDING AGRICULTURE ECOSYSTEMS SL | Vicepres. | R&A HOLDING AGRICULTURE ECOSYSTEMS SL Vicepres. | 18/02/2025 | |
| R&A HOLDING AGRICULTURE ECOSYSTEMS SL | Consej. | R&A HOLDING AGRICULTURE ECOSYSTEMS SL Consej. | 18/02/2025 | |
| Ruix Gonzalez Jose Enrique | Consej. Del. | Ruix Gonzalez Jose Enrique Consej. Del. | 18/02/2025 | |
| Ruix Gonzalez Jose Enrique | Consej. | Ruix Gonzalez Jose Enrique Consej. | 18/02/2025 |

Resumen cronológico de actos publicados en las ediciones digitales de Boletines Oficiales (BORME, BOE, BOPI) inscritos por NEXT OLEA SL o en los que participa indirectamente.
Se constituye la empresa con fecha 18 de febrero de 2025 mediante escritura pública. La empresa se crea con un capital social inicial de 3.000,00 Euros e inicia su actividad el 4 de febrero de 2025. El domicilio social en el momento de su constitución se establece en C/ ANTONIO MACHADO, 3 (ALMONTE). La empresa indica que su actividad es - Cultivo de frutos oleaginosos. - Investigación, desarrollo y obtención de nuevas variedades de olivo. Actividad principal -CNAE 0126-.
Publicación en el BORME de los siguientes nombramientos:
| Presidente | |
| Vicepresidente | |
| Consejero | |
| Secretario No Consejero | |
| Consejero Delegado |
NEXT OLEA SL inscrita en el Registro Mercantil de Huelva.
capital social de la empresa es de 3.000,00 euros.