Promocion inmobiliaria; construccion de toda clase de edificaciones, su venta, asi como la explotacion directo o cesion en arrendamiento no financiero. Ejecucion de toda clase de operaciones inmobiliarias, etc.
no disponible
16/04/2018
7 años
(Extinguida el 25/08/2025)
4.000,00 €
0.5M €
Barcelona
-
Administradores mancomunados
Información sobre balances y cuentas de resultados de NEWTAULET CORPORACION SL (EXTINGUIDA) depositados en el Registro Mercantil de Barcelona en los últimos ejercicios.
| Ejercicio Disponibilidad | 2019 3 horas | Consultar en Axesor | ||||
| Consultar en Axesor | ||||||
| Entidad | Relación | Entidad/Relación | Desde | Hasta |
|---|---|---|---|---|
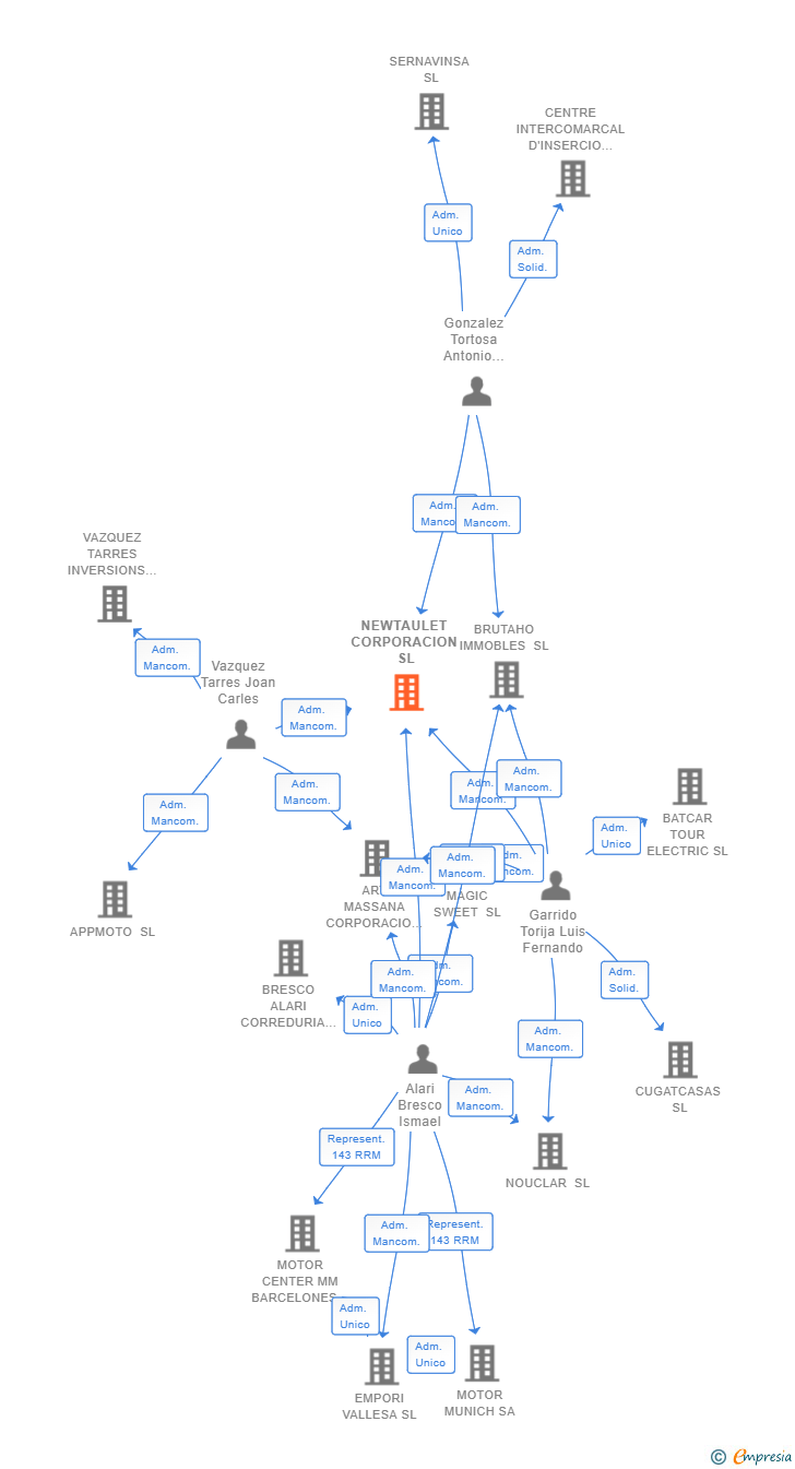
| Garrido Torija Luis Fernando | Liquidador | Garrido Torija Luis Fernando Liquidador | 25/08/2025 | 25/08/2025 |
| Vazquez Tarres Joan Carles | Adm. Mancom. | Vazquez Tarres Joan Carles Adm. Mancom. | 09/03/2021 | 25/08/2025 |
| Garrido Torija Luis Fernando | Adm. Mancom. | Garrido Torija Luis Fernando Adm. Mancom. | 25/04/2018 | 25/08/2025 |
| Alari Bresco Ismael | Adm. Mancom. | Alari Bresco Ismael Adm. Mancom. | 25/04/2018 | 25/08/2025 |
| Gonzalez Tortosa Antonio Jose | Adm. Mancom. | Gonzalez Tortosa Antonio Jose Adm. Mancom. | 25/04/2018 | 25/08/2025 |
| Garcia Abad Alejandro Antonio | Adm. Mancom. | Garcia Abad Alejandro Antonio Adm. Mancom. | 25/04/2018 | 26/11/2020 |

Resumen cronológico de actos publicados en las ediciones digitales de Boletines Oficiales (BORME, BOE, BOPI) inscritos por NEWTAULET CORPORACION SL (EXTINGUIDA) o en los que participa indirectamente.
Publicación en el BORME de los siguientes revocaciones:
| Administradores Mancomunados | |
| Liquidador |
El 25 de agosto de 2025 se inscribe en el Registro Mercantil la extinción de la sociedad, dejando de ser sujeto de derechos y obligaciones.
Traslado del domicilio social de la empresa situado en AV JOSEP ANSELM CLAVE NUM.22 (SANT CUGAT DEL VALLES) siendo el nuevo domicilio situado en AV RIUS I TAULET NUM.29-31 LOCAL 3 (SANT CUGAT DEL VALLES).
| ARTICULO 13.- CONVOCATORIA. |
Se constituye la empresa con fecha 25 de abril de 2018 mediante escritura pública. La empresa se crea con un capital social inicial de 4.000,00 Euros e inicia su actividad el 16 de abril de 2018. El domicilio social en el momento de su constitución se establece en AV JOSEP ANSELM CLAVE NUM.22 (SANT CUGAT DEL VALLES). La empresa indica que su actividad es PROMOCION INMOBILIARIA; CONSTRUCCION DE TODA CLASE DE EDIFICACIONES, SU VENTA, ASI COMO LA EXPLOTACION DIRECTO O CESION EN ARRENDAMIENTO NO FINANCIERO. EJECUCION DE TODA CLASE DE OPERACIONES INMOBILIARIAS, ETC.
Publicación en el BORME de los siguientes nombramientos:
| Administradores Mancomunados |
| Informe de Crédito | Informe Mercantil, Incidencias y Vinculaciones | Perfil Comercial de Empresa | |
| Capital social actual y evolución | ![]() | ![]() | ![]() |
| Información mercantil y comercial | ![]() | ![]() | ![]() Básica |
| Administradores y dirigentes | ![]() | ![]() Solo administradores | ![]() Solo dirigentes |
| Empresas relacionadas (accionistas, participadas,…) | ![]() | ![]() | ![]() |
| Incidencias judiciales y procedimientos concursales | ![]() | ![]() | ![]() |
| Impagos en el fichero RAI | ![]() | ![]() | ![]() |
| Impagos en el fichero Asnef Empresas | ![]() | ![]() | ![]() |
| Categoría crediticia y probabilidad de incumplimiento de pago | ![]() | ![]() | ![]() |
| Extracto del balance y cuenta de pérdidas y ganancias | ![]() | ![]() | ![]() |
| Ratios y magnitudes económico-financieras | ![]() | ![]() | ![]() |
| Acceder | Acceder | Acceder |
NEWTAULET CORPORACION SL (EXTINGUIDA) fué una empresa constituida el 16/04/2018 y extinguida el 25/08/2025 inscrita en el Registro Mercantil de Barcelona.
capital social de la empresa es de 4.000,00 euros y tiene una facturación anual inferior a 500.000 euros.