CTRA DE LA LANZADA 46 BAJO - PORTONOVO (SANXENXO). Ver mapa
A).- realización, gestión promoción de actividades relacionas con el turismo activo. B).- deportes de aventura al aire libre. C).- venta y alquiler de bicicletas y de todo tipo de material deportivo y complementos para la práctica del deporte y ocio. D).- la organización de excursiones y eventos dep.. Actividades, servicios y prestaciones de hostelería y restauración y en especial, la explotación de hoteles, pubs, cafeterías, bares, restaurantes, cafés-bares en quioscos, cajones, barracas y servicios de bebidas y comidas en vehículos con cnae 4729, 5610, 5630, 5621.
no disponible
27/02/2020
6 años
146.000,00 €
-
Pontevedra
-
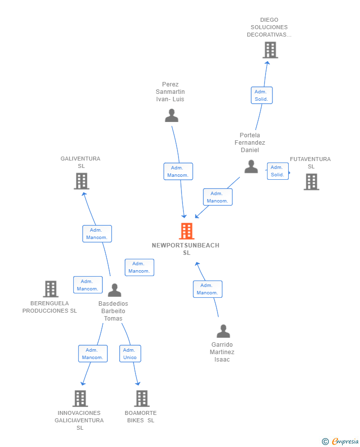
Administradores mancomunados
BIKETOURS SL
Información sobre balances y cuentas de resultados de NEWPORTSUNBEACH SL depositados en el Registro Mercantil de Pontevedra en los últimos ejercicios.
| Ejercicio Disponibilidad | 2019 3 horas | 2020 3 horas | 2021 3 horas | 2022 3 horas | Consultar en Axesor | |
| Consultar en Axesor | ||||||
| Entidad | Relación | Entidad/Relación | Desde | Hasta |
|---|---|---|---|---|
| Garrido Martinez Isaac | Adm. Mancom. | Garrido Martinez Isaac Adm. Mancom. | 18/09/2023 | |
| Perez Sanmartin Ivan-Luis | Adm. Mancom. | Perez Sanmartin Ivan-Luis Adm. Mancom. | 18/09/2023 | |
| Basdedios Barbeito Tomas | Adm. Mancom. | Basdedios Barbeito Tomas Adm. Mancom. | 31/05/2023 | |
| Portela Fernandez Daniel | Adm. Mancom. | Portela Fernandez Daniel Adm. Mancom. | 31/05/2023 | |
| Garrido Martinez Isaac | Adm. Solid. | Garrido Martinez Isaac Adm. Solid. | 20/08/2021 | 31/05/2023 |
| Perez Sanmartin Ivan-Luis | Adm. Solid. | Perez Sanmartin Ivan-Luis Adm. Solid. | 20/08/2021 | 31/05/2023 |
| Portela Fernandez Daniel | Adm. Solid. | Portela Fernandez Daniel Adm. Solid. | 15/06/2021 | 31/05/2023 |
| Basdedios Barbeito Tomas | Adm. Solid. | Basdedios Barbeito Tomas Adm. Solid. | 10/03/2020 | 31/05/2023 |
| Garrido Martinez Isaac | Adm. Solid. | Garrido Martinez Isaac Adm. Solid. | 10/03/2020 | 15/06/2021 |


Resumen cronológico de actos publicados en las ediciones digitales de Boletines Oficiales (BORME, BOE, BOPI) inscritos por NEWPORTSUNBEACH SL o en los que participa indirectamente.
Publicación en el BORME de los siguientes ceses-dimisiones:
| Administradores Mancomunados |
Publicación en el BORME de los siguientes nombramientos:
| Administradores Mancomunados |
Publicación en el BORME de los siguientes ceses-dimisiones:
| Administradores Solidarios |
Publicación en el BORME de los siguientes nombramientos:
| Administradores Mancomunados |
El capital social de la empresa se incrementa en un 69.77 % (ampliación de 60.000 €). De esta forma, tras la ampliación la sociedad pasa de tener 86.000€ de capital social a 146.000€. Esta ampliación de capital fue inscrita en el Registro Mercantil con fecha 5 de enero de 2022.
| Capital social anterior: | 86.000 € |
| Aumento de capital: | 60.000 € |
| Capital social resultante: | 146.000 € |
| % incremento: | 69.77 % |
Publicación en el BORME de los siguientes nombramientos:
| Administradores Solidarios |
Publicación en el BORME de los siguientes ceses-dimisiones:
| Administradores Solidarios |
Publicación en el BORME de los siguientes nombramientos:
| Administradores Solidarios |
El capital social de la empresa se incrementa en un 2766.67 % (ampliación de 83.000 €). De esta forma, tras la ampliación la sociedad pasa de tener 3.000€ de capital social a 86.000€. Esta ampliación de capital fue inscrita en el Registro Mercantil con fecha 15 de junio de 2021.
| Capital social anterior: | 3.000 € |
| Aumento de capital: | 83.000 € |
| Capital social resultante: | 86.000 € |
| % incremento: | 2766.67 % |
Se modifica parcialmente la actividad de la sociedad. Las nuevas actividades que se incluyen en el objeto social de la sociedad son:
Actividades, servicios y prestaciones de hostelería y restauración y en especial, la explotación de hoteles, pubs, cafeterías, bares, restaurantes, cafés-bares en quioscos, cajones, barracas y servicios de bebidas y comidas en vehículos con cnae 4729, 5610, 5630, 5621
La sociedad cambia su denominación social BIKETOURS SL a la denominación NEWPORTSUNBEACH SL
Se constituye la empresa con fecha 10 de marzo de 2020 mediante escritura pública. La empresa se crea con un capital social inicial de 3.000,00 Euros e inicia su actividad el 27 de febrero de 2020. El domicilio social en el momento de su constitución se establece en CTRA DE LA LANZADA 46 BAJO - PORTONOVO (SANXENXO). La empresa indica que su actividad es a).- Realización, gestión promoción de actividades relacionas con el turismo activo. b).- Deportes de aventura al aire libre. c).- Venta y alquiler de bicicletas y de todo tipo de material deportivo y complementos para la práctica del deporte y ocio. d).- La organización de excursiones y eventos dep.
Publicación en el BORME de los siguientes nombramientos:
| Administradores Solidarios |
| Informe de Crédito | Informe Mercantil, Incidencias y Vinculaciones | Perfil Comercial de Empresa | |
| Capital social actual y evolución | ![]() | ![]() | ![]() |
| Información mercantil y comercial | ![]() | ![]() | ![]() Básica |
| Administradores y dirigentes | ![]() | ![]() Solo administradores | ![]() Solo dirigentes |
| Empresas relacionadas (accionistas, participadas,…) | ![]() | ![]() | ![]() |
| Incidencias judiciales y procedimientos concursales | ![]() | ![]() | ![]() |
| Impagos en el fichero RAI | ![]() | ![]() | ![]() |
| Impagos en el fichero Asnef Empresas | ![]() | ![]() | ![]() |
| Categoría crediticia y probabilidad de incumplimiento de pago | ![]() | ![]() | ![]() |
| Extracto del balance y cuenta de pérdidas y ganancias | ![]() | ![]() | ![]() |
| Ratios y magnitudes económico-financieras | ![]() | ![]() | ![]() |
| Acceder | Acceder | Acceder |
NEWPORTSUNBEACH SL anteriormente denominada BIKETOURS SL inscrita en el Registro Mercantil de Pontevedra.
capital social de la empresa es de 146.000,00 euros.