PASEO DE LA CASTELLANA 95 - TORRE EUROPA. PLANTA 2 (MADRID). Ver mapa
- servicios administrativos combinados. - actividades administrativas de oficina y otras actividades auxiliares a las empresas. Actividades administrativas y auxiliares de oficina. Actividades de fotocopiado, preparación de documentos y otras actividades especializadas de oficina...
no disponible
01/03/2022
4 años
3.000,00 €
-
Madrid
-
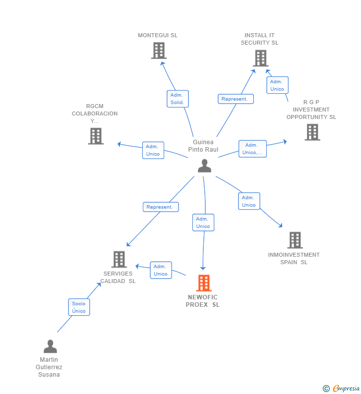
Administrador único
Información sobre balances y cuentas de resultados de NEWOFIC PROEX SL depositados en el Registro Mercantil de Madrid en los últimos ejercicios.
| Ejercicio Disponibilidad | 2019 3 horas | 2020 3 horas | 2021 3 horas | 2022 3 horas | Consultar en Axesor | |
| Consultar en Axesor | ||||||
| Entidad | Relación | Entidad/Relación | Desde | Hasta |
|---|---|---|---|---|
| Guinea Pinto Raul | Adm. Unico | Guinea Pinto Raul Adm. Unico | 11/03/2022 |

Resumen cronológico de actos publicados en las ediciones digitales de Boletines Oficiales (BORME, BOE, BOPI) inscritos por NEWOFIC PROEX SL o en los que participa indirectamente.
Publicación en el BORME de los siguientes nombramientos:
| Administrador Único |
|
| Representante |
| Artículo de los estatutos: 4. Domicilio social . |
Traslado del domicilio social de la empresa situado en C/ O'DONNELL 12 (MADRID) siendo el nuevo domicilio situado en PASEO DE LA CASTELLANA 95 - TORRE EUROPA. PLANTA 2 (MADRID).
Se constituye la empresa con fecha 11 de marzo de 2022 mediante escritura pública. La empresa se crea con un capital social inicial de 3.000,00 Euros e inicia su actividad el 1 de marzo de 2022. El domicilio social en el momento de su constitución se establece en C/ O'DONNELL 12 (MADRID). La empresa indica que su actividad es - Servicios administrativos combinados. - Actividades administrativas de oficina y otras actividades auxiliares a las empresas. Actividades administrativas y auxiliares de oficina. Actividades de fotocopiado, preparación de documentos y otras actividades especializadas de oficina...
| Informe de Crédito | Informe Mercantil, Incidencias y Vinculaciones | Perfil Comercial de Empresa | |
| Capital social actual y evolución | ![]() | ![]() | ![]() |
| Información mercantil y comercial | ![]() | ![]() | ![]() Básica |
| Administradores y dirigentes | ![]() | ![]() Solo administradores | ![]() Solo dirigentes |
| Empresas relacionadas (accionistas, participadas,…) | ![]() | ![]() | ![]() |
| Incidencias judiciales y procedimientos concursales | ![]() | ![]() | ![]() |
| Impagos en el fichero RAI | ![]() | ![]() | ![]() |
| Impagos en el fichero Asnef Empresas | ![]() | ![]() | ![]() |
| Categoría crediticia y probabilidad de incumplimiento de pago | ![]() | ![]() | ![]() |
| Extracto del balance y cuenta de pérdidas y ganancias | ![]() | ![]() | ![]() |
| Ratios y magnitudes económico-financieras | ![]() | ![]() | ![]() |
| Acceder | Acceder | Acceder |
NEWOFIC PROEX SL inscrita en el Registro Mercantil de Madrid.
capital social de la empresa es de 3.000,00 euros.