JUAN DE AJURIAGUERRA, 9 6. 48009 BILBAO. (BIZKAIA). Ver mapa
COMPRAVENTA, E INTERMEDIACION DE TODA CLASE DE FINCAS RUSTICAS Y URBANAS, PROMOCION Y CONSTRUCCION SOBRE LAS MISMAS DE TODA CLASE DE EDIFICACIONES, SU REHABILITACION, VENTA O ARRENDAMIENTO NO FINANCIERO, ETC.
CNAE 4121 - Construcción de edificios residenciales
B98046220
02/06/2008
18 años
-
0.5M €
Vizcaya-Bizkaia
-
Administradores mancomunados
| Entidad | Relación | Entidad/Relación | Desde | Hasta |
|---|---|---|---|---|
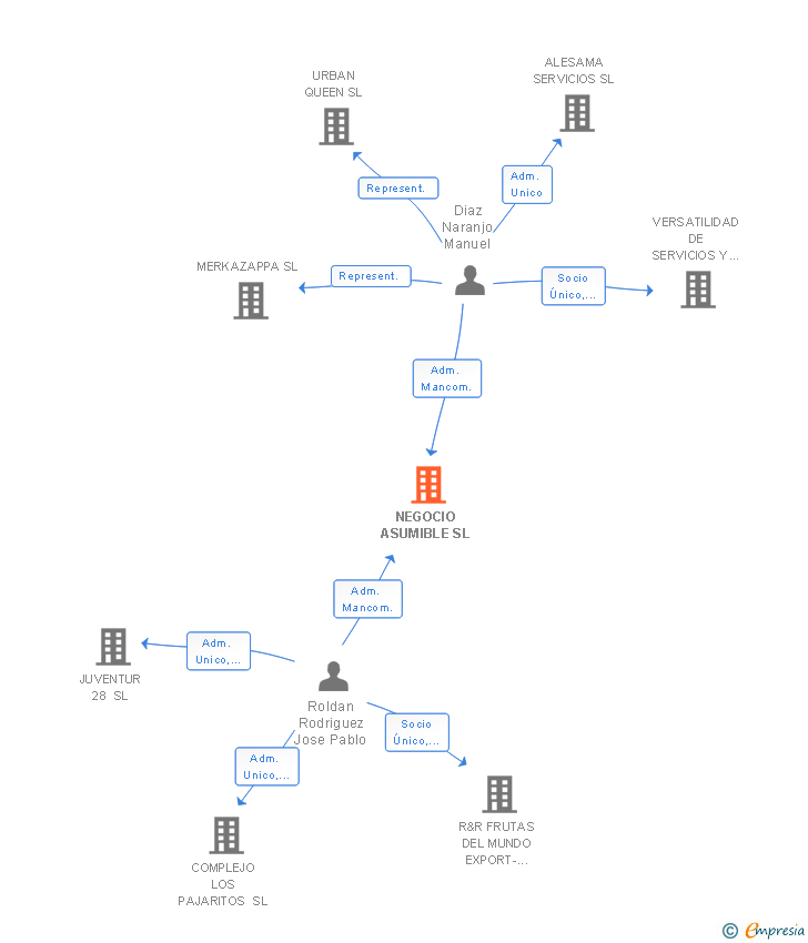
| Diaz Naranjo Manuel | Adm. Mancom. | Diaz Naranjo Manuel Adm. Mancom. | 03/03/2009 | |
| Roldan Rodriguez Jose Pablo | Adm. Mancom. | Roldan Rodriguez Jose Pablo Adm. Mancom. | 03/03/2009 | |
| Cerda Alvarez Adrian | Adm. Solid. | Cerda Alvarez Adrian Adm. Solid. | 03/03/2009 | |
| Cerda Sanjuan Ramon | Adm. Solid. | Cerda Sanjuan Ramon Adm. Solid. | 03/03/2009 | |
| Cerda Alvarez Adrian | Adm. Solid. | Cerda Alvarez Adrian Adm. Solid. | 03/03/2009 | |
| Cerda Sanjuan Ramon | Adm. Solid. | Cerda Sanjuan Ramon Adm. Solid. | 03/03/2009 |

Resumen cronológico de actos publicados en las ediciones digitales de Boletines Oficiales (BORME, BOE, BOPI) inscritos por NEGOCIO ASUMIBLE SL o en los que participa indirectamente.
Traslado del domicilio social de la empresa situado en JUAN DE AJURIAGUERRA, 9 6. 48009 BILBAO. (BIZKAIA). siendo el nuevo domicilio situado en C/ JUAN DE AJURIAGUERRA 9 6º (BILBAO)..
Publicación en el BORME de los siguientes revocaciones:
| Administradores Solidarios |
Publicación en el BORME de los siguientes nombramientos:
| Administradores Mancomunados |
| Informe de Crédito | Informe Mercantil, Incidencias y Vinculaciones | Perfil Comercial de Empresa | |
| Capital social actual y evolución | ![]() | ![]() | ![]() |
| Información mercantil y comercial | ![]() | ![]() | ![]() Básica |
| Administradores y dirigentes | ![]() | ![]() Solo administradores | ![]() Solo dirigentes |
| Empresas relacionadas (accionistas, participadas,…) | ![]() | ![]() | ![]() |
| Incidencias judiciales y procedimientos concursales | ![]() | ![]() | ![]() |
| Impagos en el fichero RAI | ![]() | ![]() | ![]() |
| Impagos en el fichero Asnef Empresas | ![]() | ![]() | ![]() |
| Categoría crediticia y probabilidad de incumplimiento de pago | ![]() | ![]() | ![]() |
| Extracto del balance y cuenta de pérdidas y ganancias | ![]() | ![]() | ![]() |
| Ratios y magnitudes económico-financieras | ![]() | ![]() | ![]() |
| Acceder | Acceder | Acceder |
NEGOCIO ASUMIBLE SL inscrita en el Registro Mercantil de Vizcaya-Bizkaia. y con domicilio en BilbaoSu clasificación nacional de actividades económicas es Construcción de edificios residenciales.
La empresa tiene una facturación anual entre 500.000 y 1.000.000 euros.
NEGOCIO ASUMIBLE SL tiene 2 cargos directivos en activo y 4 cargos directivos históricos.