PZ DE LA VILA Num.14 P.1 PTA.2 (VILANOVA I LA GELTRU). Ver mapa
La importacion, exportacion,distribucion, comercializacion,compra, venta en general, de toda clase de vehiculos de automocion, tales como turismos, vehiculos todo terreno, vehiculos derivados e industriales, sus partes ...
no disponible
07/11/2016
9 años
3.000,00 €
-
Barcelona
-
Administrador único
| Entidad | Relación | Entidad/Relación | Desde | Hasta |
|---|---|---|---|---|
| Perales Muñoz Jaume | Apod. Solid. | Perales Muñoz Jaume Apod. Solid. | 16/01/2017 | |
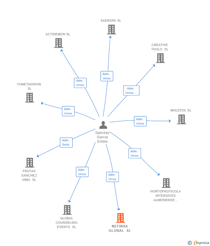
| Sanchez Garcia Emilio | Adm. Unico | Sanchez Garcia Emilio Adm. Unico | 29/12/2016 | |
| Moreno Amatriain Ignacio Manuel | Adm. Unico | Moreno Amatriain Ignacio Manuel Adm. Unico | 15/11/2016 | 29/12/2016 |

Resumen cronológico de actos publicados en las ediciones digitales de Boletines Oficiales (BORME, BOE, BOPI) inscritos por NEFINSA GLOBAL SL o en los que participa indirectamente.
Traslado del domicilio social de la empresa situado en CL MARQUES DE MULHACEN NUM.8 (BARCELONA) siendo el nuevo domicilio situado en PZ DE LA VILA Num.14 P.1 PTA.2 (VILANOVA I LA GELTRU).
La sociedad cambia su actividad pasando a ser la nueva actividad o actividades de la empresa:
La importacion, exportacion,distribucion, comercializacion,compra, venta en general, de toda clase de vehiculos de automocion, tales como turismos, vehiculos todo terreno, vehiculos derivados e industriales, sus partes ..
El anterior objeto social de la sociedad era el siguiente:
La importacion, exportacion,distribucion, comercializacion,compra, venta en general, de toda clase de vehiculos de automocion, tales como turismos, vehiculos todo terreno, vehiculos derivados e industriales, sus partes ..
Se constituye la empresa con fecha 15 de noviembre de 2016 mediante escritura pública. La empresa se crea con un capital social inicial de 3.000,00 Euros e inicia su actividad el 7 de noviembre de 2016. El domicilio social en el momento de su constitución se establece en CL MARQUES DE MULHACEN NUM.8 (BARCELONA). La empresa indica que su actividad es ACTIVIDAD NEGOCIO Y PROMOCION INMOBILIARIA.
| Informe de Crédito | Informe Mercantil, Incidencias y Vinculaciones | Perfil Comercial de Empresa | |
| Capital social actual y evolución | ![]() | ![]() | ![]() |
| Información mercantil y comercial | ![]() | ![]() | ![]() Básica |
| Administradores y dirigentes | ![]() | ![]() Solo administradores | ![]() Solo dirigentes |
| Empresas relacionadas (accionistas, participadas,…) | ![]() | ![]() | ![]() |
| Incidencias judiciales y procedimientos concursales | ![]() | ![]() | ![]() |
| Impagos en el fichero RAI | ![]() | ![]() | ![]() |
| Impagos en el fichero Asnef Empresas | ![]() | ![]() | ![]() |
| Categoría crediticia y probabilidad de incumplimiento de pago | ![]() | ![]() | ![]() |
| Extracto del balance y cuenta de pérdidas y ganancias | ![]() | ![]() | ![]() |
| Ratios y magnitudes económico-financieras | ![]() | ![]() | ![]() |
| Acceder | Acceder | Acceder |
NEFINSA GLOBAL SL inscrita en el Registro Mercantil de Barcelona.
capital social de la empresa es de 3.000,00 euros.
NEFINSA GLOBAL SL tiene 2 cargos directivos en activo y 1 cargos directivos históricos.