Adquisicien, tenencia,administracien y gestien de t=tulos, acciones,participaciones sociales, o cualquier forma de representacien de participacien en el capital de entidades mercantiles, as= como de obligaciones, etc.
no disponible
08/02/2017
8 años
(Extinguida el 20/12/2024)
68.840,00 €
-
Barcelona
Consejo de administración
Información sobre balances y cuentas de resultados de NB LAND 2015 SL (EXTINGUIDA) depositados en el Registro Mercantil de Barcelona en los últimos ejercicios.
| Ejercicio Disponibilidad | 2019 3 horas | 2020 3 horas | 2021 3 horas | 2022 3 horas | Consultar en Axesor | |
| Consultar en Axesor | ||||||
| Entidad | Relación | Entidad/Relación | Desde | Hasta |
|---|---|---|---|---|
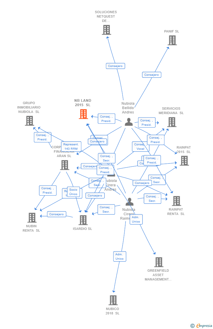
| Nubiola Cirera Raimundo | Apod. Solid. | Nubiola Cirera Raimundo Apod. Solid. | 16/02/2022 | 20/12/2024 |
| Nubiola Cirera Andres | Apod. Mancom./Solid. | Nubiola Cirera Andres Apod. Mancom./Solid. | 08/02/2018 | 20/12/2024 |
| Nubiola Cirera Raimundo | Apod. Mancom./Solid. | Nubiola Cirera Raimundo Apod. Mancom./Solid. | 08/02/2018 | 20/12/2024 |
| Cirara Rossell Mercedes | Apod. Mancom./Solid. | Cirara Rossell Mercedes Apod. Mancom./Solid. | 08/02/2018 | 20/12/2024 |
| Nubiola Bellido Andres | Consej. | Nubiola Bellido Andres Consej. | 17/01/2018 | 20/12/2024 |
| Nubiola Bellido Andres | Presid. | Nubiola Bellido Andres Presid. | 17/01/2018 | 20/12/2024 |
| Nubiola Cirera Raimundo | Consej. | Nubiola Cirera Raimundo Consej. | 17/01/2018 | 20/12/2024 |
| Nubiola Cirera Raimundo | Secr. | Nubiola Cirera Raimundo Secr. | 17/01/2018 | 20/12/2024 |
| Nubiola Cirera Andres | Consej. | Nubiola Cirera Andres Consej. | 17/01/2018 | 20/12/2024 |
| Nubiola Bellido Andreu | Adm. Unico | Nubiola Bellido Andreu Adm. Unico | 13/10/2017 | 17/01/2018 |

Resumen cronológico de actos publicados en las ediciones digitales de Boletines Oficiales (BORME, BOE, BOPI) inscritos por NB LAND 2015 SL (EXTINGUIDA) o en los que participa indirectamente.
El 20 de diciembre de 2024 se inscribe en el Registro Mercantil la extinción de la sociedad, dejando de ser sujeto de derechos y obligaciones.
SOCIEDAD UNIPERSONAL, SOCIO UNICO: CORPORACION FINANCIERA ARAN S.L.
Traslado del domicilio social de la empresa situado en AV DIAGONAL Num.626 P.3 PTA.2 (BARCELONA) siendo el nuevo domicilio situado en AV DE LA VIA AUGUSTA Num.156 P.4 PTA.1 (SANT CUGAT DEL VALLES).
Publicación en el BORME de los siguientes nombramientos:
| Apoderados Mancomunados/Solidarios |
| ART.36.- FIJACION DEL INICIO Y CIERRE DEL EJERCICIO SOCIAL, INICIANDOSE EL DIA 1 DE ENERO Y FINALIZANDO EL 31 DE DICIEMBRE DE CADA AÑO. |
Publicación en el BORME de los siguientes nombramientos:
| Presidente | |
| Consejero | |
| Secretario |
El capital social de la empresa se reduce en un 96.00 % (reducción de 1.652.160 €). De esta forma, tras la reducción de capital, la sociedad pasa de tener 1.721.000€ de capital social a 68.840€. Esta reducción de capital fue inscrita en el Registro Mercantil con fecha 17 de enero de 2018.
| Capital social anterior: | 1.721.000 € |
| Reducción de capital: | 1.652.160 € |
| Capital social resultante: | 68.840 € |
| % reducción: | 96.00 % |
Traslado del domicilio social de la empresa situado en CL GRAN VIA DE LES CORTS CATALANES NUM.648 P.EN PT (BARCELONA) siendo el nuevo domicilio situado en AV DIAGONAL Num.626 P.3 PTA.2 (BARCELONA).
Anuncio de Transformación en Sociedad de Responsabilidad Limitada.
De conformidad con lo dispuesto en el artículo 14.1 de la Ley 3/2009, de 3 de abril, sobre Modificaciones Estructurales de las Sociedades Mercantiles, se hace público que con fecha 30 de octub... Ver más
|
Se constituye la empresa con fecha 13 de octubre de 2017 mediante escritura pública. La empresa se crea con un capital social inicial de 1.721.000,00 Euros totalmente desembolsados. e inicia su actividad el 8 de febrero de 2017. El domicilio social en el momento de su constitución se establece en CL GRAN VIA DE LES CORTS CATALANES NUM.648 P.EN PT (BARCELONA). La empresa indica que su actividad es ADQUISICIEN, TENENCIA,ADMINISTRACIEN Y GESTIEN DE T=TULOS, ACCIONES,PARTICIPACIONES SOCIALES, O CUALQUIER FORMA DE REPRESENTACIEN DE PARTICIPACIEN EN EL CAPITAL DE ENTIDADES MERCANTILES, AS= COMO DE OBLIGACIONES, ETC.
LA SOCIEDAD "NB LAND 2015 SA" HA SIDO INSCRITA COMO CONSECUENCIA DEL TRASLADO DE DOMICILIO A TERRITORIO NACIONAL DE LA SOCIEDAD LUXEMBURGUESA "LANGERS ET CO SA"
| Informe de Crédito | Informe Mercantil, Incidencias y Vinculaciones | Perfil Comercial de Empresa | |
| Capital social actual y evolución | ![]() | ![]() | ![]() |
| Información mercantil y comercial | ![]() | ![]() | ![]() Básica |
| Administradores y dirigentes | ![]() | ![]() Solo administradores | ![]() Solo dirigentes |
| Empresas relacionadas (accionistas, participadas,…) | ![]() | ![]() | ![]() |
| Incidencias judiciales y procedimientos concursales | ![]() | ![]() | ![]() |
| Impagos en el fichero RAI | ![]() | ![]() | ![]() |
| Impagos en el fichero Asnef Empresas | ![]() | ![]() | ![]() |
| Categoría crediticia y probabilidad de incumplimiento de pago | ![]() | ![]() | ![]() |
| Extracto del balance y cuenta de pérdidas y ganancias | ![]() | ![]() | ![]() |
| Ratios y magnitudes económico-financieras | ![]() | ![]() | ![]() |
| Acceder | Acceder | Acceder |
NB LAND 2015 SL (EXTINGUIDA) fué una empresa constituida el 08/02/2017 y extinguida el 20/12/2024 inscrita en el Registro Mercantil de Barcelona.
capital social de la empresa es de 68.840,00 euros.
NB LAND 2015 SL (EXTINGUIDA) tiene 8 cargos directivos en activo y 1 cargos directivos históricos.