LA COMPRAVENTA DE TODO TIPO DE BUQUES PARA SU POSTERIOR EXPLOTACION MEDIANTE EL ARRENDAMIENTO DEL MISMO, CON Y SIN OPCION DE COMPRA
CNAE 7734 - Alquiler de medios de navegación
G35913193
12/09/2006
11 años
(Extinguida el 20/03/2017)
-
0.5M €
Las Palmas
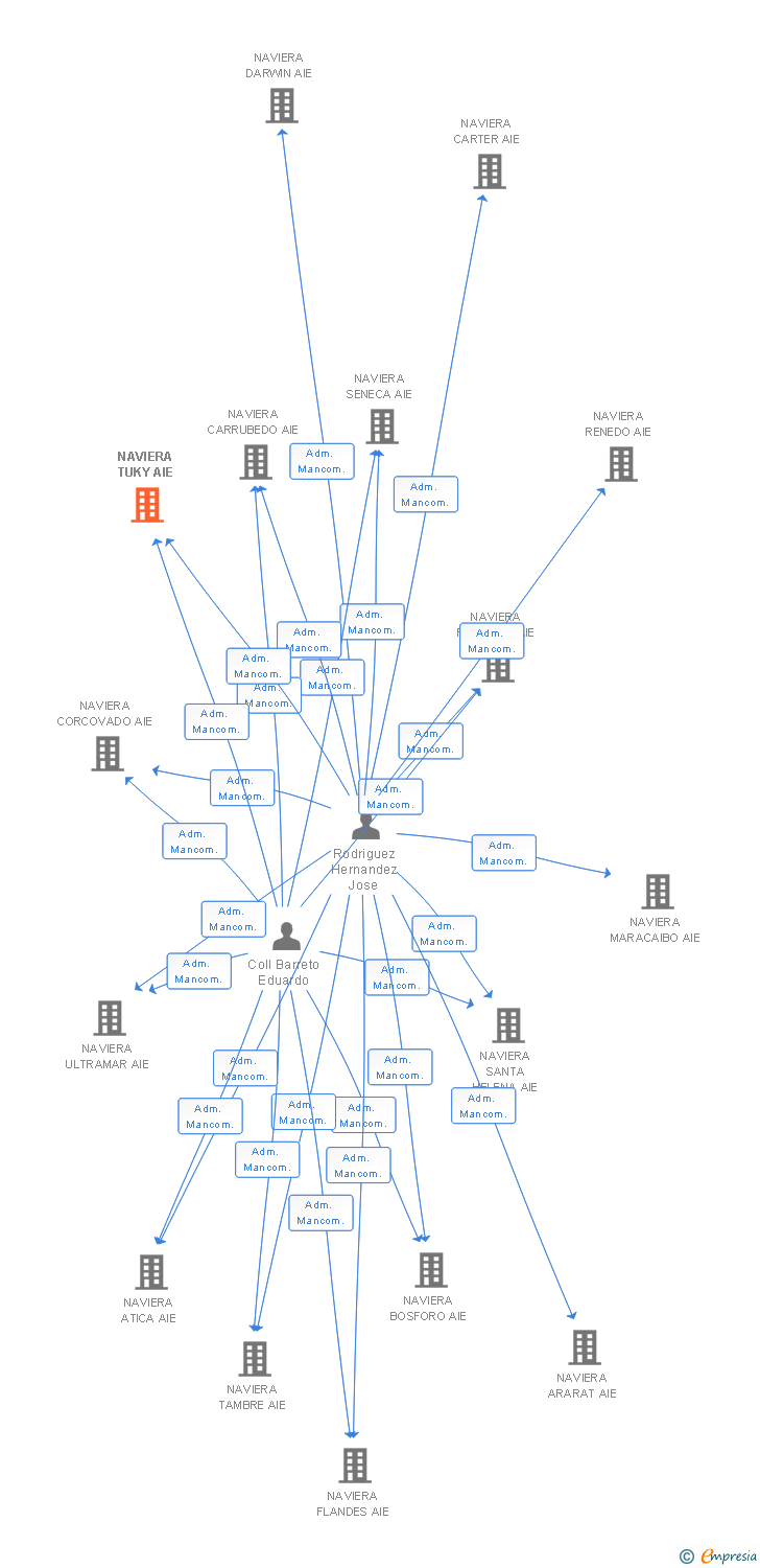
Administradores mancomunados
Información sobre balances y cuentas de resultados de NAVIERA TUKY AIE depositados en el Registro Mercantil de Las Palmas en los últimos ejercicios.
| Ejercicio Disponibilidad | Consultar en Axesor | |||||
| Consultar en Axesor | ||||||

Resumen cronológico de actos publicados en las ediciones digitales de Boletines Oficiales (BORME, BOE, BOPI) inscritos por NAVIERA TUKY AIE o en los que participa indirectamente.
Publicación en el BORME de los siguientes ceses-dimisiones:
| Administradores Mancomunados |
Se disuelve la sociedad voluntariamente.
Publicación en el BORME de los siguientes ceses-dimisiones:
| Administradores Solidarios |
Publicación en el BORME de los siguientes nombramientos:
| Administradores Mancomunados | |
| Apoderados Mancomunados/Solidarios | |
| Apoderados Solidarios |
Conforme a la orden EHA/451/2008, de 20 de Febrero por la que se regula lacomposición del número de identificación fical de las personas jurídicas yentidades sin personalidad jurídica, el nuevo nº de identificación fiscal es: V-35913193.
Conforme a la orden EHA/451/2008, de 20 de Febrero por la que se regula la composición del número de identificación fical de las personas jurídicas y entidades sin personalidad jurídica, el nuevo nº de identificación fiscal es: V-35913193.
| Informe de Crédito | Informe Mercantil, Incidencias y Vinculaciones | Perfil Comercial de Empresa | |
| Capital social actual y evolución | ![]() | ![]() | ![]() |
| Información mercantil y comercial | ![]() | ![]() | ![]() Básica |
| Administradores y dirigentes | ![]() | ![]() Solo administradores | ![]() Solo dirigentes |
| Empresas relacionadas (accionistas, participadas,…) | ![]() | ![]() | ![]() |
| Incidencias judiciales y procedimientos concursales | ![]() | ![]() | ![]() |
| Impagos en el fichero RAI | ![]() | ![]() | ![]() |
| Impagos en el fichero Asnef Empresas | ![]() | ![]() | ![]() |
| Categoría crediticia y probabilidad de incumplimiento de pago | ![]() | ![]() | ![]() |
| Extracto del balance y cuenta de pérdidas y ganancias | ![]() | ![]() | ![]() |
| Ratios y magnitudes económico-financieras | ![]() | ![]() | ![]() |
| Acceder | Acceder | Acceder |
NAVIERA TUKY AIE fué una empresa constituida el 12/09/2006 y extinguida el 20/03/2017 inscrita en el Registro Mercantil de Las Palmas. y con domicilio en Palmas de Gran Canaria, LasSu clasificación nacional de actividades económicas era Alquiler de medios de navegación.
La empresa tenia un rango de facturación anual inferior a 500.000 euros.
NAVIERA TUKY AIE tiene 0 cargos directivos en activo y 13 cargos directivos históricos.