PS DE GRACIA NUM.61 P.2 PTA.1 (BARCELONA). Ver mapa
La adquisicion y venta o disposicion por cualquier titulo, tenencia, disfrute y administracion, direccion y gestion de titulos valores y/o acciones representativos de los fondos propios de sociedades, etc.
no disponible
19/12/2019
6 años
3.006,00 €
-
Barcelona
-
Administrador único
Información sobre balances y cuentas de resultados de NAVATA HOLDCO ESPAÑA SL depositados en el Registro Mercantil de Barcelona en los últimos ejercicios.
| Ejercicio Disponibilidad | 2019 3 horas | 2020 3 horas | 2021 3 horas | 2022 3 horas | Consultar en Axesor | |
| Consultar en Axesor | ||||||
| Entidad | Relación | Entidad/Relación | Desde | Hasta |
|---|---|---|---|---|
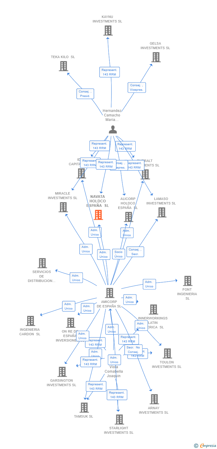
| AMICORP DE ESPAÑA SL | Adm. Unico | AMICORP DE ESPAÑA SL Adm. Unico | 15/01/2020 | |
| Hernandez Camacho Maria Eugenia | Represent.143 RRM | Hernandez Camacho Maria Eugenia Represent.143 RRM | 15/01/2020 |

Resumen cronológico de actos publicados en las ediciones digitales de Boletines Oficiales (BORME, BOE, BOPI) inscritos por NAVATA HOLDCO ESPAÑA SL o en los que participa indirectamente.
Se constituye la empresa con fecha 15 de enero de 2020 mediante escritura pública. La empresa se crea con un capital social inicial de 3.006,00 Euros e inicia su actividad el 19 de diciembre de 2019. El domicilio social en el momento de su constitución se establece en PS DE GRACIA NUM.61 P.2 PTA.1 (BARCELONA). La empresa indica que su actividad es LA ADQUISICION Y VENTA O DISPOSICION POR CUALQUIER TITULO, TENENCIA, DISFRUTE Y ADMINISTRACION, DIRECCION Y GESTION DE TITULOS VALORES Y/O ACCIONES REPRESENTATIVOS DE LOS FONDOS PROPIOS DE SOCIEDADES, ETC.
Publicación en el BORME de los siguientes nombramientos:
| Administrador Único | |
| Representante 143 RRM |
| Informe de Crédito | Informe Mercantil, Incidencias y Vinculaciones | Perfil Comercial de Empresa | |
| Capital social actual y evolución | ![]() | ![]() | ![]() |
| Información mercantil y comercial | ![]() | ![]() | ![]() Básica |
| Administradores y dirigentes | ![]() | ![]() Solo administradores | ![]() Solo dirigentes |
| Empresas relacionadas (accionistas, participadas,…) | ![]() | ![]() | ![]() |
| Incidencias judiciales y procedimientos concursales | ![]() | ![]() | ![]() |
| Impagos en el fichero RAI | ![]() | ![]() | ![]() |
| Impagos en el fichero Asnef Empresas | ![]() | ![]() | ![]() |
| Categoría crediticia y probabilidad de incumplimiento de pago | ![]() | ![]() | ![]() |
| Extracto del balance y cuenta de pérdidas y ganancias | ![]() | ![]() | ![]() |
| Ratios y magnitudes económico-financieras | ![]() | ![]() | ![]() |
| Acceder | Acceder | Acceder |
NAVATA HOLDCO ESPAÑA SL inscrita en el Registro Mercantil de Barcelona.
capital social de la empresa es de 3.006,00 euros.