C/ CLAUDIO COELLO 19 - 1º (MADRID). Ver mapa
Asesoramiento en todas sus ramas, a todo tipo de personas e instituciones.Consultoría de negocios y mercados, nacional e internacional.Consultoría y administración de empresas, contable, laboral, de finanzas, de mercados, con todos sus desarrollos y aplicaciones, incluso de administración etc..
no disponible
11/12/2017
8 años
3.000,00 €
0.5M €
Madrid
Consejo de administración
TUKUTAN RE SL
Información sobre balances y cuentas de resultados de NATURVOLT SL depositados en el Registro Mercantil de Madrid en los últimos ejercicios.
| Ejercicio Disponibilidad | Consultar en Axesor | |||||
| Consultar en Axesor | ||||||
| Entidad | Relación | Entidad/Relación | Desde | Hasta |
|---|---|---|---|---|
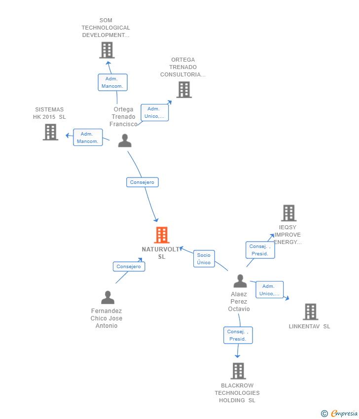
| Alaez Perez Octavio | Consej. | Alaez Perez Octavio Consej. | 11/04/2019 | 26/12/2019 |
| Astudillo Polo Francisco Jose | Consej. | Astudillo Polo Francisco Jose Consej. | 11/04/2019 | 26/12/2019 |
| Jimenez Guedez, Alfredo Jose | Consej. | Jimenez Guedez, Alfredo Jose Consej. | 11/04/2019 | 26/12/2019 |
| Alaez Perez Octavio | Presid. | Alaez Perez Octavio Presid. | 11/04/2019 | 26/12/2019 |
| Astudillo Polo Francisco Jose | Secr. | Astudillo Polo Francisco Jose Secr. | 11/04/2019 | 26/12/2019 |
| Alaez Perez Octavio | Apod. | Alaez Perez Octavio Apod. | 30/07/2019 | |
| Fernandez Chico Jose Antonio | Consej. | Fernandez Chico Jose Antonio Consej. | 11/04/2019 | |
| Ortega Trenado Francisco | Consej. | Ortega Trenado Francisco Consej. | 11/04/2019 | |
| Alaez Perez Octavio | Adm. Unico | Alaez Perez Octavio Adm. Unico | 04/01/2018 | 28/02/2019 |
| Alaez Perez Octavio | Socio Único | Alaez Perez Octavio Socio Único | 04/01/2018 |

Resumen cronológico de actos publicados en las ediciones digitales de Boletines Oficiales (BORME, BOE, BOPI) inscritos por NATURVOLT SL o en los que participa indirectamente.
Publicación en el BORME de los siguientes ceses-dimisiones:
| Presidente | |
| Consejeros | |
| Secretario |
Publicación en el BORME de los siguientes nombramientos:
| Presidente | |
| Consejeros | |
| Secretario |
Cambio del Organo de Administración: Administrador único a Consejo de administración.
La sociedad cambia su denominación social TUKUTAN RE SL a la denominación NATURVOLT SL
Traslado del domicilio social de la empresa situado en PLAZA TRES OLIVOS 7 (MADRID) siendo el nuevo domicilio situado en C/ CLAUDIO COELLO 19 - 1º (MADRID).
La sociedad cambia su actividad pasando a ser la nueva actividad o actividades de la empresa:
Asesoramiento en todas sus ramas, a todo tipo de personas e instituciones.Consultoría de negocios y mercados, nacional e internacional.Consultoría y administración de empresas, contable, laboral, de finanzas, de mercados, con todos sus desarrollos y aplicaciones, incluso de administración etc.
El anterior objeto social de la sociedad era el siguiente:
Asesoramiento en todas sus ramas, a todo tipo de personas e instituciones.Consultoría de negocios y mercados, nacional e internacional.Consultoría y administración de empresas, contable, laboral, de finanzas, de mercados, con todos sus desarrollos y aplicaciones, incluso de administración etc.
Se constituye la empresa con fecha 4 de enero de 2018 mediante escritura pública. La empresa se crea con un capital social inicial de 3.000,00 Euros e inicia su actividad el 11 de diciembre de 2017. El domicilio social en el momento de su constitución se establece en PLAZA TRES OLIVOS 7 (MADRID). La empresa indica que su actividad es La Sociedad tendrá por objeto: a) El asesoramiento en todas sus ramas, a todo tipo de personas e instituciones. b) La consultoría de negocios y mercados, nacional e internacional. c) La consultoría y administración de empresas, contable, laboral, de finanzas, de mercados, con todos sus desarrollos y.
| Informe axesor 360º | Informe de Crédito | Perfil Comercial de Empresa | |
| Importe de ventas y número de empleados | ![]() | ![]() | ![]() |
| Información mercantil y comercial | ![]() Completa | ![]() Completa | ![]() Básica |
| Administradores y dirigentes | ![]() | ![]() | ![]() Solo dirigentes |
| Empresas relacionadas (accionistas, participadas,…) | ![]() | ![]() | ![]() |
| Categoría crediticia y probabilidad de incumplimiento de pago | ![]() | ![]() | ![]() |
| Impagos (RAI y Asnef Empresas) e incidencias judiciales | ![]() | ![]() | ![]() |
| Balance y cuenta de pérdidas y ganancias | ![]() Completo | ![]() Extracto | ![]() |
| Ratios y magnitudes económico-financieras | ![]() Completo | ![]() Extracto | ![]() |
| Representación gráfica de empresas relacionadas | ![]() | ![]() | ![]() |
| Comparativa del balance con la media del sector | ![]() | ![]() | ![]() |
| Estado de flujos de efectivo y de cambios en el patrimonio neto | ![]() | ![]() | ![]() |
| Fuentes de financiación y avales | ![]() | ![]() | ![]() |
| Subvenciones, concursos/subastas públicas y marcas | ![]() | ![]() | ![]() |
| Acceder | Acceder | Acceder |
NATURVOLT SL anteriormente denominada TUKUTAN RE SL inscrita en el Registro Mercantil de Madrid.
capital social de la empresa es de 3.000,00 euros y tiene una facturación anual inferior a 500.000 euros.
NATURVOLT SL tiene 1 cargos directivos en activo y 0 cargos directivos históricos.