CNAE 7219 - Otra investigación y desarrollo experimental en ciencias naturales y técnicas
B98026735
11/04/2008
18 años
-
0.5M €
Valencia
Administrador único
LAGARONBIO SL
Información sobre balances y cuentas de resultados de NASTEPUR SL depositados en el Registro Mercantil de Valencia en los últimos ejercicios.
| Ejercicio Disponibilidad | 2019 3 horas | 2020 3 horas | 2021 3 horas | Consultar en Axesor | ||
| Consultar en Axesor | ||||||
| Entidad | Relación | Entidad/Relación | Desde | Hasta |
|---|---|---|---|---|
| Lagaron Cabello Jose Maria | Socio Único | Lagaron Cabello Jose Maria Socio Único | 22/05/2025 | |
| Lagaron Cabello Jose Maria | Adm. Unico | Lagaron Cabello Jose Maria Adm. Unico | 22/05/2025 | |
| Castelar Lorca Sara | Adm. Unico | Castelar Lorca Sara Adm. Unico | 02/03/2017 | 22/05/2025 |
| Montejano Lozoya Hipolito | Adm. Unico | Montejano Lozoya Hipolito Adm. Unico | 26/03/2015 | 02/03/2017 |
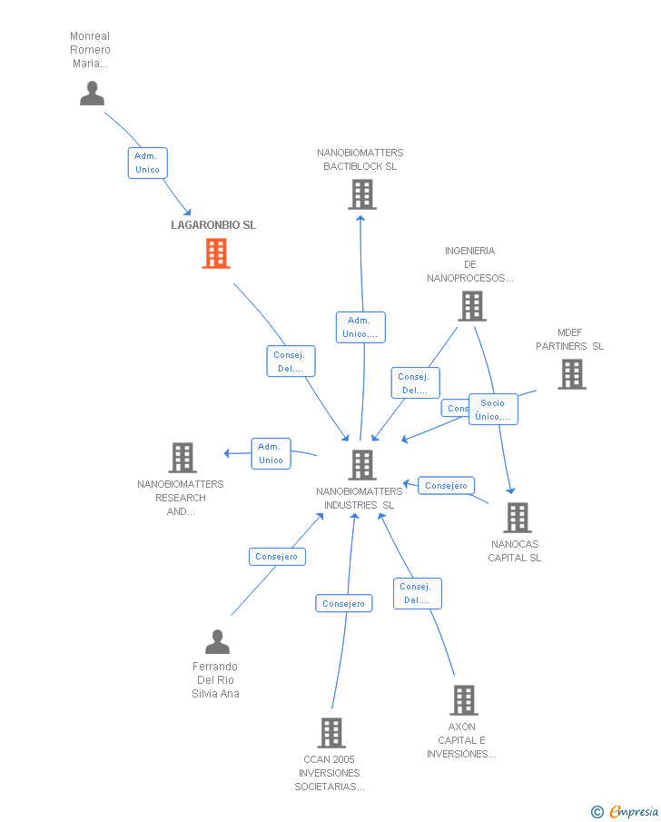
| Monreal Romero Maria Carmen | Adm. Unico | Monreal Romero Maria Carmen Adm. Unico | 21/05/2010 | 26/03/2015 |
| Lagaron Cabello Jose Maria | Apod. | Lagaron Cabello Jose Maria Apod. | 21/05/2010 | |
| Lagaron Cabello Jose Maria | Adm. Unico | Lagaron Cabello Jose Maria Adm. Unico | 21/05/2010 |

Resumen cronológico de actos publicados en las ediciones digitales de Boletines Oficiales (BORME, BOE, BOPI) inscritos por NASTEPUR SL o en los que participa indirectamente.
Publicación en el BORME de los siguientes ceses-dimisiones:
| Presidente |
|
| Consejeros |
|
Publicación en el BORME de los siguientes nombramientos:
| Presidente |
|
| Consejeros | |
| Secretario No Consejero |
Publicación en el BORME de los siguientes nombramientos:
| Apoderados Mancomunados/Solidarios |
Publicación en el BORME de los siguientes nombramientos:
| Consejero | |
| Apoderados Solidarios |
|
Publicación en el BORME de los siguientes nombramientos:
| Consejero | |
| Apoderados Solidarios |
|
Publicación en el BORME de los siguientes nombramientos:
| Consejero | |
| Consejeros Delegados Solidarios |
|
Publicación en el BORME de los siguientes ceses-dimisiones:
| Presidente | |
| Consejero | |
| Consejeros |
|
| Secretario | |
| Consejero Delegado |
|
Publicación en el BORME de los siguientes nombramientos:
| Presidente | |
| Consejero |
|
| Secretario | |
| Consejero Delegado |
|
| Apoderados Solidarios |
Publicación en el BORME de los siguientes nombramientos:
| Presidente |
|
| Consejeros |
|
| Secretario |
Publicación en el BORME de los siguientes nombramientos:
| Presidente |
|
| Consejeros |
|
| Secretario |
Publicación en el BORME de los siguientes nombramientos:
| Presidente | |
| Consejeros |
|
| Secretario |
|
| Consejero Delegado |
Traslado del domicilio social de la empresa situado en GANDIA, 10 2. 46007 VALENCIA. (VALENCIA) siendo el nuevo domicilio situado en PASEO DE GAUSA 11 - URBANIZACION MONTE PICAYO (PUZOL).
Publicación en el BORME de los siguientes nombramientos:
| Presidente |
|
| Consejeros |
|
| Secretario |
La sociedad cambia su denominación social LAGARONBIO SL a la denominación NASTEPUR SL
| Informe axesor 360º | Informe de Crédito | Perfil Comercial de Empresa | |
| Importe de ventas y número de empleados | ![]() | ![]() | ![]() |
| Información mercantil y comercial | ![]() Completa | ![]() Completa | ![]() Básica |
| Administradores y dirigentes | ![]() | ![]() | ![]() Solo dirigentes |
| Empresas relacionadas (accionistas, participadas,…) | ![]() | ![]() | ![]() |
| Categoría crediticia y probabilidad de incumplimiento de pago | ![]() | ![]() | ![]() |
| Impagos (RAI y Asnef Empresas) e incidencias judiciales | ![]() | ![]() | ![]() |
| Balance y cuenta de pérdidas y ganancias | ![]() Completo | ![]() Extracto | ![]() |
| Ratios y magnitudes económico-financieras | ![]() Completo | ![]() Extracto | ![]() |
| Representación gráfica de empresas relacionadas | ![]() | ![]() | ![]() |
| Comparativa del balance con la media del sector | ![]() | ![]() | ![]() |
| Estado de flujos de efectivo y de cambios en el patrimonio neto | ![]() | ![]() | ![]() |
| Fuentes de financiación y avales | ![]() | ![]() | ![]() |
| Subvenciones, concursos/subastas públicas y marcas | ![]() | ![]() | ![]() |
| Acceder | Acceder | Acceder |
NASTEPUR SL anteriormente denominada LAGARONBIO SL inscrita en el Registro Mercantil de Valencia. y con domicilio en ValenciaSu clasificación nacional de actividades económicas es Otra investigación y desarrollo experimental en ciencias naturales y técnicas.
La empresa tiene una facturación anual inferior a 500.000 euros.
NASTEPUR SL tiene 2 cargos directivos en activo y 3 cargos directivos históricos.