AV MARE DE DEU DE BELLVITGE Num.3 (HOSPITALET DE LLOBREGAT (L'). Ver mapa
La explotacion, direccion y gestion de establecimientos de hosteleria, tales como restaurantes, bares y/o coctelerias.Cnae 56.3.La organizacion de eventos y actividades de ocio, incluyendo la gestion de locales de ...
no disponible
17/06/2024
2 años
3.500,00 €
-
Barcelona
-
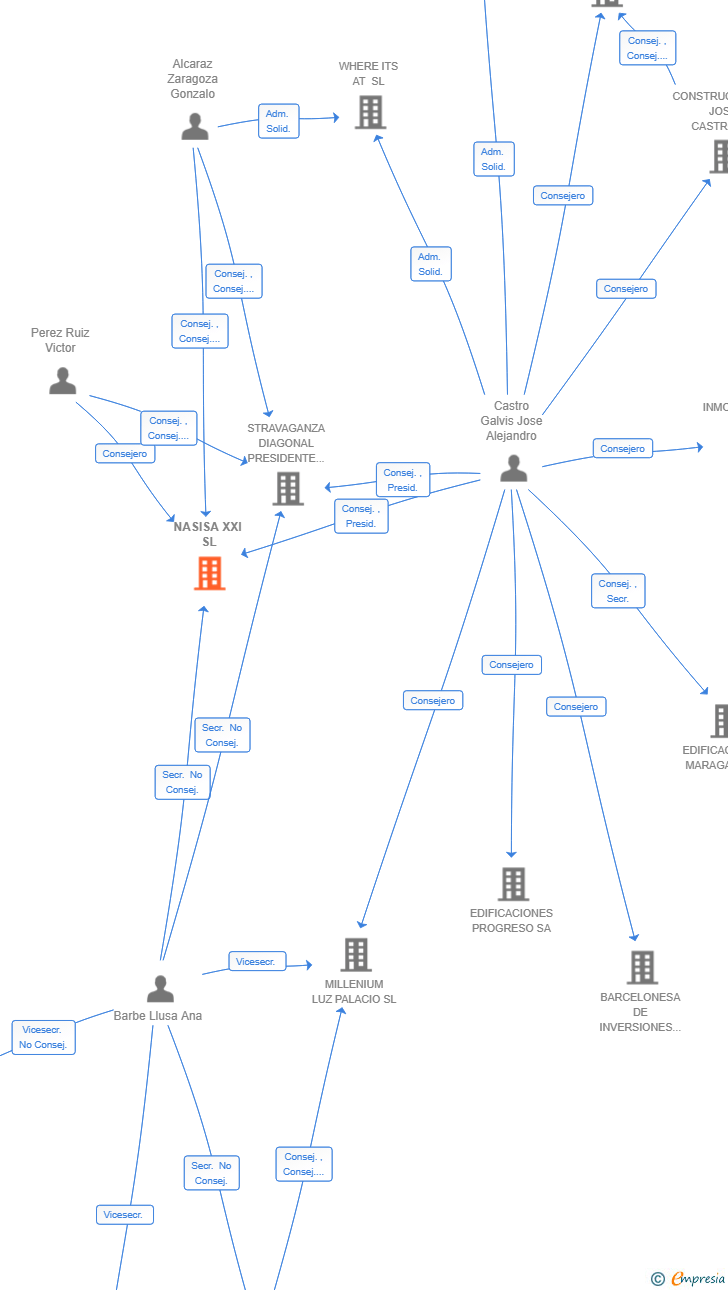
Consejo de administración

Resumen cronológico de actos publicados en las ediciones digitales de Boletines Oficiales (BORME, BOE, BOPI) inscritos por NASISA XXI SL o en los que participa indirectamente.
Publicación en el BORME de los siguientes revocaciones:
| Consejero | |
| Consejeros Delegados Mancomunados |
Publicación en el BORME de los siguientes nombramientos:
| Consejero | |
| Consejero Delegado Solidario |
DECLARACION DE LA UNIPERSONALIDAD SIENDO EL SOCIO UNICO LA SOCIEDAD SINERGIAS GASTRONOMICAS SL.
Publicación en el BORME de los siguientes nombramientos:
| Apoderado Mancomunado | |
| Apoderado Mancomunado/Solidario |
Traslado del domicilio social de la empresa situado en CL ROC BORONAT NUM.147 P.10 (BARCELONA) siendo el nuevo domicilio situado en AV MARE DE DEU DE BELLVITGE Num.3 (HOSPITALET DE LLOBREGAT (L').
La sociedad cambia su actividad pasando a ser la nueva actividad o actividades de la empresa:
La explotacion, direccion y gestion de establecimientos de hosteleria, tales como restaurantes, bares y/o coctelerias.Cnae 56.3.La organizacion de eventos y actividades de ocio, incluyendo la gestion de locales de ..
El anterior objeto social de la sociedad era el siguiente:
La explotacion, direccion y gestion de establecimientos de hosteleria, tales como restaurantes, bares y/o coctelerias.Cnae 56.3.La organizacion de eventos y actividades de ocio, incluyendo la gestion de locales de ..
Publicación en el BORME de los siguientes nombramientos:
| Consejeros |
Publicación en el BORME de los siguientes nombramientos:
| Presidente | |
| Secretario No Consejero | |
| Consejeros Delegados Mancomunados |
Se constituye la empresa con fecha 14 de noviembre de 2024 mediante escritura pública. La empresa se crea con un capital social inicial de 3.500,00 Euros e inicia su actividad el 17 de junio de 2024. El domicilio social en el momento de su constitución se establece en CL ROC BORONAT NUM.147 P.10 (BARCELONA). La empresa indica que su actividad es LA COMPRA, VENTA, ALQUILER, PARCELACION Y URBANIZACION DE SOLARES, TERRENOS Y FINCAS DE CUALQUIER NATURALEZA, PUDIENDO PROCEDER A LA EDIFICACION DE LOS MISMOS Y A SU ENAJENACION, ETC.
NASISA XXI SL inscrita en el Registro Mercantil de Barcelona.
capital social de la empresa es de 3.500,00 euros.