LA REALIZACION DE ESTUDIOS SOBRE LA VIABILIDAD, RENTABILIDAD, LEGALIDAD, FISCALIDAD Y DEMAS CARACTERISTICAS RELACIONADAS CON CUALQUIER CLASE DE INVERSION EN INMUEBLES, VALORES MOBILIARIOS, COTIZADOS O NO, BIENES MUEBLES
CNAE 7022 - Otras actividades de consultoría de gestión empresarial
B84968858
30/01/2007
19 años
9.000,00 €
0.5M €
Madrid
Administrador único
Información sobre balances y cuentas de resultados de NAOS ADVISORS SL depositados en el Registro Mercantil de Madrid en los últimos ejercicios.
| Ejercicio Disponibilidad | 2019 3 horas | 2020 3 horas | 2021 3 horas | 2022 3 horas | 2023 3 horas | Consultar en Axesor |
| Consultar en Axesor | ||||||

Resumen cronológico de actos publicados en las ediciones digitales de Boletines Oficiales (BORME, BOE, BOPI) inscritos por NAOS ADVISORS SL o en los que participa indirectamente.
Los socios o accionistas de la empresa han reducido en 9.000 € el capital social de la sociedad. Esta reducción incrita en el Registro Mercantil, reduce el capital social en un 50.00 %, dejando el capital social de la sociedad en 9.000€.
| Capital social anterior: | 18.000 € |
| Reducción de capital: | 9.000 € |
| Capital social resultante: | 9.000 € |
| % reducción: | 50.00 % |
Publicación en el BORME de los siguientes ceses-dimisiones:
| Vicepresidente |
|
| Consejero |
|
Publicación en el BORME de los siguientes ceses-dimisiones:
| Presidente |
|
| Vicepresidente | |
| Consejero |
|
| Secretario No Consejero | |
| Consejero Delegado |
Traslado del domicilio social de la empresa situado en CASTELLANA, 93 PLT 12. 28046 MADRID. (MADRID) siendo el nuevo domicilio situado en C/ CAMINO VIEJO, NUMERO 7 (ALCOBENDAS).
Reducción de capital social por adquisición de participaciones propias.
La Junta General de socios ha acordado por unanimidad la adquisición por la propia sociedad de 900 participaciones, números 901 al 1.800, ambas inclusive, ofrecidas en venta por Gabriel M... Ver más
|
Publicación en el BORME de los siguientes nombramientos:
| Presidente | |
| Vicepresidente | |
| Consejero |
|
| Secretario No Consejero | |
| Consejero Delegado |
Los socios o accionistas de la empresa han reducido en 9.000 € el capital social de la sociedad. Esta reducción incrita en el Registro Mercantil, reduce el capital social en un 33.33 %, dejando el capital social de la sociedad en 18.000€.
| Capital social anterior: | 27.000 € |
| Reducción de capital: | 9.000 € |
| Capital social resultante: | 18.000 € |
| % reducción: | 33.33 % |
Publicación en el BORME de los siguientes nombramientos:
| Presidente | |
| Vicepresidente |
|
| Consejero Delegado | |
| Secretario No Consejero |
Publicación en el BORME de los siguientes nombramientos:
| Consejeros |
|
Publicación en el BORME de los siguientes nombramientos:
| Presidente | |
| Vicepresidente |
|
| Consejeros |
|
| Consejero Delegado | |
| Secretario No Consejero |
Publicación en el BORME de los siguientes ceses-dimisiones:
| Administradores Solidarios |
|
Publicación en el BORME de los siguientes nombramientos:
| Presidente |
|
| Vicepresidente | |
| Consejero |
|
| Consejero Delegado | |
| Secretario No Consejero |
Publicación en el BORME de los siguientes nombramientos:
| Administradores Solidarios |
|
Publicación en el BORME de los siguientes ceses-dimisiones:
| Presidente | |
| Consejeros | |
| Consejeros Delegados Solidarios | |
| Secretario | |
| Representante |
Con fecha 13 de mayo de 2011, mediante la correspondiente escritura ha quedado incrito en el Registro Mercantil la reducción de 3.000 € del capital social de la empresa. Esta reducción representa un 10.00 % de reducción del capital, quedando un capital social resultante de 27.000€.
| Capital social anterior: | 30.000 € |
| Reducción de capital: | 3.000 € |
| Capital social resultante: | 27.000 € |
| % reducción: | 10.00 % |
| Informe axesor 360º | Informe de Crédito | Perfil Comercial de Empresa | |
| Importe de ventas y número de empleados | ![]() | ![]() | ![]() |
| Información mercantil y comercial | ![]() Completa | ![]() Completa | ![]() Básica |
| Administradores y dirigentes | ![]() | ![]() | ![]() Solo dirigentes |
| Empresas relacionadas (accionistas, participadas,…) | ![]() | ![]() | ![]() |
| Categoría crediticia y probabilidad de incumplimiento de pago | ![]() | ![]() | ![]() |
| Impagos (RAI y Asnef Empresas) e incidencias judiciales | ![]() | ![]() | ![]() |
| Balance y cuenta de pérdidas y ganancias | ![]() Completo | ![]() Extracto | ![]() |
| Ratios y magnitudes económico-financieras | ![]() Completo | ![]() Extracto | ![]() |
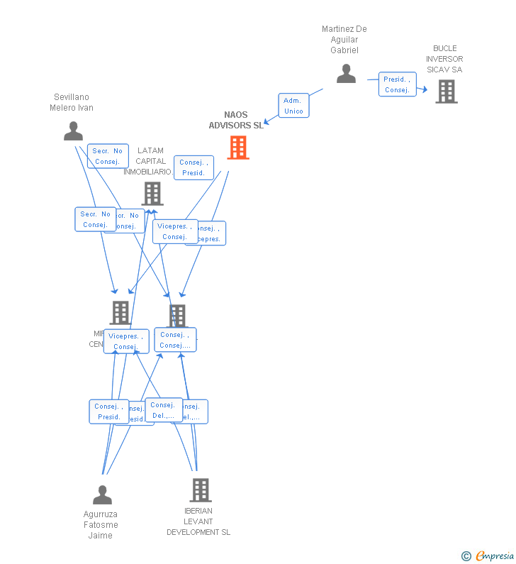
| Representación gráfica de empresas relacionadas | ![]() | ![]() | ![]() |
| Comparativa del balance con la media del sector | ![]() | ![]() | ![]() |
| Estado de flujos de efectivo y de cambios en el patrimonio neto | ![]() | ![]() | ![]() |
| Fuentes de financiación y avales | ![]() | ![]() | ![]() |
| Subvenciones, concursos/subastas públicas y marcas | ![]() | ![]() | ![]() |
| Acceder | Acceder | Acceder |
NAOS ADVISORS SL inscrita en el Registro Mercantil de Madrid. y con domicilio en MadridSu clasificación nacional de actividades económicas es Otras actividades de consultoría de gestión empresarial.
capital social de la empresa es de 9.000,00 euros y tiene una facturación anual inferior a 500.000 euros.
NAOS ADVISORS SL tiene 1 cargos directivos en activo y 6 cargos directivos históricos.