no disponible
-
-
16.481.150,88 €
1M €
Málaga
Consejo de administración
DATA 58 SL
Información sobre balances y cuentas de resultados de MYRAMAR GRUPO 1958 SL depositados en el Registro Mercantil de Málaga en los últimos ejercicios.
| Ejercicio Disponibilidad | 2019 Inmediata | 2020 Inmediata | 2021 Inmediata | 2022 Inmediata | Consultar en Axesor | |
| Consultar en Axesor | ||||||

Resumen cronológico de actos publicados en las ediciones digitales de Boletines Oficiales (BORME, BOE, BOPI) inscritos por MYRAMAR GRUPO 1958 SL o en los que participa indirectamente.
Con fecha 3 de noviembre de 2025, mediante la correspondiente escritura ha quedado incrito en el Registro Mercantil la reducción de 4.091.626,03 € del capital social de la empresa. Esta reducción representa un 19.89 % de reducción del capital, quedando un capital social resultante de 16.481.150,88€.
| Capital social anterior: | 20.572.776,91 € |
| Reducción de capital: | 4.091.626,03 € |
| Capital social resultante: | 16.481.150,88 € |
| % reducción: | 19.89 % |
Se rectifica el acuerdo de nombramiento de Auditor de Cuentas adoptado en la Junta de 30/06/2021, ya que el mismo no era para las cuentas anuales individuales, sino para las cuentas anuales CONSOLIDADAS. Málaga, a 9 de noviembre de 2022.-
Publicación en el BORME de los siguientes ceses-dimisiones:
| Consejeros |
Publicación en el BORME de los siguientes nombramientos:
| Consejeros |
Publicación en el BORME de los siguientes revocaciones:
| Apoderado | |
| Apoderados Mancomunados |
Se incluye un nuevo artículos en los Estatutos Sociales de la sociedad, el número 27º-bis, relativo al establecimiento de un dividendo estatutario. Málaga, a 9 de agosto de 2019.-
Publicación en el BORME de los siguientes reelecciones:
| Auditor Cuentas Consolidadas | |
| Auditor Suplente Cuentas Consolidadas |
Publicación en el BORME de los siguientes ceses-dimisiones:
| Consejero | |
| Secretario |
Publicación en el BORME de los siguientes nombramientos:
| Presidente | |
| Secretario |
Con fecha 19 de junio de 2017, mediante la correspondiente escritura ha quedado incrito en el Registro Mercantil la ampliación de 305.283,96 € del capital social de la empresa. Esta ampliación representa un 1.51 % de incremento del capital, quedando un capital social resultante de 20.572.776,91€.
| Capital social anterior: | 20.267.492,95 € |
| Aumento de capital: | 305.283,96 € |
| Capital social resultante: | 20.572.776,91 € |
| % incremento: | 1.51 % |
Publicación en el BORME de los siguientes ceses-dimisiones:
| Presidente | |
| Consejero |
Publicación en el BORME de los siguientes nombramientos:
| Consejeros |
Publicación en el BORME de los siguientes reelecciones:
| Auditor Cuentas Consolidadas | |
| Auditor Suplente Cuentas Consolidadas |
La sociedad cambia su denominación social DATA 58 SL a la denominación MYRAMAR GRUPO 1958 SL
Publicación en el BORME de los siguientes nombramientos:
| Auditor Cuentas Consolidadas | |
| Auditor Suplente Cuentas Consolidadas |
Publicación en el BORME de los siguientes ceses-dimisiones:
| Presidente | |
| Consejeros | |
| Consejero | |
| Consejero Delegado Solidario | |
| Secretario |
| Informe axesor 360º | Informe de Crédito | Perfil Comercial de Empresa | |
| Importe de ventas y número de empleados | ![]() | ![]() | ![]() |
| Información mercantil y comercial | ![]() Completa | ![]() Completa | ![]() Básica |
| Administradores y dirigentes | ![]() | ![]() | ![]() Solo dirigentes |
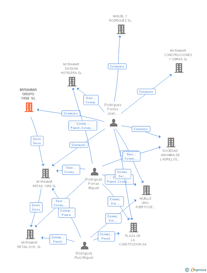
| Empresas relacionadas (accionistas, participadas,…) | ![]() | ![]() | ![]() |
| Categoría crediticia y probabilidad de incumplimiento de pago | ![]() | ![]() | ![]() |
| Impagos (RAI y Asnef Empresas) e incidencias judiciales | ![]() | ![]() | ![]() |
| Balance y cuenta de pérdidas y ganancias | ![]() Completo | ![]() Extracto | ![]() |
| Ratios y magnitudes económico-financieras | ![]() Completo | ![]() Extracto | ![]() |
| Representación gráfica de empresas relacionadas | ![]() | ![]() | ![]() |
| Comparativa del balance con la media del sector | ![]() | ![]() | ![]() |
| Estado de flujos de efectivo y de cambios en el patrimonio neto | ![]() | ![]() | ![]() |
| Fuentes de financiación y avales | ![]() | ![]() | ![]() |
| Subvenciones, concursos/subastas públicas y marcas | ![]() | ![]() | ![]() |
| Acceder | Acceder | Acceder |
MYRAMAR GRUPO 1958 SL anteriormente denominada DATA 58 SL es una empresa inscrita en el Registro Mercantil de Málaga.
capital social de la empresa es de 16.481.150,88 euros y tiene una facturación anual entre 1.000.000 y 2.500.000 euros.
MYRAMAR GRUPO 1958 SL tiene 10 cargos directivos en activo y 6 cargos directivos históricos.