AVDA FOTOGRAFO FRANCISCO CANO 113 - BUNGALOW 44 (ALICANTE). Ver mapa
A. La compraventa e intermediación de toda clase de fincas rústicas y urbanas, la promoción y construcción sobre las mismas de toda clase de edificaciones, su rehabilitación, venta o arrendamiento no financiero, y la construcción de toda clase de obras públicas o privadas. Instalaciones de cualquier.
no disponible
25/11/2019
6 años
3.000,00 €
-
Alicante
-
Administrador único
Información sobre balances y cuentas de resultados de MUTXAMEL SOLAR SL depositados en el Registro Mercantil de Alicante en los últimos ejercicios.
| Ejercicio Disponibilidad | 2019 3 horas | 2020 3 horas | 2021 3 horas | 2022 3 horas | Consultar en Axesor | |
| Consultar en Axesor | ||||||
| Entidad | Relación | Entidad/Relación | Desde | Hasta |
|---|---|---|---|---|
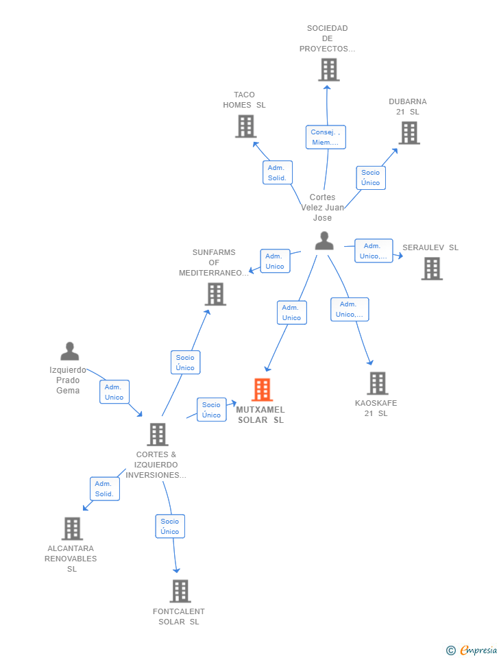
| CORTES & IZQUIERDO INVERSIONES SOLARES SL | Socio Único | CORTES & IZQUIERDO INVERSIONES SOLARES SL Socio Único | 17/12/2019 | |
| Cortes Velez Juan Jose | Adm. Unico | Cortes Velez Juan Jose Adm. Unico | 17/12/2019 |

Resumen cronológico de actos publicados en las ediciones digitales de Boletines Oficiales (BORME, BOE, BOPI) inscritos por MUTXAMEL SOLAR SL o en los que participa indirectamente.
Se constituye la empresa con fecha 17 de diciembre de 2019 mediante escritura pública. La empresa se crea con un capital social inicial de 3.000,00 Euros e inicia su actividad el 25 de noviembre de 2019. El domicilio social en el momento de su constitución se establece en AVDA FOTOGRAFO FRANCISCO CANO 113 - BUNGALOW 44 (ALICANTE). La empresa indica que su actividad es a. La compraventa e intermediación de toda clase de fincas rústicas y urbanas, la promoción y construcción sobre las mismas de toda clase de edificaciones, su rehabilitación, venta o arrendamiento no financiero, y la construcción de toda clase de obras públicas o privadas. Instalaciones de cualquier.
| Informe de Crédito | Informe Mercantil, Incidencias y Vinculaciones | Perfil Comercial de Empresa | |
| Capital social actual y evolución | ![]() | ![]() | ![]() |
| Información mercantil y comercial | ![]() | ![]() | ![]() Básica |
| Administradores y dirigentes | ![]() | ![]() Solo administradores | ![]() Solo dirigentes |
| Empresas relacionadas (accionistas, participadas,…) | ![]() | ![]() | ![]() |
| Incidencias judiciales y procedimientos concursales | ![]() | ![]() | ![]() |
| Impagos en el fichero RAI | ![]() | ![]() | ![]() |
| Impagos en el fichero Asnef Empresas | ![]() | ![]() | ![]() |
| Categoría crediticia y probabilidad de incumplimiento de pago | ![]() | ![]() | ![]() |
| Extracto del balance y cuenta de pérdidas y ganancias | ![]() | ![]() | ![]() |
| Ratios y magnitudes económico-financieras | ![]() | ![]() | ![]() |
| Acceder | Acceder | Acceder |
MUTXAMEL SOLAR SL inscrita en el Registro Mercantil de Alicante.
capital social de la empresa es de 3.000,00 euros.