C/ CENTRO DE NEGOCIOS PUERTA DE BANUS - LOCAL 4 (MARBELLA). Ver mapa
La sociedad tendrá por objeto principal la siguiente actividad cuyo c.N.A.E. Se indica: 41.10 promoción inmobiliaria. Podrá desarrollar además las siguientes actividades: 43.12 preparación de terrenos. 68.10 compraventa de bienes inmobiliarios por cuenta propia. 68.20 alquiler de bienes inmobiliario.
no disponible
21/01/2021
5 años
3.000,00 €
-
Málaga
-
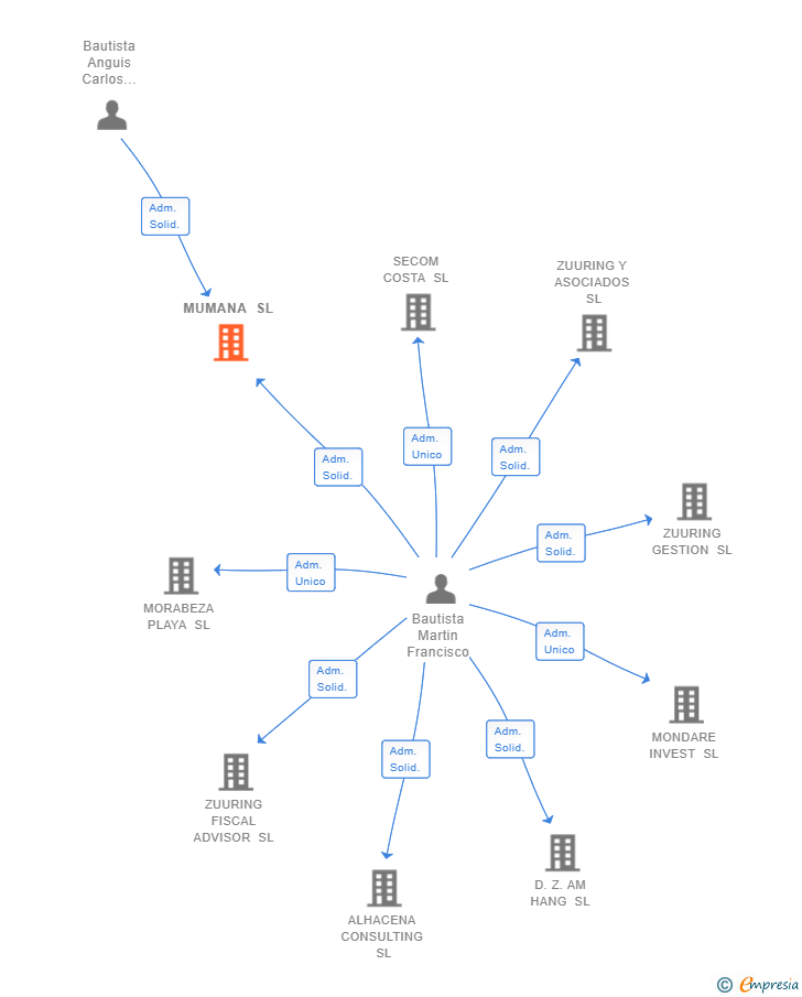
Administradores solidarios
| Entidad | Relación | Entidad/Relación | Desde | Hasta |
|---|---|---|---|---|
| Bautista Martin Francisco | Adm. Solid. | Bautista Martin Francisco Adm. Solid. | 05/02/2021 | |
| Bautista Anguis Carlos Javier | Adm. Solid. | Bautista Anguis Carlos Javier Adm. Solid. | 05/02/2021 |

Resumen cronológico de actos publicados en las ediciones digitales de Boletines Oficiales (BORME, BOE, BOPI) inscritos por MUMANA SL o en los que participa indirectamente.
Se constituye la empresa con fecha 5 de febrero de 2021 mediante escritura pública. La empresa se crea con un capital social inicial de 3.000,00 Euros e inicia su actividad el 21 de enero de 2021. El domicilio social en el momento de su constitución se establece en C/ CENTRO DE NEGOCIOS PUERTA DE BANUS - LOCAL 4 (MARBELLA). La empresa indica que su actividad es La Sociedad tendrá por objeto principal la siguiente actividad cuyo C.N.A.E. se indica: 41.10 Promoción inmobiliaria. Podrá desarrollar además las siguientes actividades: 43.12 Preparación de terrenos. 68.10 Compraventa de bienes inmobiliarios por cuenta propia. 68.20 Alquiler de bienes inmobiliario.
Publicación en el BORME de los siguientes nombramientos:
| Administradores Solidarios |
| Informe de Crédito | Informe Mercantil, Incidencias y Vinculaciones | Perfil Comercial de Empresa | |
| Capital social actual y evolución | ![]() | ![]() | ![]() |
| Información mercantil y comercial | ![]() | ![]() | ![]() Básica |
| Administradores y dirigentes | ![]() | ![]() Solo administradores | ![]() Solo dirigentes |
| Empresas relacionadas (accionistas, participadas,…) | ![]() | ![]() | ![]() |
| Incidencias judiciales y procedimientos concursales | ![]() | ![]() | ![]() |
| Impagos en el fichero RAI | ![]() | ![]() | ![]() |
| Impagos en el fichero Asnef Empresas | ![]() | ![]() | ![]() |
| Categoría crediticia y probabilidad de incumplimiento de pago | ![]() | ![]() | ![]() |
| Extracto del balance y cuenta de pérdidas y ganancias | ![]() | ![]() | ![]() |
| Ratios y magnitudes económico-financieras | ![]() | ![]() | ![]() |
| Acceder | Acceder | Acceder |
MUMANA SL inscrita en el Registro Mercantil de Málaga.
capital social de la empresa es de 3.000,00 euros.