C/ MARQUES DE LARIOS 4 (MALAGA). Ver mapa
Actividad principal. Cnae 46.13 intermediarios del comercio de la madera y materiales de construcción. Otras actividades. Cnae 41.10 promoción inmobiliaria. Cnae 41.21 construcción de edificios residenciales. Cnae 41.22 construcción de edificios no residenciales.. Comercio al por menor de ferretería, pintura y vidrio en establecimientos especializados.
no disponible
29/03/2021
5 años
13.000,00 €
-
Málaga
-
Administrador único
Información sobre balances y cuentas de resultados de MUCHO POWER SL depositados en el Registro Mercantil de Málaga en los últimos ejercicios.
| Ejercicio Disponibilidad | 2019 3 horas | 2020 3 horas | 2021 3 horas | 2022 3 horas | Consultar en Axesor | |
| Consultar en Axesor | ||||||
| Entidad | Relación | Entidad/Relación | Desde | Hasta |
|---|---|---|---|---|
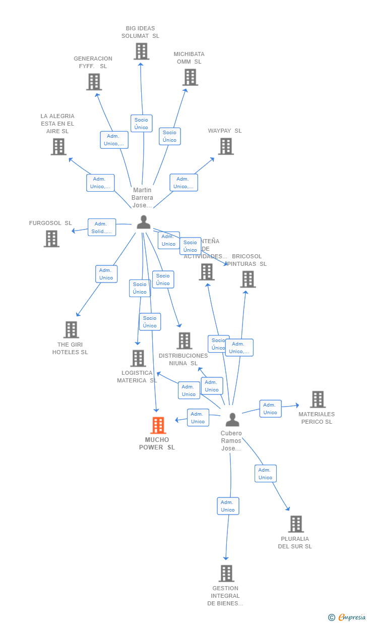
| Cubero Ramos Jose Antonio | Adm. Unico | Cubero Ramos Jose Antonio Adm. Unico | 18/09/2023 | |
| Martin Barrera Jose Manuel | Adm. Unico | Martin Barrera Jose Manuel Adm. Unico | 09/04/2021 | 18/09/2023 |
| Martin Barrera Jose Manuel | Socio Único | Martin Barrera Jose Manuel Socio Único | 09/04/2021 |

Resumen cronológico de actos publicados en las ediciones digitales de Boletines Oficiales (BORME, BOE, BOPI) inscritos por MUCHO POWER SL o en los que participa indirectamente.
El capital social de la empresa se incrementa en un 333.33 % (ampliación de 10.000 €). De esta forma, tras la ampliación la sociedad pasa de tener 3.000€ de capital social a 13.000€. Esta ampliación de capital fue inscrita en el Registro Mercantil con fecha 24 de diciembre de 2021.
| Capital social anterior: | 3.000 € |
| Aumento de capital: | 10.000 € |
| Capital social resultante: | 13.000 € |
| % incremento: | 333.33 % |
Se modifica parcialmente la actividad de la sociedad. Las nuevas actividades que se incluyen en el objeto social de la sociedad son:
Comercio al por menor de ferretería, pintura y vidrio en establecimientos especializados
Se constituye la empresa con fecha 9 de abril de 2021 mediante escritura pública. La empresa se crea con un capital social inicial de 3.000,00 Euros e inicia su actividad el 29 de marzo de 2021. El domicilio social en el momento de su constitución se establece en C/ MARQUES DE LARIOS 4 (MALAGA). La empresa indica que su actividad es Actividad principal. CNAE 46.13 Intermediarios del comercio de la madera y materiales de construcción. Otras actividades. CNAE 41.10 Promoción inmobiliaria. CNAE 41.21 Construcción de edificios residenciales. CNAE 41.22 Construcción de edificios no residenciales.
| Informe de Crédito | Informe Mercantil, Incidencias y Vinculaciones | Perfil Comercial de Empresa | |
| Capital social actual y evolución | ![]() | ![]() | ![]() |
| Información mercantil y comercial | ![]() | ![]() | ![]() Básica |
| Administradores y dirigentes | ![]() | ![]() Solo administradores | ![]() Solo dirigentes |
| Empresas relacionadas (accionistas, participadas,…) | ![]() | ![]() | ![]() |
| Incidencias judiciales y procedimientos concursales | ![]() | ![]() | ![]() |
| Impagos en el fichero RAI | ![]() | ![]() | ![]() |
| Impagos en el fichero Asnef Empresas | ![]() | ![]() | ![]() |
| Categoría crediticia y probabilidad de incumplimiento de pago | ![]() | ![]() | ![]() |
| Extracto del balance y cuenta de pérdidas y ganancias | ![]() | ![]() | ![]() |
| Ratios y magnitudes económico-financieras | ![]() | ![]() | ![]() |
| Acceder | Acceder | Acceder |
MUCHO POWER SL inscrita en el Registro Mercantil de Málaga.
capital social de la empresa es de 13.000,00 euros.