PASEO DE LA CASTELLANA 141 21 - MODULO A (MADRID). Ver mapa
La realizacion de proyectos, promocion, construccion, reparacion, restablecimiento, compra, venta y alquiler de todo tipo de inmuebles; la division, urbanizacion, compra, venta y alquiler de parcelas, etc.
no disponible
05/07/2019
7 años
3.000,00 €
0.5M €
Barcelona
-
Administradores solidarios
Información sobre balances y cuentas de resultados de MOUNTPARK LOGISTICS EU ILLESCAS 04 SL depositados en el Registro Mercantil de Barcelona en los últimos ejercicios.
| Ejercicio Disponibilidad | 2019 Inmediata | 2020 Inmediata | Consultar en Axesor | |||
| Consultar en Axesor | ||||||
| Entidad | Relación | Entidad/Relación | Desde | Hasta |
|---|---|---|---|---|
| Segreto Jr Paul Robert | Adm. Solid. | Segreto Jr Paul Robert Adm. Solid. | 12/12/2025 | |
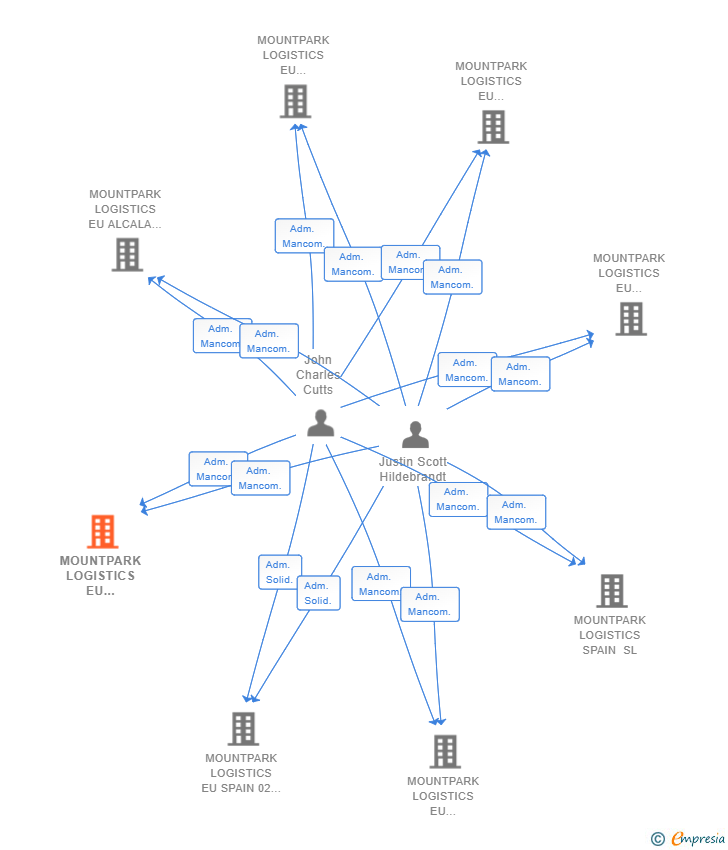
| Hildebrandt Justin Scott | Adm. Solid. | Hildebrandt Justin Scott Adm. Solid. | 12/12/2025 | |
| John Charles Cutts | Adm. Mancom. | John Charles Cutts Adm. Mancom. | 18/07/2019 | 12/12/2025 |
| Justin Scott Hildebrandt | Adm. Mancom. | Justin Scott Hildebrandt Adm. Mancom. | 18/07/2019 | 12/12/2025 |
| Cutts John Charles | Adm. Mancom. | Cutts John Charles Adm. Mancom. | 12/12/2025 | |
| Hildebrandt Justin Scott | Adm. Mancom. | Hildebrandt Justin Scott Adm. Mancom. | 12/12/2025 | |
| John Marcel Julien V Derweduwe | Apod. Solid. | John Marcel Julien V Derweduwe Apod. Solid. | 11/01/2024 | |
| Perez Breva Jose Antonio | Apod. Solid. | Perez Breva Jose Antonio Apod. Solid. | 11/01/2024 |

Resumen cronológico de actos publicados en las ediciones digitales de Boletines Oficiales (BORME, BOE, BOPI) inscritos por MOUNTPARK LOGISTICS EU ILLESCAS 04 SL o en los que participa indirectamente.
Publicación en el BORME de los siguientes ceses-dimisiones:
| Administradores Mancomunados |
Publicación en el BORME de los siguientes nombramientos:
| Administradores Solidarios |
Traslado del domicilio social de la empresa situado en CL ROC BORONAT NUM.147 P.10 (BARCELONA) siendo el nuevo domicilio situado en PASEO DE LA CASTELLANA 141 21 - MODULO A (MADRID).
Publicación en el BORME de los siguientes modificacion-de-poderes:
| Apoderados Solidarios |
Publicación en el BORME de los siguientes nombramientos:
| Apoderados Solidarios |
Se constituye la empresa con fecha 18 de julio de 2019 mediante escritura pública. La empresa se crea con un capital social inicial de 3.000,00 Euros e inicia su actividad el 5 de julio de 2019. El domicilio social en el momento de su constitución se establece en CL ROC BORONAT NUM.147 P.10 (BARCELONA). La empresa indica que su actividad es LA REALIZACION DE PROYECTOS, PROMOCION, CONSTRUCCION, REPARACION, RESTABLECIMIENTO, COMPRA, VENTA Y ALQUILER DE TODO TIPO DE INMUEBLES; LA DIVISION, URBANIZACION, COMPRA, VENTA Y ALQUILER DE PARCELAS, ETC.
Publicación en el BORME de los siguientes nombramientos:
| Administradores Mancomunados |
| Informe axesor 360º | Informe de Crédito | Perfil Comercial de Empresa | |
| Importe de ventas y número de empleados | ![]() | ![]() | ![]() |
| Información mercantil y comercial | ![]() Completa | ![]() Completa | ![]() Básica |
| Administradores y dirigentes | ![]() | ![]() | ![]() Solo dirigentes |
| Empresas relacionadas (accionistas, participadas,…) | ![]() | ![]() | ![]() |
| Categoría crediticia y probabilidad de incumplimiento de pago | ![]() | ![]() | ![]() |
| Impagos (RAI y Asnef Empresas) e incidencias judiciales | ![]() | ![]() | ![]() |
| Balance y cuenta de pérdidas y ganancias | ![]() Completo | ![]() Extracto | ![]() |
| Ratios y magnitudes económico-financieras | ![]() Completo | ![]() Extracto | ![]() |
| Representación gráfica de empresas relacionadas | ![]() | ![]() | ![]() |
| Comparativa del balance con la media del sector | ![]() | ![]() | ![]() |
| Estado de flujos de efectivo y de cambios en el patrimonio neto | ![]() | ![]() | ![]() |
| Fuentes de financiación y avales | ![]() | ![]() | ![]() |
| Subvenciones, concursos/subastas públicas y marcas | ![]() | ![]() | ![]() |
| Acceder | Acceder | Acceder |
MOUNTPARK LOGISTICS EU ILLESCAS 04 SL inscrita en el Registro Mercantil de Barcelona.
capital social de la empresa es de 3.000,00 euros y tiene una facturación anual inferior a 500.000 euros.