PASEO DE LA CASTELLANA 141, PLANTA 21, MODULO A (MADRID). Ver mapa
La realizacion de proyectos, promocion, construccion, reparacion, restabelcimiento, compra, venta y alquiler de todo tipo de inmuebles, division, urbanizacion, compra, venta y alquiler de parcelas, etc.
no disponible
16/01/2018
8 años
3.000,00 €
0.5M €
Barcelona
-
Administradores solidarios
Información sobre balances y cuentas de resultados de MOUNTPARK LOGISTICS EU ILLESCAS 02 SL depositados en el Registro Mercantil de Barcelona en los últimos ejercicios.
| Ejercicio Disponibilidad | 2019 3 horas | 2020 3 horas | 2021 3 horas | 2022 3 horas | Consultar en Axesor | |
| Consultar en Axesor | ||||||
| Entidad | Relación | Entidad/Relación | Desde | Hasta |
|---|---|---|---|---|
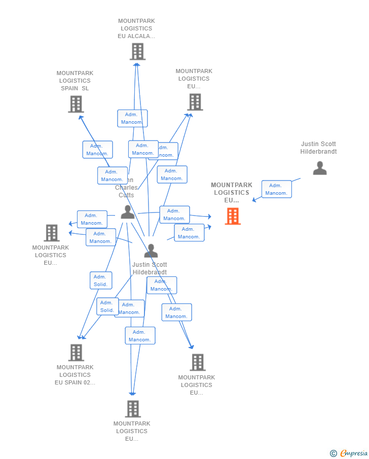
| Hildebrandt Justin Scott | Adm. Solid. | Hildebrandt Justin Scott Adm. Solid. | 12/12/2025 | |
| Segreto Jr Paul Robert | Adm. Solid. | Segreto Jr Paul Robert Adm. Solid. | 12/12/2025 | |
| Justin Scott Hildebrandt | Adm. Mancom. | Justin Scott Hildebrandt Adm. Mancom. | 19/02/2019 | 12/12/2025 |
| John Charles Cutts | Adm. Mancom. | John Charles Cutts Adm. Mancom. | 01/02/2019 | 12/12/2025 |
| Justin Scott Hilderbrandt | Adm. Mancom. | Justin Scott Hilderbrandt Adm. Mancom. | 01/02/2019 | 12/12/2025 |
| Cutts John Charles | Adm. Mancom. | Cutts John Charles Adm. Mancom. | 15/07/2025 | |
| Hildebrandt Justin Scott | Adm. Mancom. | Hildebrandt Justin Scott Adm. Mancom. | 15/07/2025 | |
| John Marcel Julien V Derweduwe | Apod. Solid. | John Marcel Julien V Derweduwe Apod. Solid. | 19/02/2019 | 06/07/2022 |
| Perez Breva Jose Antonio | Apod. Solid. | Perez Breva Jose Antonio Apod. Solid. | 19/02/2019 | |
| Ranald Alexander Hahn | Apod. Solid. | Ranald Alexander Hahn Apod. Solid. | 19/02/2019 | |
| Justin Scott Hildebrandt | Adm. Unico | Justin Scott Hildebrandt Adm. Unico | 19/02/2019 | 19/02/2019 |

Resumen cronológico de actos publicados en las ediciones digitales de Boletines Oficiales (BORME, BOE, BOPI) inscritos por MOUNTPARK LOGISTICS EU ILLESCAS 02 SL o en los que participa indirectamente.
Publicación en el BORME de los siguientes nombramientos:
| Administradores Solidarios |
Publicación en el BORME de los siguientes ceses-dimisiones:
| Administradores Mancomunados |
Traslado del domicilio social de la empresa situado en CL BORONAT NUM.147 P.10 (BARCELONA) siendo el nuevo domicilio situado en PASEO DE LA CASTELLANA 141, PLANTA 21, MODULO A (MADRID).
Publicación en el BORME de los siguientes revocaciones:
| Administradores Mancomunados |
Publicación en el BORME de los siguientes nombramientos:
| Apoderados Solidarios |
Publicación en el BORME de los siguientes nombramientos:
| Administradores Mancomunados |
En el BORME no.29/2019 y con referencia 63164 SE RECTIFICA EL NOMBRAMIENTO DEL ADMINISTRADOR CONJUNTO, DONDE SE LEE "JUSTIN SCOTT HILDERBRANDT", DEBE LEERSE "JUSTIN SCOTT HILDEBRANT".
Se constituye la empresa con fecha 1 de febrero de 2019 mediante escritura pública. La empresa se crea con un capital social inicial de 3.000,00 Euros e inicia su actividad el 16 de enero de 2018. El domicilio social en el momento de su constitución se establece en CL BORONAT NUM.147 P.10 (BARCELONA). La empresa indica que su actividad es LA REALIZACION DE PROYECTOS, PROMOCION, CONSTRUCCION, REPARACION, RESTABELCIMIENTO, COMPRA, VENTA Y ALQUILER DE TODO TIPO DE INMUEBLES, DIVISION, URBANIZACION, COMPRA, VENTA Y ALQUILER DE PARCELAS, ETC.
Publicación en el BORME de los siguientes nombramientos:
| Administradores Mancomunados |
| Informe de Crédito | Informe Mercantil, Incidencias y Vinculaciones | Perfil Comercial de Empresa | |
| Capital social actual y evolución | ![]() | ![]() | ![]() |
| Información mercantil y comercial | ![]() | ![]() | ![]() Básica |
| Administradores y dirigentes | ![]() | ![]() Solo administradores | ![]() Solo dirigentes |
| Empresas relacionadas (accionistas, participadas,…) | ![]() | ![]() | ![]() |
| Incidencias judiciales y procedimientos concursales | ![]() | ![]() | ![]() |
| Impagos en el fichero RAI | ![]() | ![]() | ![]() |
| Impagos en el fichero Asnef Empresas | ![]() | ![]() | ![]() |
| Categoría crediticia y probabilidad de incumplimiento de pago | ![]() | ![]() | ![]() |
| Extracto del balance y cuenta de pérdidas y ganancias | ![]() | ![]() | ![]() |
| Ratios y magnitudes económico-financieras | ![]() | ![]() | ![]() |
| Acceder | Acceder | Acceder |
MOUNTPARK LOGISTICS EU ILLESCAS 02 SL inscrita en el Registro Mercantil de Barcelona.
capital social de la empresa es de 3.000,00 euros y tiene una facturación anual inferior a 500.000 euros.