LA COMPRAVENTA PROMOCION, ARRENDAMIENTO, ADMINISTRACION Y EXPLOTACION TANTO EN REGIMEN DE PROPIEDAD COMO DE ARRIENDO Y.O SUBARRIENDO DE TODA CLASE DE EDIFICACIONES Y URBANIZACIONES, BIENES INMUEBLES RUSTICOS Y URBANOS, A
CNAE 6820 - Alquiler de bienes inmobiliarios por cuenta propia
A07894827
28/05/1998
18 años
(Extinguida el 04/08/2016)
-
0.5M €
Illes Balears
2
Consejo de administración
Información sobre balances y cuentas de resultados de MONTEIL DE PALMA SA depositados en el Registro Mercantil de Illes Balears en los últimos ejercicios.
| Ejercicio Disponibilidad | Consultar en Axesor | |||||
| Consultar en Axesor | ||||||

Resumen cronológico de actos publicados en las ediciones digitales de Boletines Oficiales (BORME, BOE, BOPI) inscritos por MONTEIL DE PALMA SA o en los que participa indirectamente.
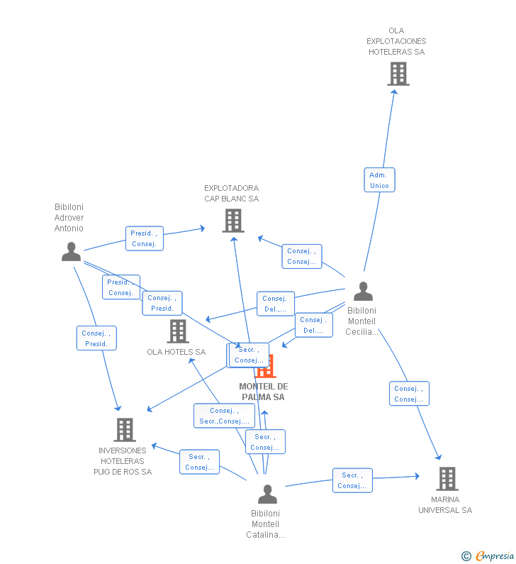
Con fecha 4 de agosto de 2016, la sociedad MONTEIL DE PALMA SA ha sido absorbida por la sociedad OLA HOTELS SA .
Publicación en el BORME de los siguientes ceses-dimisiones:
| Socio Único | |
| Presidente | |
| Consejeros | |
| Secretario | |
| Consejero Delegado Mancomunado/Solidario |
Se disuelve la sociedad por fusión.
De conformidad con el artículo 43 de la Ley 3/2009, se hace público que las Juntas Generales de Accionistas de las citadas sociedades, celebradas todas con carácter universal, en fecha 10 de junio de 2016, aprobaron por unanimidad la fusión por absorción de las mismas, mediante la... Ver más
| Absorbente | |
| Absorbida |
|
Publicación en el BORME de los siguientes depositos-de-proyectos-de-fusion-por-absorcion:
| Absorbente | |
| Absorbida |
|
Publicación en el BORME de los siguientes ceses-dimisiones:
| Consej. Del. |
Publicación en el BORME de los siguientes nombramientos:
| Consej .Del. Mancom./Solid. |
Publicación en el BORME de los siguientes reelecciones:
| Presidente | |
| Consejero | |
| Secretario |
| Informe axesor 360º | Informe de Crédito | Perfil Comercial de Empresa | |
| Importe de ventas y número de empleados | ![]() | ![]() | ![]() |
| Información mercantil y comercial | ![]() Completa | ![]() Completa | ![]() Básica |
| Administradores y dirigentes | ![]() | ![]() | ![]() Solo dirigentes |
| Empresas relacionadas (accionistas, participadas,…) | ![]() | ![]() | ![]() |
| Categoría crediticia y probabilidad de incumplimiento de pago | ![]() | ![]() | ![]() |
| Impagos (RAI y Asnef Empresas) e incidencias judiciales | ![]() | ![]() | ![]() |
| Balance y cuenta de pérdidas y ganancias | ![]() Completo | ![]() Extracto | ![]() |
| Ratios y magnitudes económico-financieras | ![]() Completo | ![]() Extracto | ![]() |
| Representación gráfica de empresas relacionadas | ![]() | ![]() | ![]() |
| Comparativa del balance con la media del sector | ![]() | ![]() | ![]() |
| Estado de flujos de efectivo y de cambios en el patrimonio neto | ![]() | ![]() | ![]() |
| Fuentes de financiación y avales | ![]() | ![]() | ![]() |
| Subvenciones, concursos/subastas públicas y marcas | ![]() | ![]() | ![]() |
| Acceder | Acceder | Acceder |
MONTEIL DE PALMA SA fué una empresa constituida el 28/05/1998 y extinguida el 04/08/2016 inscrita en el Registro Mercantil de Illes Balears. y con domicilio en CalviàSu clasificación nacional de actividades económicas era Alquiler de bienes inmobiliarios por cuenta propia.
La empresa tenia un rango de facturación anual inferior a 500.000 euros.
MONTEIL DE PALMA SA tiene 0 cargos directivos en activo y 12 cargos directivos históricos.