La elaboración, comercialización, compra, venta, distribución, exposición, almacenamiento, importación y exportación de vinos y productos derivados de la uva; y productos agrícolas y alimentarios.- la explotación agrícola, vitivinícola, y forestal de fincas; y otras actividades.
no disponible
04/10/2017
7 años
(Extinguida el 19/06/2024)
4.000,00 €
0.5M €
Navarra
Consejo de administración
UNION DE VITICULTORES DEL PIRINEO SL
Información sobre balances y cuentas de resultados de MONTE LAKORA SL (EXTINGUIDA) depositados en el Registro Mercantil de Navarra en los últimos ejercicios.
| Ejercicio Disponibilidad | 2019 3 horas | 2020 Inmediata | 2021 Inmediata | 2022 Inmediata | Consultar en Axesor | |
| Consultar en Axesor | ||||||
| Entidad | Relación | Entidad/Relación | Desde | Hasta |
|---|---|---|---|---|
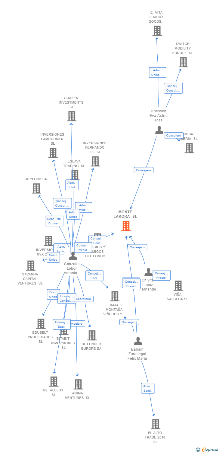
| Gonzalez Lobon Antonio Carlos | Liquidador | Gonzalez Lobon Antonio Carlos Liquidador | 19/06/2024 | 19/06/2024 |
| Driessen Eva Astrid Jose | Consej. | Driessen Eva Astrid Jose Consej. | 20/09/2018 | 19/06/2024 |
| Gonzalez Lobon Antonio Carlos | Consej. | Gonzalez Lobon Antonio Carlos Consej. | 12/01/2018 | 19/06/2024 |
| Chivite Lopez Fernando | Consej. | Chivite Lopez Fernando Consej. | 12/01/2018 | 19/06/2024 |
| Bariain Zaratiegui Felix Maria | Consej. | Bariain Zaratiegui Felix Maria Consej. | 12/01/2018 | 19/06/2024 |
| Gonzalez Lobon Antonio Carlos | Secr. | Gonzalez Lobon Antonio Carlos Secr. | 12/01/2018 | 19/06/2024 |
| Bariain Zaratiegui Felix Maria | Presid. | Bariain Zaratiegui Felix Maria Presid. | 12/01/2018 | 19/06/2024 |

Resumen cronológico de actos publicados en las ediciones digitales de Boletines Oficiales (BORME, BOE, BOPI) inscritos por MONTE LAKORA SL (EXTINGUIDA) o en los que participa indirectamente.
Publicación en el BORME de los siguientes ceses-dimisiones:
| Presidente | |
| Liquidador | |
| Consejero | |
| Consejeros | |
| Secretario |
Cambio del Organo de Administración: Consejo de administración a Liquidador Unico.
El 19 de junio de 2024 se inscribe en el Registro Mercantil la extinción de la sociedad, dejando de ser sujeto de derechos y obligaciones.
Los socios o accionistas de la empresa han ampliado en 1.000 € el capital social de la sociedad. Esta ampliación incrita en el Registro Mercantil, incrementa el capital social en un 33.33 %, dejando el capital social de la sociedad en 4.000€.
| Capital social anterior: | 3.000 € |
| Aumento de capital: | 1.000 € |
| Capital social resultante: | 4.000 € |
| % incremento: | 33.33 % |
La sociedad cambia su denominación social UNION DE VITICULTORES DEL PIRINEO SL a la denominación MONTE LAKORA SL
La sociedad cambia su actividad pasando a ser la nueva actividad o actividades de la empresa:
La elaboración, comercialización, compra, venta, distribución, exposición, almacenamiento, importación y exportación de vinos y productos derivados de la uva; y productos agrícolas y alimentarios.- la explotación agrícola, vitivinícola, y forestal de fincas; y otras actividades
El anterior objeto social de la sociedad era el siguiente:
La elaboración, comercialización, compra, venta, distribución, exposición, almacenamiento, importación y exportación de vinos y productos derivados de la uva; y productos agrícolas y alimentarios.- la explotación agrícola, vitivinícola, y forestal de fincas; y otras actividades
Se constituye la empresa con fecha 12 de enero de 2018 mediante escritura pública. La empresa se crea con un capital social inicial de 3.000,00 Euros e inicia su actividad el 4 de octubre de 2017. El domicilio social en el momento de su constitución se establece en C/ INMACULADA 72 (ESLAVA). La empresa indica que su actividad es La elaboración, comercialización, compra, venta, distribución, exposición, almacenamiento, importación y exportación de vinos y productos derivados de la uva; y productos agrícolas y alimentarios.
Publicación en el BORME de los siguientes nombramientos:
| Presidente | |
| Consejeros | |
| Secretario |
| Informe axesor 360º | Informe de Crédito | Perfil Comercial de Empresa | |
| Importe de ventas y número de empleados | ![]() | ![]() | ![]() |
| Información mercantil y comercial | ![]() Completa | ![]() Completa | ![]() Básica |
| Administradores y dirigentes | ![]() | ![]() | ![]() Solo dirigentes |
| Empresas relacionadas (accionistas, participadas,…) | ![]() | ![]() | ![]() |
| Categoría crediticia y probabilidad de incumplimiento de pago | ![]() | ![]() | ![]() |
| Impagos (RAI y Asnef Empresas) e incidencias judiciales | ![]() | ![]() | ![]() |
| Balance y cuenta de pérdidas y ganancias | ![]() Completo | ![]() Extracto | ![]() |
| Ratios y magnitudes económico-financieras | ![]() Completo | ![]() Extracto | ![]() |
| Representación gráfica de empresas relacionadas | ![]() | ![]() | ![]() |
| Comparativa del balance con la media del sector | ![]() | ![]() | ![]() |
| Estado de flujos de efectivo y de cambios en el patrimonio neto | ![]() | ![]() | ![]() |
| Fuentes de financiación y avales | ![]() | ![]() | ![]() |
| Subvenciones, concursos/subastas públicas y marcas | ![]() | ![]() | ![]() |
| Acceder | Acceder | Acceder |
MONTE LAKORA SL (EXTINGUIDA) anteriormente denominada UNION DE VITICULTORES DEL PIRINEO SL fué una empresa constituida el 04/10/2017 y extinguida el 19/06/2024 inscrita en el Registro Mercantil de Navarra.
capital social de la empresa es de 4.000,00 euros y tiene una facturación anual inferior a 500.000 euros.
MONTE LAKORA SL (EXTINGUIDA) tiene 5 cargos directivos en activo y 0 cargos directivos históricos.