LA DIRECCION Y GESTION DE VALORES REPRESENTATIVOS DE LOS FONDOS PROPIOS DE ENTIDADES NO RESIDENTES EN TERRITORIO ESPANOL
CNAE 6420 - Actividades de las sociedades holding
B85029585
13/03/2007
19 años
148.980,00 €
0.5M €
Madrid
Administrador único
Información sobre balances y cuentas de resultados de MONEMBAR INVERSIONES SL depositados en el Registro Mercantil de Madrid en los últimos ejercicios.
| Ejercicio Disponibilidad | Consultar en Axesor | |||||
| Consultar en Axesor | ||||||

Resumen cronológico de actos publicados en las ediciones digitales de Boletines Oficiales (BORME, BOE, BOPI) inscritos por MONEMBAR INVERSIONES SL o en los que participa indirectamente.
En cumplimiento de lo dispuesto en el artículo 100 de la Ley 3/2009, de 3 de abril, sobre Modificaciones Estructurales de la Sociedades Mercantiles ("LME") se hace público que el socio único de la sociedad Monembar Inversiones, S.L.U. (la "Sociedad") adoptó el 17 de agosto de 2017... Ver más
|
Dª LUCIA FELGUEROSO PELAEZ, RENUNCIA AL PODER QUE LE FUE CONFERIDO EN ESCRITURA AUTORIZADA EL DIA 1 DE AGOSTO DE 2013 POR EL NOTARIO DE MADRID D. LUIS JORQUERA GARCIA CON EL NUMERO 2473 DE PROTOCOLO QUE CAUSO LA INSCRIPCION 10ª DE SU HOJA SOCIAL.-
Publicación en el BORME de los siguientes nombramientos:
| Administrador Único | |
| Representante |
Traslado del domicilio social de la empresa situado en PINAR, 7 5 IZQD. 28006 MADRID. (MADRID) siendo el nuevo domicilio situado en C/ PRINCIPE DE VERGARA 131 - PLANTA PRIMERA (MADRID).
Publicación en el BORME de los siguientes ceses-dimisiones:
| Administradores Solidarios |
Cambio del Organo de Administración: Administradores solidarios a Administrador único.
Publicación en el BORME de los siguientes nombramientos:
| Apoderados |
Publicación en el BORME de los siguientes ceses-dimisiones:
| Presidente | |
| Consejeros | |
| Secretario | |
| Representante |
Publicación en el BORME de los siguientes revocaciones:
| Apoderados |
Publicación en el BORME de los siguientes nombramientos:
| Administradores Solidarios |
Publicación en el BORME de los siguientes nombramientos:
| Apoderados Solidarios |
Publicación en el BORME de los siguientes revocaciones:
| Apoderados |
Publicación en el BORME de los siguientes nombramientos:
| Apoderados |
Publicación en el BORME de los siguientes ceses-dimisiones:
| Consejero | |
| Secretario |
Publicación en el BORME de los siguientes revocaciones:
| Apoderados |
Publicación en el BORME de los siguientes nombramientos:
| Consejero | |
| Secretario | |
| Apoderados | |
| Representante |
Con fecha 2 de febrero de 2009, mediante la correspondiente escritura ha quedado incrito en el Registro Mercantil la ampliación de 145.974 € del capital social de la empresa. Esta ampliación representa un 4856.09 % de incremento del capital, quedando un capital social resultante de 148.980€.
| Capital social anterior: | 3.006 € |
| Aumento de capital: | 145.974 € |
| Capital social resultante: | 148.980 € |
| % incremento: | 4856.09 % |
| Informe axesor 360º | Informe de Crédito | Perfil Comercial de Empresa | |
| Importe de ventas y número de empleados | ![]() | ![]() | ![]() |
| Información mercantil y comercial | ![]() Completa | ![]() Completa | ![]() Básica |
| Administradores y dirigentes | ![]() | ![]() | ![]() Solo dirigentes |
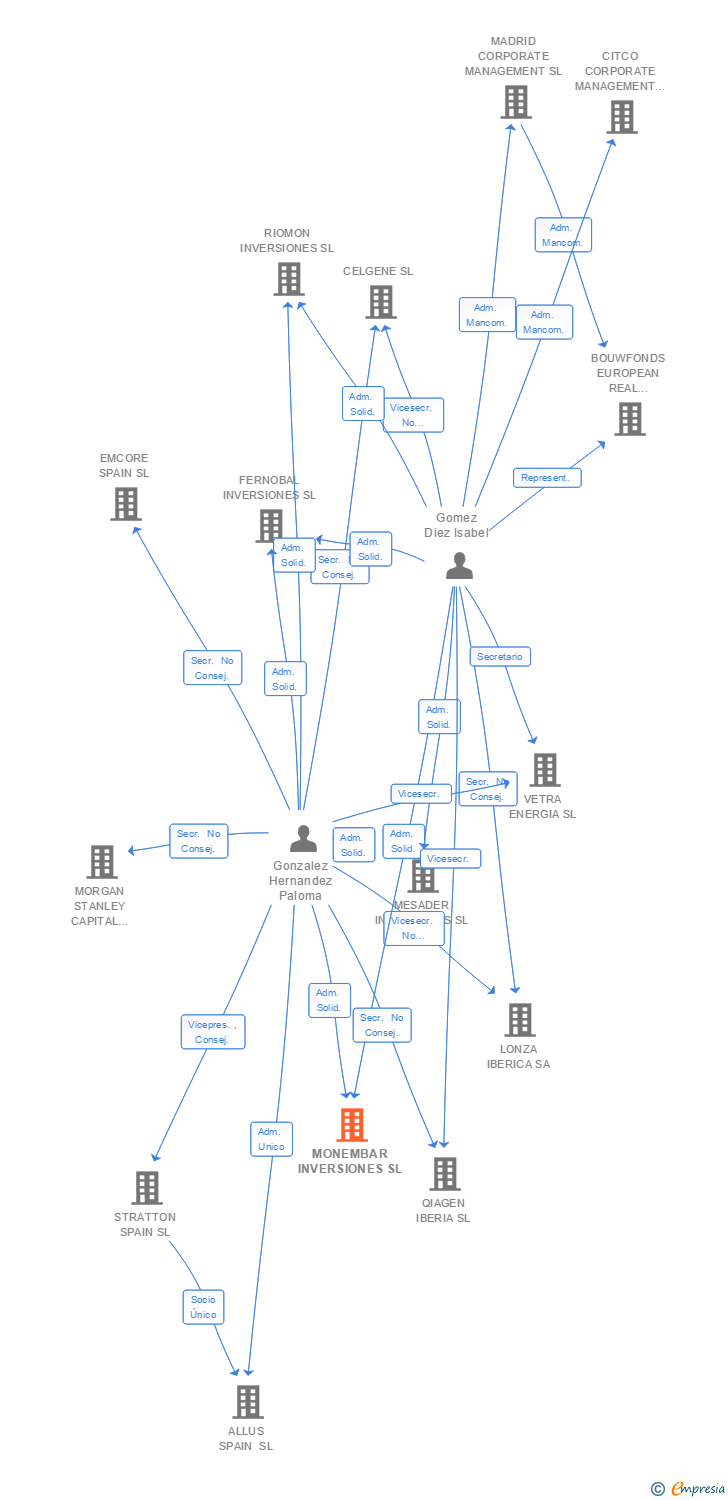
| Empresas relacionadas (accionistas, participadas,…) | ![]() | ![]() | ![]() |
| Categoría crediticia y probabilidad de incumplimiento de pago | ![]() | ![]() | ![]() |
| Impagos (RAI y Asnef Empresas) e incidencias judiciales | ![]() | ![]() | ![]() |
| Balance y cuenta de pérdidas y ganancias | ![]() Completo | ![]() Extracto | ![]() |
| Ratios y magnitudes económico-financieras | ![]() Completo | ![]() Extracto | ![]() |
| Representación gráfica de empresas relacionadas | ![]() | ![]() | ![]() |
| Comparativa del balance con la media del sector | ![]() | ![]() | ![]() |
| Estado de flujos de efectivo y de cambios en el patrimonio neto | ![]() | ![]() | ![]() |
| Fuentes de financiación y avales | ![]() | ![]() | ![]() |
| Subvenciones, concursos/subastas públicas y marcas | ![]() | ![]() | ![]() |
| Acceder | Acceder | Acceder |
MONEMBAR INVERSIONES SL inscrita en el Registro Mercantil de Madrid. y con domicilio en MadridSu clasificación nacional de actividades económicas es Actividades de las sociedades holding.
capital social de la empresa es de 148.980,00 euros y tiene una facturación anual inferior a 500.000 euros.
MONEMBAR INVERSIONES SL tiene 12 cargos directivos en activo y 18 cargos directivos históricos.