LA ACTIVIDAD DE COMERCIO DE JUGUETES, ARTICULOS DE DEPORTE Y DE DECORACION.
CNAE 4649 - Comercio al por mayor de otros artículos de uso doméstico
B63031470
25/11/2002
12 años
(Extinguida el 25/03/2015)
-
0.5M €
Barcelona
4
Información sobre balances y cuentas de resultados de MITIC MODEL SL depositados en el Registro Mercantil de Barcelona en los últimos ejercicios.
| Ejercicio Disponibilidad | Consultar en Axesor | |||||
| Consultar en Axesor | ||||||
| Entidad | Relación | Entidad/Relación | Desde | Hasta |
|---|---|---|---|---|
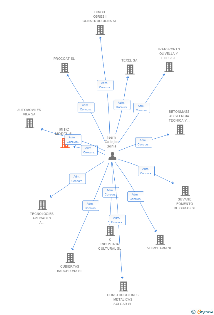
| Isern Callejas Sonia | Adm. Concurs. | Isern Callejas Sonia Adm. Concurs. | 03/02/2009 | 25/03/2015 |
| Martin Leal Cesar | Adm. Unico | Martin Leal Cesar Adm. Unico | 10/11/2009 |

Resumen cronológico de actos publicados en las ediciones digitales de Boletines Oficiales (BORME, BOE, BOPI) inscritos por MITIC MODEL SL o en los que participa indirectamente.
JUZGADO MERCANTIL 4 DE BARCELONA, PROCEDIMIENTO CONCURSO VOLUNTARIO 562/2008, AUTO FIRME DE FECHA 23/02/2015, CONCLUSION DEL CONCURSO.
JUZGADO MERCANTIL 4 BARCELONA, PROC.CONCURSO VOLUNTARIO 562/2008, SENTENCIA FIRME 23/04/2012 CONFIRMADA POR SENTENCIA AUDIENCIA PROVINCIAL BARCELONA 22/05/2013,CALIFICACION COMO CULPABLE EL CONCURSO Y SE INHABILITA A DON CESAR MARTIN LEAL.
JUZGADO MERCANTIL 4 DE BARCELONA, PROCEDIMIENTO CONCURSO VOLUNTARIO 562/2008 SECCION O, AUTO FIRME DE FECHA 7 DE OCTUBRE DE 2009, DE APERTURA DE LA FASE DE LIQUIDACION DE LA SOCIEDAD.
JUZGADO MERCANTIL 4 BARCELONA, PROCEDIMIENTO CONCURSO VOLUNTARIO 562/2008-O, AUTO FIRME DE FECHA 23 DE DICIEMBRE DE 2.008, DECLARACION DE CONCURSO VOLUNTARIO DE LA SOCIEDAD.
Antonio Cidraque Arias, Secretario del Juzgado Mercantil nº 4 de Barcelona,
Por el presente hago saber que en el Procedimiento de Concurso Voluntario tramitado bajo el nº 562/2008-O se ha declarado mediante Auto de 23 de diciembre de 2008 el Concurso de MITI... Ver más
| Empresa |
|
| Informe axesor 360º | Informe de Crédito | Perfil Comercial de Empresa | |
| Importe de ventas y número de empleados | ![]() | ![]() | ![]() |
| Información mercantil y comercial | ![]() Completa | ![]() Completa | ![]() Básica |
| Administradores y dirigentes | ![]() | ![]() | ![]() Solo dirigentes |
| Empresas relacionadas (accionistas, participadas,…) | ![]() | ![]() | ![]() |
| Categoría crediticia y probabilidad de incumplimiento de pago | ![]() | ![]() | ![]() |
| Impagos (RAI y Asnef Empresas) e incidencias judiciales | ![]() | ![]() | ![]() |
| Balance y cuenta de pérdidas y ganancias | ![]() Completo | ![]() Extracto | ![]() |
| Ratios y magnitudes económico-financieras | ![]() Completo | ![]() Extracto | ![]() |
| Representación gráfica de empresas relacionadas | ![]() | ![]() | ![]() |
| Comparativa del balance con la media del sector | ![]() | ![]() | ![]() |
| Estado de flujos de efectivo y de cambios en el patrimonio neto | ![]() | ![]() | ![]() |
| Fuentes de financiación y avales | ![]() | ![]() | ![]() |
| Subvenciones, concursos/subastas públicas y marcas | ![]() | ![]() | ![]() |
| Acceder | Acceder | Acceder |
MITIC MODEL SL fué una empresa constituida el 25/11/2002 y extinguida el 25/03/2015 inscrita en el Registro Mercantil de Barcelona. y con domicilio en TerrassaSu clasificación nacional de actividades económicas era Comercio al por mayor de otros artículos de uso doméstico.
La empresa tenia un rango de facturación anual inferior a 500.000 euros.
MITIC MODEL SL tiene 0 cargos directivos en activo y 2 cargos directivos históricos.