C/ MATEU ENRIC LLADO 5 4 A (PALMA DE MALLORCA). Ver mapa
1. La compraventa, arrendamiento y explotación de fincas rústicas y urbanas, incluido el agroturismo y relacionadas con el turismo rural. 2. La construcción, rehabilitación, mantenimiento y asistencia técnica, administración, gestión, promoción, venta de toda clase de bienes inmuebles. Otras.
no disponible
24/04/2017
9 años
60.000,00 €
0.5M €
Illes Balears
Consejo de administración
Información sobre balances y cuentas de resultados de MIRASWISS SA depositados en el Registro Mercantil de Illes Balears en los últimos ejercicios.
| Ejercicio Disponibilidad | 2019 Inmediata | 2020 Inmediata | 2021 Inmediata | 2022 Inmediata | Consultar en Axesor | |
| Consultar en Axesor | ||||||

Resumen cronológico de actos publicados en las ediciones digitales de Boletines Oficiales (BORME, BOE, BOPI) inscritos por MIRASWISS SA o en los que participa indirectamente.
Publicación en el BORME de los siguientes ceses-dimisiones:
| Presidente | |
| Consejeros | |
| Consejero | |
| Secretario | |
| Consejero Delegado Mancomunado | |
| Consejeros Delegados Mancomunados |
Publicación en el BORME de los siguientes nombramientos:
| Presidente | |
| Consejeros | |
| Secretario | |
| Consejeros Delegados Mancomunados |
Traslado del domicilio social de la empresa situado en C/ MATEU ENRIC LLADO 5 1º (PALMA DE MALLORCA) siendo el nuevo domicilio situado en C/ MATEU ENRIC LLADO 5 4 A (PALMA DE MALLORCA).
Publicación en el BORME de los siguientes ceses-dimisiones:
| Presidente | |
| Vicepresidente | |
| Consejeros | |
| Secretario | |
| Vicesecretario | |
| Consejero Delegado Mancomunado |
Publicación en el BORME de los siguientes nombramientos:
| Presidente | |
| Consejeros | |
| Secretario | |
| Consejeros Delegados Mancomunados |
Publicación en el BORME de los siguientes nombramientos:
| Consejeros Delegados Mancomunados |
Publicación en el BORME de los siguientes nombramientos:
| Presidente | |
| Vicepresidente | |
| Consejeros | |
| Secretario | |
| Vicesecretario | |
| Consejero Delegado |
Artículo de los estatutos: 11.- Los órganos de la sociedad son la Junta General y el Consejo de Administración. .... Artículo de los estatutos: 18.- Sistemas alternativos de administración..
Se constituye la empresa con fecha 23 de junio de 2017 mediante escritura pública. La empresa se crea con un capital social inicial de 60.000,00 Euros totalmente desembolsados. e inicia su actividad el 24 de abril de 2017. El domicilio social en el momento de su constitución se establece en C/ MATEU ENRIC LLADO 5 1º (PALMA DE MALLORCA). La empresa indica que su actividad es 1. La Compraventa, arrendamiento y explotación de fincas rústicas y urbanas, incluido el agroturismo y relacionadas con el turismo rural. 2. La construcción, rehabilitación, mantenimiento y asistencia técnica, administración, gestión, promoción, venta de toda clase de bienes inmuebles. Otras.
| Informe axesor 360º | Informe de Crédito | Perfil Comercial de Empresa | |
| Importe de ventas y número de empleados | ![]() | ![]() | ![]() |
| Información mercantil y comercial | ![]() Completa | ![]() Completa | ![]() Básica |
| Administradores y dirigentes | ![]() | ![]() | ![]() Solo dirigentes |
| Empresas relacionadas (accionistas, participadas,…) | ![]() | ![]() | ![]() |
| Categoría crediticia y probabilidad de incumplimiento de pago | ![]() | ![]() | ![]() |
| Impagos (RAI y Asnef Empresas) e incidencias judiciales | ![]() | ![]() | ![]() |
| Balance y cuenta de pérdidas y ganancias | ![]() Completo | ![]() Extracto | ![]() |
| Ratios y magnitudes económico-financieras | ![]() Completo | ![]() Extracto | ![]() |
| Representación gráfica de empresas relacionadas | ![]() | ![]() | ![]() |
| Comparativa del balance con la media del sector | ![]() | ![]() | ![]() |
| Estado de flujos de efectivo y de cambios en el patrimonio neto | ![]() | ![]() | ![]() |
| Fuentes de financiación y avales | ![]() | ![]() | ![]() |
| Subvenciones, concursos/subastas públicas y marcas | ![]() | ![]() | ![]() |
| Acceder | Acceder | Acceder |
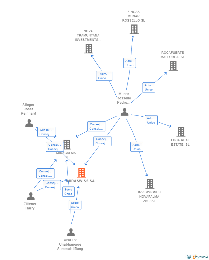
MIRASWISS SA inscrita en el Registro Mercantil de Illes Balears.
capital social de la empresa es de 60.000,00 euros y tiene una facturación anual inferior a 500.000 euros.
MIRASWISS SA tiene 9 cargos directivos en activo y 1 cargos directivos históricos.