C/ OCHO ESQUINAS 9 (GELSA). Ver mapa
Ctividad principal cnae: 46.76 comercio al por mayor de otros productos semielaborados. Gestión de recursos naturales; industrialización de compuestos minerales, y producción, logística, implantación y venta de servicios para la agricultura. De forma accesoria a la realización de dicha gestión y a.. La sociedad tiene por objeto: propiedad y explotación de minas de yeso y minerales para uso agrario y uso agroalimentario y para la industria de alimentación, compraventa de minerales para uso agrario y uso agroalimentario y para la industria de alimentación. Fabricación de otros productos de hormig.
no disponible
07/10/2024
un año
4.518,00 €
-
Zaragoza
-
Administrador único
| Entidad | Relación | Entidad/Relación | Desde | Hasta |
|---|---|---|---|---|
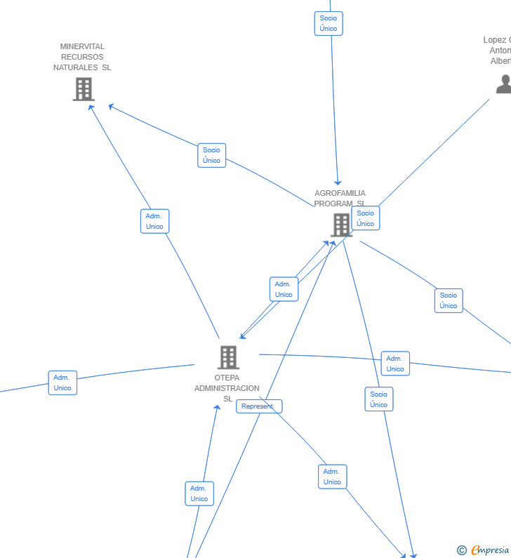
| AGROFAMILIA PROGRAM SL | Socio Único | AGROFAMILIA PROGRAM SL Socio Único | 25/10/2024 | 09/01/2026 |
| OTEPA ADMINISTRACION SL | Adm. Unico | OTEPA ADMINISTRACION SL Adm. Unico | 25/10/2024 |

Resumen cronológico de actos publicados en las ediciones digitales de Boletines Oficiales (BORME, BOE, BOPI) inscritos por MINERVITAL SL o en los que participa indirectamente.
Con fecha 9 de enero de 2026, mediante la correspondiente escritura ha quedado incrito en el Registro Mercantil la ampliación de 1.500 € del capital social de la empresa. Esta ampliación representa un 50.00 % de incremento del capital, quedando un capital social resultante de 4.500€.
| Capital social anterior: | 3.000 € |
| Aumento de capital: | 1.500 € |
| Capital social resultante: | 4.500 € |
| % incremento: | 50.00 % |
El capital social de la empresa se incrementa en un 0.40 % (ampliación de 18 €). De esta forma, tras la ampliación la sociedad pasa de tener 4.500€ de capital social a 4.518€. Esta ampliación de capital fue inscrita en el Registro Mercantil con fecha 9 de enero de 2026.
| Capital social anterior: | 4.500 € |
| Aumento de capital: | 18 € |
| Capital social resultante: | 4.518 € |
| % incremento: | 0.40 % |
Se modifica parcialmente la actividad de la sociedad. Las nuevas actividades que se incluyen en el objeto social de la sociedad son:
La sociedad tiene por objeto: propiedad y explotación de minas de yeso y minerales para uso agrario y uso agroalimentario y para la industria de alimentación, compraventa de minerales para uso agrario y uso agroalimentario y para la industria de alimentación. Fabricación de otros productos de hormig
Se constituye la empresa con fecha 25 de octubre de 2024 mediante escritura pública. La empresa se crea con un capital social inicial de 3.000,00 Euros e inicia su actividad el 7 de octubre de 2024. El domicilio social en el momento de su constitución se establece en C/ OCHO ESQUINAS 9 (GELSA). La empresa indica que su actividad es ctividad principal CNAE: 46.76 Comercio al por mayor de otros productos semielaborados. Gestión de recursos naturales; industrialización de compuestos minerales, y producción, logística, implantación y venta de servicios para la agricultura. De forma accesoria a la realización de dicha gestión y a.
MINERVITAL SL inscrita en el Registro Mercantil de Zaragoza.
capital social de la empresa es de 4.518,00 euros.