C/ MARIA GUERRERO 3 BIS 1º B (MADRID). Ver mapa
1.- sello discográfico, distribución en cualquier tipo de soporte, editorial, edición, publicación y venta de discos, management, producción musical, producción y organización de eventos, contratación de artistas, merchandising. 2.- retransmisión audiovisual de eventos musicales, de teatro,...
no disponible
14/01/2019
7 años
3.006,00 €
0.5M €
Madrid
-
Administrador único
Información sobre balances y cuentas de resultados de MG MUSIC LABEL SL depositados en el Registro Mercantil de Madrid en los últimos ejercicios.
| Ejercicio Disponibilidad | 2019 Inmediata | Consultar en Axesor | ||||
| Consultar en Axesor | ||||||
| Entidad | Relación | Entidad/Relación | Desde | Hasta |
|---|---|---|---|---|
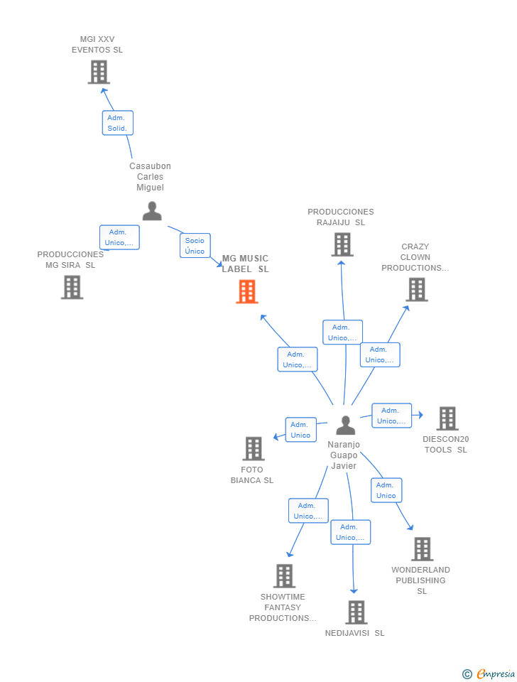
| Naranjo Guapo Javier | Adm. Unico | Naranjo Guapo Javier Adm. Unico | 25/06/2020 | |
| Naranjo Guapo Javier | Socio Único | Naranjo Guapo Javier Socio Único | 25/06/2020 | |
| Casaubon Carles Miguel | Adm. Unico | Casaubon Carles Miguel Adm. Unico | 04/02/2019 | 25/06/2020 |
| Casaubon Carles Miguel | Socio Único | Casaubon Carles Miguel Socio Único | 04/02/2019 |

Resumen cronológico de actos publicados en las ediciones digitales de Boletines Oficiales (BORME, BOE, BOPI) inscritos por MG MUSIC LABEL SL o en los que participa indirectamente.
Se constituye la empresa con fecha 4 de febrero de 2019 mediante escritura pública. La empresa se crea con un capital social inicial de 3.006,00 Euros e inicia su actividad el 14 de enero de 2019. El domicilio social en el momento de su constitución se establece en C/ MARIA GUERRERO 3 BIS 1º B (MADRID). La empresa indica que su actividad es 1.- Sello discográfico, distribución en cualquier tipo de soporte, editorial, edición, publicación y venta de discos, management, producción musical, producción y organización de eventos, contratación de artistas, merchandising. 2.- Retransmisión audiovisual de eventos musicales, de teatro,...
| Informe axesor 360º | Informe de Crédito | Perfil Comercial de Empresa | |
| Importe de ventas y número de empleados | ![]() | ![]() | ![]() |
| Información mercantil y comercial | ![]() Completa | ![]() Completa | ![]() Básica |
| Administradores y dirigentes | ![]() | ![]() | ![]() Solo dirigentes |
| Empresas relacionadas (accionistas, participadas,…) | ![]() | ![]() | ![]() |
| Categoría crediticia y probabilidad de incumplimiento de pago | ![]() | ![]() | ![]() |
| Impagos (RAI y Asnef Empresas) e incidencias judiciales | ![]() | ![]() | ![]() |
| Balance y cuenta de pérdidas y ganancias | ![]() Completo | ![]() Extracto | ![]() |
| Ratios y magnitudes económico-financieras | ![]() Completo | ![]() Extracto | ![]() |
| Representación gráfica de empresas relacionadas | ![]() | ![]() | ![]() |
| Comparativa del balance con la media del sector | ![]() | ![]() | ![]() |
| Estado de flujos de efectivo y de cambios en el patrimonio neto | ![]() | ![]() | ![]() |
| Fuentes de financiación y avales | ![]() | ![]() | ![]() |
| Subvenciones, concursos/subastas públicas y marcas | ![]() | ![]() | ![]() |
| Acceder | Acceder | Acceder |
MG MUSIC LABEL SL inscrita en el Registro Mercantil de Madrid.
capital social de la empresa es de 3.006,00 euros y tiene una facturación anual inferior a 500.000 euros.