C/ EUCLIDES 13 - POLIGONO INDUSTRIAL MAPFRE (ALCALA DE HENARES). Ver mapa
Compra, venta, importación y exportación de toda clase de productos y artículos publicitarios, reclamo, marketing, regalo y similares.. La adquisicion por cualquier titulo de fincas rusticas y urbanas, la administracion, promocion, tenencia, explotacion y arrendamiento de tales bienes y su venta total o parcial para su aprovechamiento agricola, ganadero, forestal, urbano, industrial o cualquier otro y, en especial el arrendamiento.. La explotación de toda clase de recursos energéticos primarios mediante la promoción, desarrollo, diseño, construcción, venta, gestión, operación, mantenimiento, reparación y explotación de instalaciones de generación de electricidad de toda clase y, especialmente,.
no disponible
06/05/2020
6 años
3.000,00 €
-
Madrid
-
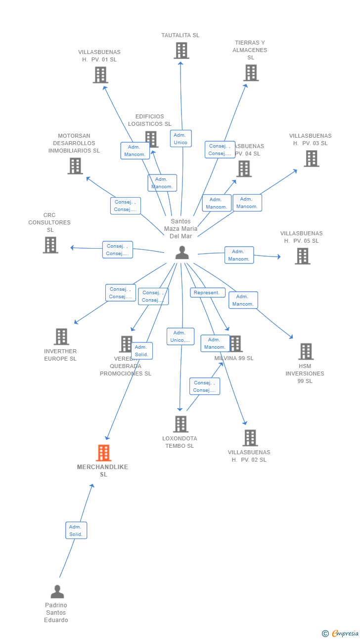
Administradores solidarios
Información sobre balances y cuentas de resultados de MERCHANDLIKE SL depositados en el Registro Mercantil de Madrid en los últimos ejercicios.
| Ejercicio Disponibilidad | 2019 3 horas | 2020 3 horas | 2021 3 horas | 2022 3 horas | 2023 3 horas | Consultar en Axesor |
| Consultar en Axesor | ||||||
| Entidad | Relación | Entidad/Relación | Desde | Hasta |
|---|---|---|---|---|
| Santos Maza Maria Del Mar | Adm. Solid. | Santos Maza Maria Del Mar Adm. Solid. | 15/06/2023 | |
| Padrino Santos Eduardo | Adm. Solid. | Padrino Santos Eduardo Adm. Solid. | 15/06/2023 | |
| Santos Maza Maria Del Mar | Adm. Unico | Santos Maza Maria Del Mar Adm. Unico | 04/06/2020 | 15/06/2023 |

Resumen cronológico de actos publicados en las ediciones digitales de Boletines Oficiales (BORME, BOE, BOPI) inscritos por MERCHANDLIKE SL o en los que participa indirectamente.
Publicación en el BORME de los siguientes nombramientos:
| Administradores Solidarios |
Cambio del Organo de Administración: Administrador único a Administradores solidarios.
Se modifica parcialmente la actividad de la sociedad. Las nuevas actividades que se incluyen en el objeto social de la sociedad son:
La explotación de toda clase de recursos energéticos primarios mediante la promoción, desarrollo, diseño, construcción, venta, gestión, operación, mantenimiento, reparación y explotación de instalaciones de generación de electricidad de toda clase y, especialmente,
Se modifica parcialmente la actividad de la sociedad. Las nuevas actividades que se incluyen en el objeto social de la sociedad son:
La adquisicion por cualquier titulo de fincas rusticas y urbanas, la administracion, promocion, tenencia, explotacion y arrendamiento de tales bienes y su venta total o parcial para su aprovechamiento agricola, ganadero, forestal, urbano, industrial o cualquier otro y, en especial el arrendamiento
Se constituye la empresa con fecha 4 de junio de 2020 mediante escritura pública. La empresa se crea con un capital social inicial de 3.000,00 Euros e inicia su actividad el 6 de mayo de 2020. El domicilio social en el momento de su constitución se establece en C/ EUCLIDES 13 - POLIGONO INDUSTRIAL MAPFRE (ALCALA DE HENARES). La empresa indica que su actividad es Compra, venta, importación y exportación de toda clase de productos y artículos publicitarios, reclamo, marketing, regalo y similares.
| Informe de Crédito | Informe Mercantil, Incidencias y Vinculaciones | Perfil Comercial de Empresa | |
| Capital social actual y evolución | ![]() | ![]() | ![]() |
| Información mercantil y comercial | ![]() | ![]() | ![]() Básica |
| Administradores y dirigentes | ![]() | ![]() Solo administradores | ![]() Solo dirigentes |
| Empresas relacionadas (accionistas, participadas,…) | ![]() | ![]() | ![]() |
| Incidencias judiciales y procedimientos concursales | ![]() | ![]() | ![]() |
| Impagos en el fichero RAI | ![]() | ![]() | ![]() |
| Impagos en el fichero Asnef Empresas | ![]() | ![]() | ![]() |
| Categoría crediticia y probabilidad de incumplimiento de pago | ![]() | ![]() | ![]() |
| Extracto del balance y cuenta de pérdidas y ganancias | ![]() | ![]() | ![]() |
| Ratios y magnitudes económico-financieras | ![]() | ![]() | ![]() |
| Acceder | Acceder | Acceder |
MERCHANDLIKE SL inscrita en el Registro Mercantil de Madrid.
capital social de la empresa es de 3.000,00 euros.