(p) comercio al por mayor de equipos electrónicos y de telecomunicaciones y sus componentes- intermediarios del comercio de productos diversos- comercio al por mayor de aparatos electrodomésticos- comercio al por mayor de otra maquinaria y equipo de oficina- otro comercio al por menor en establecimi.
no disponible
21/04/2022
2 años
(Extinguida el 29/02/2024)
3.000,00 €
-
Madrid
-
Administrador único
Información sobre balances y cuentas de resultados de MEGAFUERZA DINAMICA SL (EXTINGUIDA) depositados en el Registro Mercantil de Madrid en los últimos ejercicios.
| Ejercicio Disponibilidad | 2019 3 horas | 2020 3 horas | 2021 3 horas | 2022 3 horas | Consultar en Axesor | |
| Consultar en Axesor | ||||||
| Entidad | Relación | Entidad/Relación | Desde | Hasta |
|---|---|---|---|---|
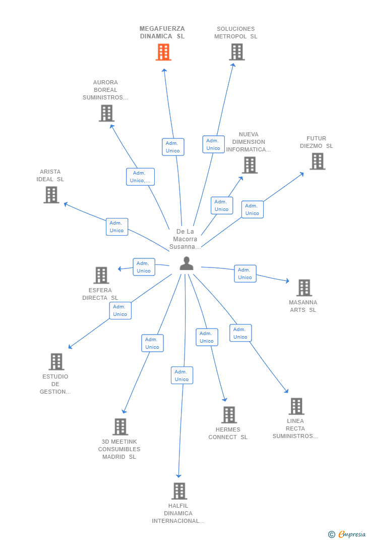
| De La Macorra Susanna Jose Ignacio | Adm. Unico | De La Macorra Susanna Jose Ignacio Adm. Unico | 06/06/2023 | 29/02/2024 |
| Tomas Garcia Ana-paula | Adm. Unico | Tomas Garcia Ana-paula Adm. Unico | 03/05/2022 | 06/06/2023 |

Resumen cronológico de actos publicados en las ediciones digitales de Boletines Oficiales (BORME, BOE, BOPI) inscritos por MEGAFUERZA DINAMICA SL (EXTINGUIDA) o en los que participa indirectamente.
El 29 de febrero de 2024 se inscribe en el Registro Mercantil la extinción de la sociedad, dejando de ser sujeto de derechos y obligaciones.
Con fecha 29 de febrero de 2024, las sociedades NUEVA DIMENSION INFORMATICA SL, , LINEA RECTA SUMINISTROS SL, , 3D MEETINK CONSUMIBLES MADRID SL, , SOLUCIONES METROPOL SL, , MEGAFUERZA DINAMICA SL, , ARISTA IDEAL SL, , ESFERA DIRECTA SL y FUTUR DIEZMO SL han sido absorbidas por la sociedad HALFIL DINAMICA INTERNACIONAL SL .
En cumplimiento de lo dispuesto en el artículo 10 del Real Decreto-Ley 5/2023, de 28 de junio ("RDL 5/2023"), se anuncia que el día 31 de octubre de 2023, la Junta general extraordinaria y universal de socios de Halfil Dinamica Internacional, S.L. (la "Sociedad Absorbente"), aprob... Ver más
| Absorbente | |
| Absorbida |
Traslado del domicilio social de la empresa situado en C/ ERATOSTENES 18 (GETAFE) siendo el nuevo domicilio situado en C/ EUME 9 (VILLAVICIOSA DE ODON).
Se constituye la empresa con fecha 3 de mayo de 2022 mediante escritura pública. La empresa se crea con un capital social inicial de 3.000,00 Euros e inicia su actividad el 21 de abril de 2022. El domicilio social en el momento de su constitución se establece en C/ ERATOSTENES 18 (GETAFE). La empresa indica que su actividad es (P) Comercio al por mayor de equipos electrónicos y de telecomunicaciones y sus componentes- Intermediarios del comercio de productos diversos- Comercio al por mayor de aparatos electrodomésticos- Comercio al por mayor de otra maquinaria y equipo de oficina- Otro comercio al por menor en establecimi.
| Informe de Crédito | Informe Mercantil, Incidencias y Vinculaciones | Perfil Comercial de Empresa | |
| Capital social actual y evolución | ![]() | ![]() | ![]() |
| Información mercantil y comercial | ![]() | ![]() | ![]() Básica |
| Administradores y dirigentes | ![]() | ![]() Solo administradores | ![]() Solo dirigentes |
| Empresas relacionadas (accionistas, participadas,…) | ![]() | ![]() | ![]() |
| Incidencias judiciales y procedimientos concursales | ![]() | ![]() | ![]() |
| Impagos en el fichero RAI | ![]() | ![]() | ![]() |
| Impagos en el fichero Asnef Empresas | ![]() | ![]() | ![]() |
| Categoría crediticia y probabilidad de incumplimiento de pago | ![]() | ![]() | ![]() |
| Extracto del balance y cuenta de pérdidas y ganancias | ![]() | ![]() | ![]() |
| Ratios y magnitudes económico-financieras | ![]() | ![]() | ![]() |
| Acceder | Acceder | Acceder |
MEGAFUERZA DINAMICA SL (EXTINGUIDA) fué una empresa constituida el 21/04/2022 y extinguida el 29/02/2024 inscrita en el Registro Mercantil de Madrid.
capital social de la empresa es de 3.000,00 euros.