C/ SANTIAGO RUSIÑOL 18 (ALICANTE). Ver mapa
El ejercicio único y exclusivo de la actividad de agencia de viajes, así como la gestión para el transporte, alojamiento y/o alimentación de los viajeros. Exposiciones, organización, gestión y realización de cualquier evento, ya sea cultural, turístico o comercial. Servicios de control de accesos y.
no disponible
26/03/2025
11 meses
3.000,00 €
-
Alicante
-
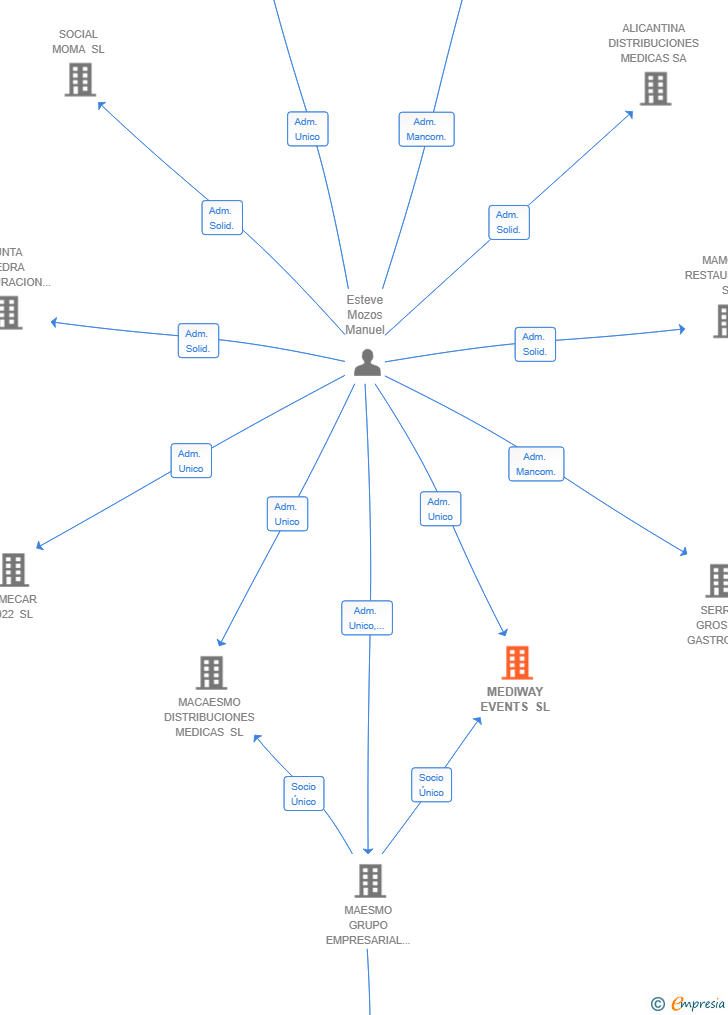
Administrador único
| Entidad | Relación | Entidad/Relación | Desde | Hasta |
|---|---|---|---|---|
| Mansilla Cano Enrique | Apod. | Mansilla Cano Enrique Apod. | 15/05/2025 | |
| MAESMO GRUPO EMPRESARIAL SL | Socio Único | MAESMO GRUPO EMPRESARIAL SL Socio Único | 13/05/2025 | |
| Esteve Mozos Manuel | Adm. Unico | Esteve Mozos Manuel Adm. Unico | 13/05/2025 |


Resumen cronológico de actos publicados en las ediciones digitales de Boletines Oficiales (BORME, BOE, BOPI) inscritos por MEDIWAY EVENTS SL o en los que participa indirectamente.
Se constituye la empresa con fecha 13 de mayo de 2025 mediante escritura pública. La empresa se crea con un capital social inicial de 3.000,00 Euros e inicia su actividad el 26 de marzo de 2025. El domicilio social en el momento de su constitución se establece en C/ SANTIAGO RUSIÑOL 18 (ALICANTE). La empresa indica que su actividad es El ejercicio único y exclusivo de la actividad de agencia de viajes, así como la gestión para el transporte, alojamiento y/o alimentación de los viajeros. Exposiciones, organización, gestión y realización de cualquier evento, ya sea cultural, turístico o comercial. Servicios de control de accesos y.
MEDIWAY EVENTS SL inscrita en el Registro Mercantil de Alicante.
capital social de la empresa es de 3.000,00 euros.