CTRA M-405 DE FUENLABRADA-GRIÑON S/N (HUMANES DE MADRID). Ver mapa
Comercio al por menor de combustible para la automoción en establecimientos especializados...
no disponible
13/10/2016
9 años
3.000,00 €
-
Madrid
Administradores solidarios
Información sobre balances y cuentas de resultados de MDLFAMILIA SL depositados en el Registro Mercantil de Madrid en los últimos ejercicios.
| Ejercicio Disponibilidad | Consultar en Axesor | |||||
| Consultar en Axesor | ||||||
| Entidad | Relación | Entidad/Relación | Desde | Hasta |
|---|---|---|---|---|
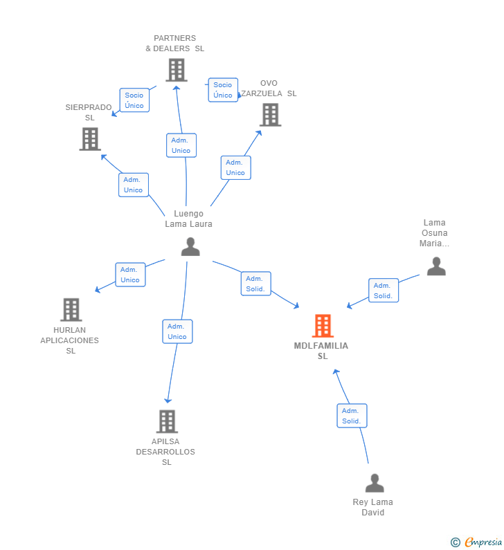
| Lama Osuna Maria Isabel | Adm. Solid. | Lama Osuna Maria Isabel Adm. Solid. | 03/11/2016 | |
| Luengo Lama Laura | Adm. Solid. | Luengo Lama Laura Adm. Solid. | 03/11/2016 | |
| Rey Lama David | Adm. Solid. | Rey Lama David Adm. Solid. | 03/11/2016 |

Resumen cronológico de actos publicados en las ediciones digitales de Boletines Oficiales (BORME, BOE, BOPI) inscritos por MDLFAMILIA SL o en los que participa indirectamente.
Se constituye la empresa con fecha 3 de noviembre de 2016 mediante escritura pública. La empresa se crea con un capital social inicial de 3.000,00 Euros e inicia su actividad el 13 de octubre de 2016. El domicilio social en el momento de su constitución se establece en CTRA M-405 DE FUENLABRADA-GRIÑON S/N (HUMANES DE MADRID). La empresa indica que su actividad es Comercio al por menor de combustible para la automoción en establecimientos especializados...
Publicación en el BORME de los siguientes nombramientos:
| Administradores Solidarios |
| Informe de Crédito | Predicción y Calificación | Perfil Comercial de Empresa | |
| Categoría crediticia y probabilidad de incumplimiento de pago | ![]() | ![]() | ![]() |
| Crédito recomendado | ![]() | ![]() | ![]() |
| Importe de ventas y número de empleados | ![]() | ![]() | ![]() |
| Información mercantil y comercial | ![]() | ![]() | ![]() Básica |
| Administradores y dirigentes | ![]() | ![]() | ![]() Solo dirigentes |
| Incidencias judiciales y procedimientos concursales | ![]() | ![]() | ![]() |
| Impagos en el fichero RAI | ![]() | ![]() | ![]() |
| Impagos en el fichero Asnef Empresas | ![]() | ![]() | ![]() |
| Extracto del balance y cuenta de pérdidas y ganancias | ![]() | ![]() | ![]() |
| Ratios y magnitudes económico-financieras | ![]() | ![]() | ![]() |
| Acceder | Acceder | Acceder |
MDLFAMILIA SL inscrita en el Registro Mercantil de Madrid.
capital social de la empresa es de 3.000,00 euros.
MDLFAMILIA SL tiene 3 cargos directivos en activo y 0 cargos directivos históricos.