C/ CATEDRATICO FERNANDO PIÑUELA 2 6º D (MURCIA). Ver mapa
Hosteleria, restaurantes, cafes y bares, catering, organizacion de eventos deportivos y/o ludicos, explotacion de discotecas y salas de baile, compraventa de bienes inmuebles tanto alquileres de bienes inmuebles, gestion deportiva, entrenadores, nommitores, equipos de futbol, actividad de multiavent.
no disponible
14/05/2020
6 años
3.000,00 €
-
Murcia
-
Administradores solidarios
Información sobre balances y cuentas de resultados de MAYBUEN SL depositados en el Registro Mercantil de Murcia en los últimos ejercicios.
| Ejercicio Disponibilidad | 2019 3 horas | 2020 3 horas | 2021 3 horas | 2022 3 horas | Consultar en Axesor | |
| Consultar en Axesor | ||||||
| Entidad | Relación | Entidad/Relación | Desde | Hasta |
|---|---|---|---|---|
| Jesus Javier Parraga Romero | Adm. Solid. | Jesus Javier Parraga Romero Adm. Solid. | 01/07/2025 | |
| Jose Manuel Nicolas Ponce | Adm. Solid. | Jose Manuel Nicolas Ponce Adm. Solid. | 01/07/2025 | |
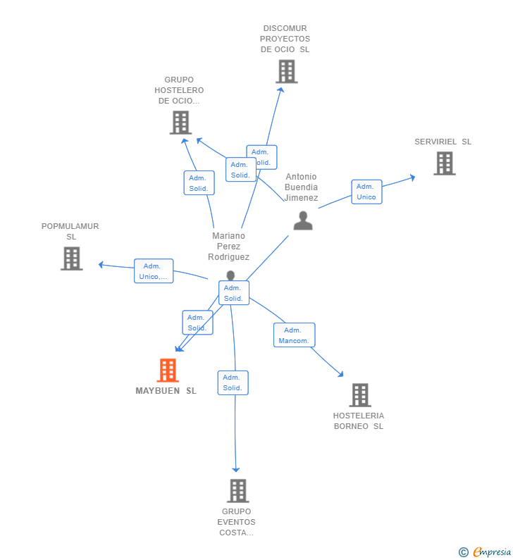
| Antonio Buendia Jimenez | Adm. Solid. | Antonio Buendia Jimenez Adm. Solid. | 27/05/2020 | |
| Mariano Perez Rodriguez | Adm. Solid. | Mariano Perez Rodriguez Adm. Solid. | 27/05/2020 |

Resumen cronológico de actos publicados en las ediciones digitales de Boletines Oficiales (BORME, BOE, BOPI) inscritos por MAYBUEN SL o en los que participa indirectamente.
Publicación en el BORME de los siguientes nombramientos:
| Administradores Solidarios |
Se constituye la empresa con fecha 27 de mayo de 2020 mediante escritura pública. La empresa se crea con un capital social inicial de 3.000,00 Euros e inicia su actividad el 14 de mayo de 2020. El domicilio social en el momento de su constitución se establece en C/ CATEDRATICO FERNANDO PIÑUELA 2 6º D (MURCIA). La empresa indica que su actividad es Hosteleria, restaurantes, cafes y bares, catering, organizacion de eventos deportivos y/o ludicos, explotacion de discotecas y salas de baile, compraventa de bienes inmuebles tanto alquileres de bienes inmuebles, gestion deportiva, entrenadores, nommitores, equipos de futbol, actividad de multiavent.
Publicación en el BORME de los siguientes nombramientos:
| Administradores Solidarios |
| Informe de Crédito | Predicción y Calificación | Perfil Comercial de Empresa | |
| Categoría crediticia y probabilidad de incumplimiento de pago | ![]() | ![]() | ![]() |
| Crédito recomendado | ![]() | ![]() | ![]() |
| Importe de ventas y número de empleados | ![]() | ![]() | ![]() |
| Información mercantil y comercial | ![]() | ![]() | ![]() Básica |
| Administradores y dirigentes | ![]() | ![]() | ![]() Solo dirigentes |
| Incidencias judiciales y procedimientos concursales | ![]() | ![]() | ![]() |
| Impagos en el fichero RAI | ![]() | ![]() | ![]() |
| Impagos en el fichero Asnef Empresas | ![]() | ![]() | ![]() |
| Extracto del balance y cuenta de pérdidas y ganancias | ![]() | ![]() | ![]() |
| Ratios y magnitudes económico-financieras | ![]() | ![]() | ![]() |
| Acceder | Acceder | Acceder |
MAYBUEN SL inscrita en el Registro Mercantil de Murcia.
capital social de la empresa es de 3.000,00 euros.