CALLE RIO EBRO Número36 (PARLA). Ver mapa
Comercio al por mayor de madera, materiales de construcción y aparatos sanitarios.
no disponible
01/07/2018
8 años
12.000,00 €
1M €
Madrid
-
Administrador único
Información sobre balances y cuentas de resultados de MAT-INTERIMPER SL depositados en el Registro Mercantil de Madrid en los últimos ejercicios.
| Ejercicio Disponibilidad | 2019 Inmediata | 2020 Inmediata | 2021 Inmediata | 2022 Inmediata | Consultar en Axesor | |
| Consultar en Axesor | ||||||
| Entidad | Relación | Entidad/Relación | Desde | Hasta |
|---|---|---|---|---|
| Cabellos Servilla Maria-Dolores | Apod. | Cabellos Servilla Maria-Dolores Apod. | 27/02/2025 | |
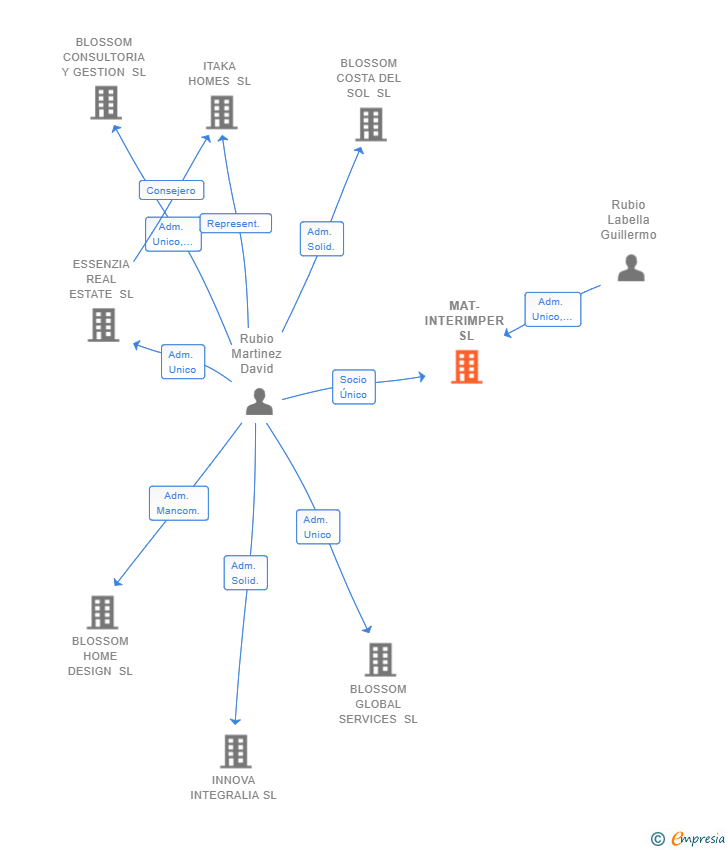
| Rubio Martinez David | Socio Único | Rubio Martinez David Socio Único | 23/06/2020 | |
| Rubio Labella Guillermo | Socio Único | Rubio Labella Guillermo Socio Único | 29/06/2018 | |
| Rubio Labella Guillermo | Adm. Unico | Rubio Labella Guillermo Adm. Unico | 29/06/2018 |

Resumen cronológico de actos publicados en las ediciones digitales de Boletines Oficiales (BORME, BOE, BOPI) inscritos por MAT-INTERIMPER SL o en los que participa indirectamente.
Con fecha 20 de junio de 2025, mediante la correspondiente escritura ha quedado incrito en el Registro Mercantil la ampliación de 9.000 € del capital social de la empresa. Esta ampliación representa un 300.00 % de incremento del capital, quedando un capital social resultante de 12.000€.
| Capital social anterior: | 3.000 € |
| Aumento de capital: | 9.000 € |
| Capital social resultante: | 12.000 € |
| % incremento: | 300.00 % |
Se constituye la empresa con fecha 29 de junio de 2018 mediante escritura pública. La empresa se crea con un capital social inicial de 3.000,00 Euros e inicia su actividad el 1 de julio de 2018. El domicilio social en el momento de su constitución se establece en CALLE RIO EBRO Número36 (PARLA). La empresa indica que su actividad es Comercio al por mayor de madera, materiales de construcción y aparatos sanitarios.
| Informe axesor 360º | Informe de Crédito | Perfil Comercial de Empresa | |
| Importe de ventas y número de empleados | ![]() | ![]() | ![]() |
| Información mercantil y comercial | ![]() Completa | ![]() Completa | ![]() Básica |
| Administradores y dirigentes | ![]() | ![]() | ![]() Solo dirigentes |
| Empresas relacionadas (accionistas, participadas,…) | ![]() | ![]() | ![]() |
| Categoría crediticia y probabilidad de incumplimiento de pago | ![]() | ![]() | ![]() |
| Impagos (RAI y Asnef Empresas) e incidencias judiciales | ![]() | ![]() | ![]() |
| Balance y cuenta de pérdidas y ganancias | ![]() Completo | ![]() Extracto | ![]() |
| Ratios y magnitudes económico-financieras | ![]() Completo | ![]() Extracto | ![]() |
| Representación gráfica de empresas relacionadas | ![]() | ![]() | ![]() |
| Comparativa del balance con la media del sector | ![]() | ![]() | ![]() |
| Estado de flujos de efectivo y de cambios en el patrimonio neto | ![]() | ![]() | ![]() |
| Fuentes de financiación y avales | ![]() | ![]() | ![]() |
| Subvenciones, concursos/subastas públicas y marcas | ![]() | ![]() | ![]() |
| Acceder | Acceder | Acceder |
MAT-INTERIMPER SL inscrita en el Registro Mercantil de Madrid.
capital social de la empresa es de 12.000,00 euros y tiene una facturación anual entre 1.000.000 y 2.500.000 euros.