AVDA DE LA CONSTITUCION118 1ºC (MADRIDEJOS). Ver mapa
Cnae5510 hoteles, alojamientos turísticos, alojamientos de corta estancia.Restaurantes, puestos de comidas.Provisión de comidas.Establecimientos de bebidas.Actividades auxiliares artes escénicas.Salas de espéctaculos, promoción inmobiliaria.Producción agrícola combinada con ganadera.
no disponible
03/07/2018
8 años
3.000,00 €
0.5M €
Toledo
-
Administrador único
| Entidad | Relación | Entidad/Relación | Desde | Hasta |
|---|---|---|---|---|
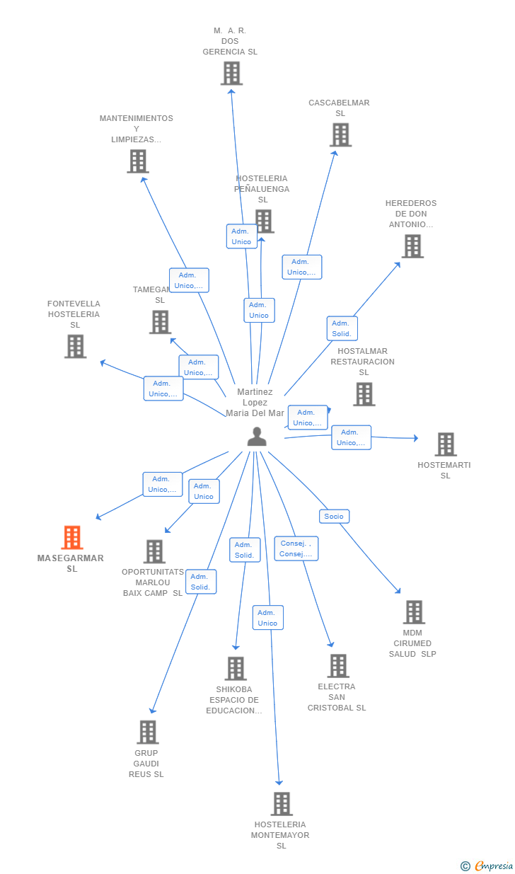
| Martinez Lopez Maria Del Mar | Socio Único | Martinez Lopez Maria Del Mar Socio Único | 23/07/2018 | |
| Martinez Lopez Maria Del Mar | Adm. Unico | Martinez Lopez Maria Del Mar Adm. Unico | 23/07/2018 |

Resumen cronológico de actos publicados en las ediciones digitales de Boletines Oficiales (BORME, BOE, BOPI) inscritos por MASEGARMAR SL o en los que participa indirectamente.
La Agencia Estatal de la Administración Tributaria ha dictado baja provisional en el óndice de entidades porqué los débitos tributarios de la entidad con la Hacienda pública del Estado han sido declarados fallidos o no haber presentado la declaración del impuesto de sociedades correspondiente a tres períodos impositivos consecutivos. Se cierra la hoja registral de la sociedad no pudióndose practicar ninguna inscripción.
Se constituye la empresa con fecha 23 de julio de 2018 mediante escritura pública. La empresa se crea con un capital social inicial de 3.000,00 Euros e inicia su actividad el 3 de julio de 2018. El domicilio social en el momento de su constitución se establece en AVDA DE LA CONSTITUCION118 1ºC (MADRIDEJOS). La empresa indica que su actividad es CNAE5510 Hoteles, Alojamientos turísticos, alojamientos de corta estancia.Restaurantes, puestos de comidas.Provisión de comidas.Establecimientos de bebidas.Actividades auxiliares artes escénicas.Salas de espéctaculos, Promoción inmobiliaria.Producción agrícola combinada con ganadera.
| Informe de Crédito | Informe Mercantil, Incidencias y Vinculaciones | Perfil Comercial de Empresa | |
| Capital social actual y evolución | ![]() | ![]() | ![]() |
| Información mercantil y comercial | ![]() | ![]() | ![]() Básica |
| Administradores y dirigentes | ![]() | ![]() Solo administradores | ![]() Solo dirigentes |
| Empresas relacionadas (accionistas, participadas,…) | ![]() | ![]() | ![]() |
| Incidencias judiciales y procedimientos concursales | ![]() | ![]() | ![]() |
| Impagos en el fichero RAI | ![]() | ![]() | ![]() |
| Impagos en el fichero Asnef Empresas | ![]() | ![]() | ![]() |
| Categoría crediticia y probabilidad de incumplimiento de pago | ![]() | ![]() | ![]() |
| Extracto del balance y cuenta de pérdidas y ganancias | ![]() | ![]() | ![]() |
| Ratios y magnitudes económico-financieras | ![]() | ![]() | ![]() |
| Acceder | Acceder | Acceder |
MASEGARMAR SL inscrita en el Registro Mercantil de Toledo.
capital social de la empresa es de 3.000,00 euros y tiene una facturación anual inferior a 500.000 euros.