CNAE 5915 - Actividades de producción cinematográfica y de vídeo
B83383786
-
-
-
0.5M €
Madrid
Información sobre balances y cuentas de resultados de MASCARA FILMS SL depositados en el Registro Mercantil de Madrid en los últimos ejercicios.
| Ejercicio Disponibilidad | Consultar en Axesor | |||||
| Consultar en Axesor | ||||||
| Entidad | Relación | Entidad/Relación | Desde | Hasta |
|---|---|---|---|---|
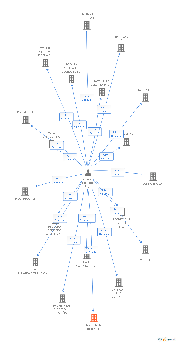
| Fernandez Del Real Antonio | Adm. Unico | Fernandez Del Real Antonio Adm. Unico | 16/12/2010 | |
| Alvarez Laguna Pilar | Adm. Concurs. | Alvarez Laguna Pilar Adm. Concurs. | 01/10/2009 |

Resumen cronológico de actos publicados en las ediciones digitales de Boletines Oficiales (BORME, BOE, BOPI) inscritos por MASCARA FILMS SL o en los que participa indirectamente.
Cierre Provisional de conformidad con el art. 485 LC.
| Procedimiento concursal | 501/2009 |
| FIRME | Si, |
| Fecha de resolución | 25/10/2022 |
| Descripcion | Auto de conclusión del concurso. Cumplimiento de convenio |
| Juzgado | num. 0 JUZGADO DE LO MERCANTIL NUMERO 4 DE MADRID |
| Procedimiento concursal | 501/2009. |
| FIRME | No, |
| Fecha de resolución | 27/04/2011 |
| Descripcion | Auto de aprobación del plan de liquidación. |
| Juzgado | num. 4 JUZGADO DE LO MERCANTIL DE MADRID. |
| Resoluciones | SE APRUEBA EL PLAN DE LIQUIDACION PRESENTADO POR LA ADMINISTRACION CONCURSAL AL.CUAL DEBERAN DE ATENERSE LAS OPERACIONES DE LIQUIDACION DE LA MASA ACTIVA. |
El Juzgado de lo Mercantil 4 de Madrid, anuncia:
Que en el procedimiento concursal número 501/2009 referente al concursado Máscara Films, S.L., CIF B83383786, por auto de fecha 29 de noviembre de 2010 se ha acordado lo siguiente:
1.- Abr... Ver más
| Empresa |
|
| Procedimiento concursal | 501/2009. |
| FIRME | No, |
| Fecha de resolución | 29/11/2010 |
| Descripcion | Auto de apertura de la fase de liquidación. |
| Juzgado | num. 4 JUZGADO DE LO MERCANTIL DE MADRID. |
| Resoluciones | AUTO DICTADO EL 29/11/10 POR EL JUZGADO DE LO MERCANTIL Nº 4 DE MADRID, PROCEDIMIENTO Nº 501/09, DECLARANDO FINALIZADA LA FASE COMUN DEL CONCURSO, APERTURA DE LA FASE DE LIQUIDACION, QUEDANDO EN SUSPENSO LAS FACULTADES DE ADMINISTRACION Y DISPOSICION DEL CONCURSADO SOBRE SU PATRIMONIO. |
El Juzgado de lo Mercantil n.º 4 de Madrid, anuncia:
1.º Que en el procedimiento concursal nº 501/2009 referente al deudor Mascara Films, S.L., se ha presentado el informe de la administración concursal, al que se refiere el Capítulo I del Título IV de la Ley... Ver más
| Empresa |
|
EL AUTO DE DECLARACION DE CONCURSO VOLUNTARIO DE FECHA 23 DE JULIO DE 2009, HA QUEDADO FIRME CON FECHA 10 DE SEPTIEMBREDE 2009.
| Procedimiento concursal | 501/2009. |
| Fecha de resolución | 23/07/2009 |
| Descripcion | Nombramiento de administradores. |
| Juzgado | num. 4 JUZGADO DE LO MERCANTIL DE MADRID. |
| Adm. Concurs. | Alvarez Laguna Pilar |
| Procedimiento concursal | 501/2009. |
| FIRME | No, |
| Fecha de resolución | 23/07/2009 |
| Descripcion | Auto de declaración de concurso. Voluntario. |
| Juzgado | num. 4 JUZGADO DE LO MERCANTIL DE MADRID. |
| Resoluciones | El deudor conservará las facultades de adminsitracion y disposicion sobre su patrimonio, quedando sometido el ejercicio de estas a la intervencion de los adminisitradores concursales, mediante su autorizacion o conformidad. |
El Juzgado de lo Mercantil nº 4 de Madrid, en cumplimiento de lo dispuesto en el artículo 23 de la Ley Concursal (LC), anuncia:
1º.- Que en el procedimiento número 501/2009, por auto de 23/7/09 se ha declarado en concurso voluntario al deudor Máscara Films C.... Ver más
| Empresa |
|
| Informe axesor 360º | Informe de Crédito | Perfil Comercial de Empresa | |
| Importe de ventas y número de empleados | ![]() | ![]() | ![]() |
| Información mercantil y comercial | ![]() Completa | ![]() Completa | ![]() Básica |
| Administradores y dirigentes | ![]() | ![]() | ![]() Solo dirigentes |
| Empresas relacionadas (accionistas, participadas,…) | ![]() | ![]() | ![]() |
| Categoría crediticia y probabilidad de incumplimiento de pago | ![]() | ![]() | ![]() |
| Impagos (RAI y Asnef Empresas) e incidencias judiciales | ![]() | ![]() | ![]() |
| Balance y cuenta de pérdidas y ganancias | ![]() Completo | ![]() Extracto | ![]() |
| Ratios y magnitudes económico-financieras | ![]() Completo | ![]() Extracto | ![]() |
| Representación gráfica de empresas relacionadas | ![]() | ![]() | ![]() |
| Comparativa del balance con la media del sector | ![]() | ![]() | ![]() |
| Estado de flujos de efectivo y de cambios en el patrimonio neto | ![]() | ![]() | ![]() |
| Fuentes de financiación y avales | ![]() | ![]() | ![]() |
| Subvenciones, concursos/subastas públicas y marcas | ![]() | ![]() | ![]() |
| Acceder | Acceder | Acceder |
MASCARA FILMS SL es una empresa ya disuelta inscrita en el Registro Mercantil de Madrid. y con domicilio en MadridSu clasificación nacional de actividades económicas era Actividades de producción cinematográfica y de vídeo.
La empresa tenia un rango de facturación anual inferior a 500.000 euros.
MASCARA FILMS SL tiene 1 cargos directivos en activo y 1 cargos directivos históricos.