C/ PRINCIPE DE VERGARA 112/4º (MADRID). Ver mapa
Poner.
no disponible
07/10/2024
un año
3.000,00 €
-
Madrid
-
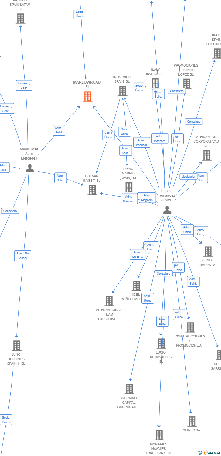
Administradores solidarios
| Entidad | Relación | Entidad/Relación | Desde | Hasta |
|---|---|---|---|---|
| Vivas Sosa Aura Mercedes | Adm. Solid. | Vivas Sosa Aura Mercedes Adm. Solid. | 16/09/2025 | |
| Romero Sanchez Maria Cristina | Adm. Solid. | Romero Sanchez Maria Cristina Adm. Solid. | 18/12/2024 | 16/09/2025 |
| TMF MANAGEMENT SPAIN SL | Apod. | TMF MANAGEMENT SPAIN SL Apod. | 24/02/2025 | |
| ARROW ESPANA HOLDING SL | Socio Único | ARROW ESPANA HOLDING SL Socio Único | 18/12/2024 | |
| Lopez Fernandez Javier | Adm. Solid. | Lopez Fernandez Javier Adm. Solid. | 18/12/2024 | |
| Rodriguez De Santos Antonio | Adm. Solid. | Rodriguez De Santos Antonio Adm. Solid. | 27/10/2024 | 18/12/2024 |
| Olives Cantalejo David | Adm. Solid. | Olives Cantalejo David Adm. Solid. | 27/10/2024 | 18/12/2024 |
| Ines Verda Juan | Adm. Solid. | Ines Verda Juan Adm. Solid. | 27/10/2024 | 18/12/2024 |

Resumen cronológico de actos publicados en las ediciones digitales de Boletines Oficiales (BORME, BOE, BOPI) inscritos por MARLOWROAD SL o en los que participa indirectamente.
Publicación en el BORME de los siguientes ceses-dimisiones:
| Administradores Solidarios |
Publicación en el BORME de los siguientes nombramientos:
| Administradores Solidarios |
Se constituye la empresa con fecha 27 de octubre de 2024 mediante escritura pública. La empresa se crea con un capital social inicial de 3.000,00 Euros e inicia su actividad el 7 de octubre de 2024. El domicilio social en el momento de su constitución se establece en C/ PRINCIPE DE VERGARA 112/4º (MADRID). La empresa indica que su actividad es poner.
Publicación en el BORME de los siguientes nombramientos:
| Administradores Solidarios |
MARLOWROAD SL inscrita en el Registro Mercantil de Madrid.
capital social de la empresa es de 3.000,00 euros.