La prestación se servicios profesionales a terceros, incluido empresas del grupo, comprendiendo entre otros los de consultoría estratégica, operativa y tecnológica..
CNAE 4639 - Comercio al por mayor, no especializado, de productos alimenticios, bebidas y tabaco
B80394729
31/07/1992
34 años
-
2.5M €
Madrid
3
Administrador único
Información sobre balances y cuentas de resultados de MARINDUS SL depositados en el Registro Mercantil de Madrid en los últimos ejercicios.
| Ejercicio Disponibilidad | 2019 Inmediata | 2020 Inmediata | 2021 Inmediata | 2022 Inmediata | 2023 Inmediata | Consultar en Axesor |
| Consultar en Axesor | ||||||
| Entidad | Relación | Entidad/Relación | Desde | Hasta |
|---|---|---|---|---|
| DISTRIBUIDORA LATINOANDINA SL | Socio Único | DISTRIBUIDORA LATINOANDINA SL Socio Único | 16/08/2017 | |
| Irouschek Jorg | Adm. Unico | Irouschek Jorg Adm. Unico | 26/01/2017 | |
| Aliaga Orellana Giovanna Alcina | Apod. | Aliaga Orellana Giovanna Alcina Apod. | 26/01/2017 | |
| De Quevedo Dutilh Francisco Jose | Adm. Unico | De Quevedo Dutilh Francisco Jose Adm. Unico | 26/01/2017 | |
| Aliaga Orellana Giovanna-Alcira | Apod. | Aliaga Orellana Giovanna-Alcira Apod. | 07/12/2016 | |
| Bellver Benet Maria Del Pilar | Apod. | Bellver Benet Maria Del Pilar Apod. | 15/10/2014 | |
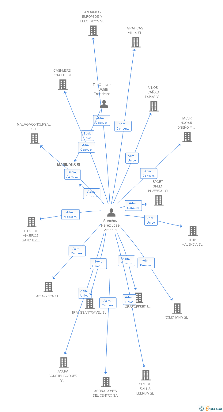
| Sanchez Perez Jose Antonio | Adm. Concurs. | Sanchez Perez Jose Antonio Adm. Concurs. | 28/11/2013 | |
| De Quevedo Dutilh Gloria Maria Susana | Apod. | De Quevedo Dutilh Gloria Maria Susana Apod. | 15/04/2013 | |
| De Quevedo Dutilh Francisco Jose | Socio Único | De Quevedo Dutilh Francisco Jose Socio Único | 12/03/2012 |







Resumen cronológico de actos publicados en las ediciones digitales de Boletines Oficiales (BORME, BOE, BOPI) inscritos por MARINDUS SL o en los que participa indirectamente.
La sociedad cambia su actividad pasando a ser la nueva actividad o actividades de la empresa:
La prestación se servicios profesionales a terceros, incluido empresas del grupo, comprendiendo entre otros los de consultoría estratégica, operativa y tecnológica.
| Procedimiento concursal | 556/2013 |
| FIRME | Si, |
| Fecha de resolución | 31/01/2019 |
| Descripcion | Auto de conclusión del concurso. Cumplimiento de convenio |
| Juzgado | num. 0 JUZGADO DE LO MERCANTIL NUMERO 10 DE MADRID |
| Resoluciones | Declarar la conclusión del concurso del deudor Marindus SL por cumplimiento del.convenio aprobado |
Traslado del domicilio social de la empresa situado en CARPINTERO, 8 , PISO 1 siendo el nuevo domicilio situado en AVDA DE MANOTERAS 38 Bl.B - OFICINA 409 (MADRID).
| MODIFICACION DE LOS ARTICULOS 5º, 13º, 20º Y DISPOSICIONES FINALES A Y B DE LOS ESTATUTOS SOCIALES.. |
MODIFICACION DEL VALOR NOMINAL DE LAS PARTICIPACIONES SOCIALES DE LA SOCIEDAD, PASANDO DE 6,02 EUROS A 301 EUROS, SIN MODIFICAR LA CIFRA DEL CAPITAL SOCIAL DE LA COMPAÑIA, LA CUAL SE MANTIENE EN 30.100 EUROS.
| Procedimiento concursal | 556/2013 |
| FIRME | Si, |
| Fecha de resolución | 12/05/2014 |
| Descripcion | Sentencia de aprobación del convenio |
| Juzgado | num. 10 MERCANTIL MADRID |
| Resoluciones | Aprobado judicialmente el Convenio propuesto por el deudor, con los efectos establecidos en los artículos 133 a 136 de la LC |
| Procedimiento concursal | 556/2013 |
| Fecha de resolución | 11/10/2013 |
| Descripcion | Revocación de administradores concursales |
| Juzgado | num. 10 MERCANTIL MADRID |
| Adm. Concurs. | Sanchez Perez Jose Antonio |
Edicto
Yolanda Peña Jiménez, Secretario Judicial del Juzgado Mercantil número 10 de los de Madrid, hace saber:
1. Que en el concurso abreviado nº 556/2013 de la deudora Marindus, S.L., se ha dictado sentencia de 12 de mayo de 2014, de ap... Ver más
| Empresa |
|
| Procedimiento concursal | 556/2013. |
| FIRME | No, |
| Fecha de resolución | 23/01/2014 |
| Descripcion | Auto de apertura de la fase de convenio. |
| Juzgado | num. 10 MERCANTIL MADRID. |
| Resoluciones | Se convoca a la Junta de Acreedores, que se celebrará el dia 25 de Marzo de 2014, para la deliberacion y resolucion de la propuesta de convenio presentada por el propio concursado. |
Edicto.
Yolanda Peña Jiménez, Secretaria Judicial del Juzgado Mercantil número 10 de los de Madrid, hace saber:
1. Que en el concurso voluntario abreviado número 556/2.013, del deudor Marindus, S.L., con CIF n.º B80394729, se ha señalado... Ver más
| Empresa |
|
Edicto
Doña Yolanda Peña Jiménez, Secretaria Judicial del Juzgado de lo Mercantil n.º 10 de Madrid,
Anuncia:
1.º Que en el procedimiento concursal número 556/2013 referente al deudor Marindus, S.L., con CIF n.º B803... Ver más
| Empresa |
|
| Procedimiento concursal | 556/2013. |
| Fecha de resolución | 11/10/2013 |
| Descripcion | Nombramiento de administradores. |
| Juzgado | num. 10 MERCANTIL MADRID. |
| Adm. Concurs. | Sanchez Perez Jose Antonio |
| Procedimiento concursal | 556/2013. |
| FIRME | Si, |
| Fecha de resolución | 31/10/2013 |
| Descripcion | Auto de declaración de concurso. Voluntario. |
| Juzgado | num. 10 MERCANTIL MADRID. |
| Resoluciones | CONVERTIDA EN INSCRIPCION LA ANOTACION PREVENTIVA LETRA A POR LA 22& DE ESTA HOJA, AL HABER QUEDADO FIRME EL AUTO DICTADO POR EL JUZGADO DE LO MERCANTIL Nº 10 DE LOS DE MADRID. |
| Procedimiento concursal | 556/2013. |
| FIRME | No, |
| Fecha de resolución | 11/10/2013 |
| Descripcion | Auto de declaración de concurso. Voluntario. |
| Juzgado | num. 10 MERCANTIL MADRID. |
| Resoluciones | Se declara en Concurso Voluntario abreviado, quedando intervenidas por la administración concursal, mediante su autorización o conformidad, las facultades de administración y disposición sobre el patrimonio. |
Edicto.
Yolanda Peña Jiménez, Secretario Judicial del Juzgado Mercantil número 10 de Madrid,
Hace saber:
1.- Que en el concurso número de autos 556/2.013, con Número de Identificación General del procedimiento 6435/... Ver más
| Empresa |
|
Anuncio de Fusión Impropia
En cumplimiento de lo previsto en el artículo 43.1 de la Ley 3/2009, de 3 de abril, sobre Modificaciones Estructurales de las Sociedades Mercantiles (la "Ley") se hace público que, el 16 de abril, el Socio Único de "Marindeli, Socie... Ver más
| Absorbente |
|
| Absorbida |
Traslado del domicilio social de la empresa situado en C/ CARPINTERO, 8, - PISO 1º IZQUIERDA, POLIGONO I (VILLAVICIOSA DE ODON). siendo el nuevo domicilio situado en C/ CIUDAD DE FRIAS 19 - NAVE 7 - POLIGONO INDUSTRI (MADRID)..
Traslado del domicilio social de la empresa situado en C/ PUERTO DE NAVACERRADA 57 - POLIGONO INDUSTRIAL (MOSTOLES). siendo el nuevo domicilio situado en C/ CARPINTERO, 8, - PISO 1º IZQUIERDA, POLIGONO I (VILLAVICIOSA DE ODON)..
| Informe axesor 360º | Informe de Crédito | Perfil Comercial de Empresa | |
| Importe de ventas y número de empleados | ![]() | ![]() | ![]() |
| Información mercantil y comercial | ![]() Completa | ![]() Completa | ![]() Básica |
| Administradores y dirigentes | ![]() | ![]() | ![]() Solo dirigentes |
| Empresas relacionadas (accionistas, participadas,…) | ![]() | ![]() | ![]() |
| Categoría crediticia y probabilidad de incumplimiento de pago | ![]() | ![]() | ![]() |
| Impagos (RAI y Asnef Empresas) e incidencias judiciales | ![]() | ![]() | ![]() |
| Balance y cuenta de pérdidas y ganancias | ![]() Completo | ![]() Extracto | ![]() |
| Ratios y magnitudes económico-financieras | ![]() Completo | ![]() Extracto | ![]() |
| Representación gráfica de empresas relacionadas | ![]() | ![]() | ![]() |
| Comparativa del balance con la media del sector | ![]() | ![]() | ![]() |
| Estado de flujos de efectivo y de cambios en el patrimonio neto | ![]() | ![]() | ![]() |
| Fuentes de financiación y avales | ![]() | ![]() | ![]() |
| Subvenciones, concursos/subastas públicas y marcas | ![]() | ![]() | ![]() |
| Acceder | Acceder | Acceder |
MARINDUS SL inscrita en el Registro Mercantil de Madrid. y con domicilio en MadridSu clasificación nacional de actividades económicas es Comercio al por mayor, no especializado, de productos alimenticios, bebidas y tabaco.
La empresa tiene una facturación anual superior a 2.500.000 euros.
MARINDUS SL tiene 4 cargos directivos en activo y 3 cargos directivos históricos.
La empresa está auditada por BNFIX AUDIT AUDITORES SLP.