C/ CAMP FRANC 31 - POLIGONO SON OMS (PALMA DE MALLORCA). Ver mapa
El alquiler, con o sin chófer, de tipo de coches, furgonetas, autocares, microbuses, motocicletas, bicicletas y similares; la compraventa de todo tipo de vehículos nuevos o usados.
no disponible
24/11/2022
3 años
3.000,00 €
-
Illes Balears
-
Administrador único
Información sobre balances y cuentas de resultados de MARASON ELECTRIC SL depositados en el Registro Mercantil de Illes Balears en los últimos ejercicios.
| Ejercicio Disponibilidad | 2019 3 horas | 2020 3 horas | 2021 3 horas | 2022 3 horas | Consultar en Axesor | |
| Consultar en Axesor | ||||||
| Entidad | Relación | Entidad/Relación | Desde | Hasta |
|---|---|---|---|---|
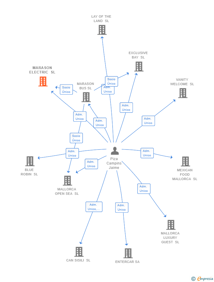
| MARASON BUS SL | Socio Único | MARASON BUS SL Socio Único | 14/12/2022 | |
| Piza Campins Jaime | Adm. Unico | Piza Campins Jaime Adm. Unico | 14/12/2022 |

Resumen cronológico de actos publicados en las ediciones digitales de Boletines Oficiales (BORME, BOE, BOPI) inscritos por MARASON ELECTRIC SL o en los que participa indirectamente.
Se constituye la empresa con fecha 14 de diciembre de 2022 mediante escritura pública. La empresa se crea con un capital social inicial de 3.000,00 Euros e inicia su actividad el 24 de noviembre de 2022. El domicilio social en el momento de su constitución se establece en C/ CAMP FRANC 31 - POLIGONO SON OMS (PALMA DE MALLORCA). La empresa indica que su actividad es El alquiler, con o sin chófer, de tipo de coches, furgonetas, autocares, microbuses, motocicletas, bicicletas y similares; La compraventa de todo tipo de vehículos nuevos o usados.
| Informe de Crédito | Informe Mercantil, Incidencias y Vinculaciones | Perfil Comercial de Empresa | |
| Capital social actual y evolución | ![]() | ![]() | ![]() |
| Información mercantil y comercial | ![]() | ![]() | ![]() Básica |
| Administradores y dirigentes | ![]() | ![]() Solo administradores | ![]() Solo dirigentes |
| Empresas relacionadas (accionistas, participadas,…) | ![]() | ![]() | ![]() |
| Incidencias judiciales y procedimientos concursales | ![]() | ![]() | ![]() |
| Impagos en el fichero RAI | ![]() | ![]() | ![]() |
| Impagos en el fichero Asnef Empresas | ![]() | ![]() | ![]() |
| Categoría crediticia y probabilidad de incumplimiento de pago | ![]() | ![]() | ![]() |
| Extracto del balance y cuenta de pérdidas y ganancias | ![]() | ![]() | ![]() |
| Ratios y magnitudes económico-financieras | ![]() | ![]() | ![]() |
| Acceder | Acceder | Acceder |
MARASON ELECTRIC SL inscrita en el Registro Mercantil de Illes Balears.
capital social de la empresa es de 3.000,00 euros.