C/ VIARIO DE RONDA, 1 (PARLA). Ver mapa
La explotacion de restaurantes bajo franquicia mcdonald's.
no disponible
24/01/2019
7 años
100.000,00 €
0.5M €
Madrid
-
Administrador único
Información sobre balances y cuentas de resultados de MARANDINA HISPANIA SL depositados en el Registro Mercantil de Madrid en los últimos ejercicios.
| Ejercicio Disponibilidad | 2019 3 horas | 2020 3 horas | 2021 Inmediata | 2022 Inmediata | Consultar en Axesor | |
| Consultar en Axesor | ||||||
| Entidad | Relación | Entidad/Relación | Desde | Hasta |
|---|---|---|---|---|
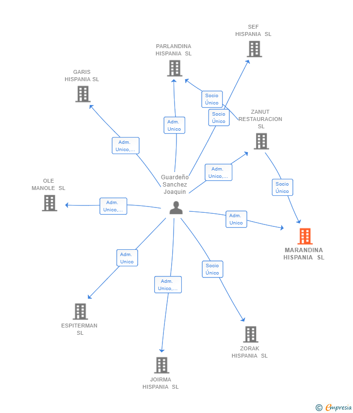
| ZANUT RESTAURACION SL | Socio Único | ZANUT RESTAURACION SL Socio Único | 11/02/2019 | |
| Guardeño Sanchez Joaquin | Adm. Unico | Guardeño Sanchez Joaquin Adm. Unico | 11/02/2019 |

Resumen cronológico de actos publicados en las ediciones digitales de Boletines Oficiales (BORME, BOE, BOPI) inscritos por MARANDINA HISPANIA SL o en los que participa indirectamente.
| MODIFICACION DEL ARTICULO 19 DE LOS ESTATUTOS SOCIALES. |
Traslado del domicilio social de la empresa situado en C/ MACHUPICHU 39B 1 20 (MADRID) siendo el nuevo domicilio situado en C/ VIARIO DE RONDA, 1 (PARLA).
Traslado del domicilio social de la empresa situado en AVDA RIO GUADALQUIVIR 18 (GETAFE) siendo el nuevo domicilio situado en C/ MACHUPICHU 39B 1 20 (MADRID).
Se constituye la empresa con fecha 11 de febrero de 2019 mediante escritura pública. La empresa se crea con un capital social inicial de 100.000,00 Euros e inicia su actividad el 24 de enero de 2019. El domicilio social en el momento de su constitución se establece en AVDA RIO GUADALQUIVIR 18 (GETAFE). La empresa indica que su actividad es LA EXPLOTACION DE RESTAURANTES BAJO FRANQUICIA MCDONALD'S.
| Informe de Crédito | Informe Mercantil, Incidencias y Vinculaciones | Perfil Comercial de Empresa | |
| Capital social actual y evolución | ![]() | ![]() | ![]() |
| Información mercantil y comercial | ![]() | ![]() | ![]() Básica |
| Administradores y dirigentes | ![]() | ![]() Solo administradores | ![]() Solo dirigentes |
| Empresas relacionadas (accionistas, participadas,…) | ![]() | ![]() | ![]() |
| Incidencias judiciales y procedimientos concursales | ![]() | ![]() | ![]() |
| Impagos en el fichero RAI | ![]() | ![]() | ![]() |
| Impagos en el fichero Asnef Empresas | ![]() | ![]() | ![]() |
| Categoría crediticia y probabilidad de incumplimiento de pago | ![]() | ![]() | ![]() |
| Extracto del balance y cuenta de pérdidas y ganancias | ![]() | ![]() | ![]() |
| Ratios y magnitudes económico-financieras | ![]() | ![]() | ![]() |
| Acceder | Acceder | Acceder |
MARANDINA HISPANIA SL inscrita en el Registro Mercantil de Madrid.
capital social de la empresa es de 100.000,00 euros y tiene una facturación anual inferior a 500.000 euros.