CL RICARDO CALVO NUM.15 P.4 PTA.2 (BARCELONA). Ver mapa
Asesoramiento, promocion, consultoria de negocio y/o estudio de viabilidad de proyectos digitales, tecnologicos o de cualquier otra indole. Inversion y/o asistencia financiera para el desarrollo de proyectos digitales, etc.
no disponible
19/05/2020
6 años
3.000,00 €
-
Barcelona
-
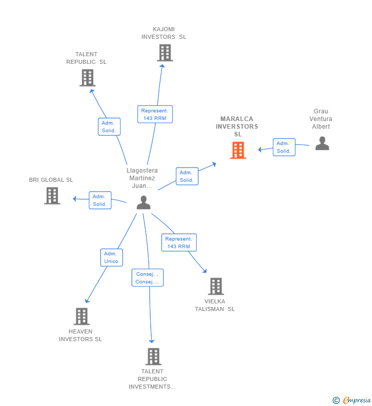
Administradores solidarios
| Entidad | Relación | Entidad/Relación | Desde | Hasta |
|---|---|---|---|---|
| Llagostera Martinez Juan Carlos | Adm. Solid. | Llagostera Martinez Juan Carlos Adm. Solid. | 12/06/2020 | |
| Grau Ventura Albert | Adm. Solid. | Grau Ventura Albert Adm. Solid. | 12/06/2020 |

Resumen cronológico de actos publicados en las ediciones digitales de Boletines Oficiales (BORME, BOE, BOPI) inscritos por MARALCA INVERSTORS SL o en los que participa indirectamente.
Se constituye la empresa con fecha 12 de junio de 2020 mediante escritura pública. La empresa se crea con un capital social inicial de 3.000,00 Euros e inicia su actividad el 19 de mayo de 2020. El domicilio social en el momento de su constitución se establece en CL RICARDO CALVO NUM.15 P.4 PTA.2 (BARCELONA). La empresa indica que su actividad es ASESORAMIENTO, PROMOCION, CONSULTORIA DE NEGOCIO Y/O ESTUDIO DE VIABILIDAD DE PROYECTOS DIGITALES, TECNOLOGICOS O DE CUALQUIER OTRA INDOLE. INVERSION Y/O ASISTENCIA FINANCIERA PARA EL DESARROLLO DE PROYECTOS DIGITALES, ETC.
Publicación en el BORME de los siguientes nombramientos:
| Administradores Solidarios |
| Informe de Crédito | Predicción y Calificación | Perfil Comercial de Empresa | |
| Categoría crediticia y probabilidad de incumplimiento de pago | ![]() | ![]() | ![]() |
| Crédito recomendado | ![]() | ![]() | ![]() |
| Importe de ventas y número de empleados | ![]() | ![]() | ![]() |
| Información mercantil y comercial | ![]() | ![]() | ![]() Básica |
| Administradores y dirigentes | ![]() | ![]() | ![]() Solo dirigentes |
| Incidencias judiciales y procedimientos concursales | ![]() | ![]() | ![]() |
| Impagos en el fichero RAI | ![]() | ![]() | ![]() |
| Impagos en el fichero Asnef Empresas | ![]() | ![]() | ![]() |
| Extracto del balance y cuenta de pérdidas y ganancias | ![]() | ![]() | ![]() |
| Ratios y magnitudes económico-financieras | ![]() | ![]() | ![]() |
| Acceder | Acceder | Acceder |
MARALCA INVERSTORS SL inscrita en el Registro Mercantil de Barcelona.
capital social de la empresa es de 3.000,00 euros.